群 @DocOfCard_chat | 频道 @DocOfCard
#花呗 #信用购 #消息
花呗:“蚂蚁消金” 的专属消费信贷品牌
信用购:银行等金融机构全额出资的消费贷
✅ https://share.api.weibo.cn/share/264126161.html
• 花呗和信用购都会上报征信,同意「个人征信查询保送授权书」后,征信中显示为「其他个人消费贷款」,每月报送一次
• 花呗报送主体为”重庆市蚂蚁小微小额贷款有限公司”
• 信用购报送主体为银行等金融机构
点评:你的信报上有花呗/信用购了吗?
👀相关:关于花呗上征信的传闻
👀相关:央行确认花呗将恢复上报征信
👀相关:花呗公告接入征信最新进展
👉🏿 @DocOfCard
#花呗 #消息
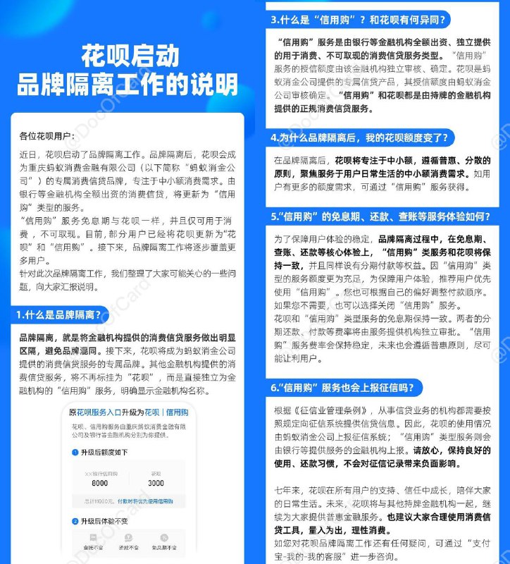
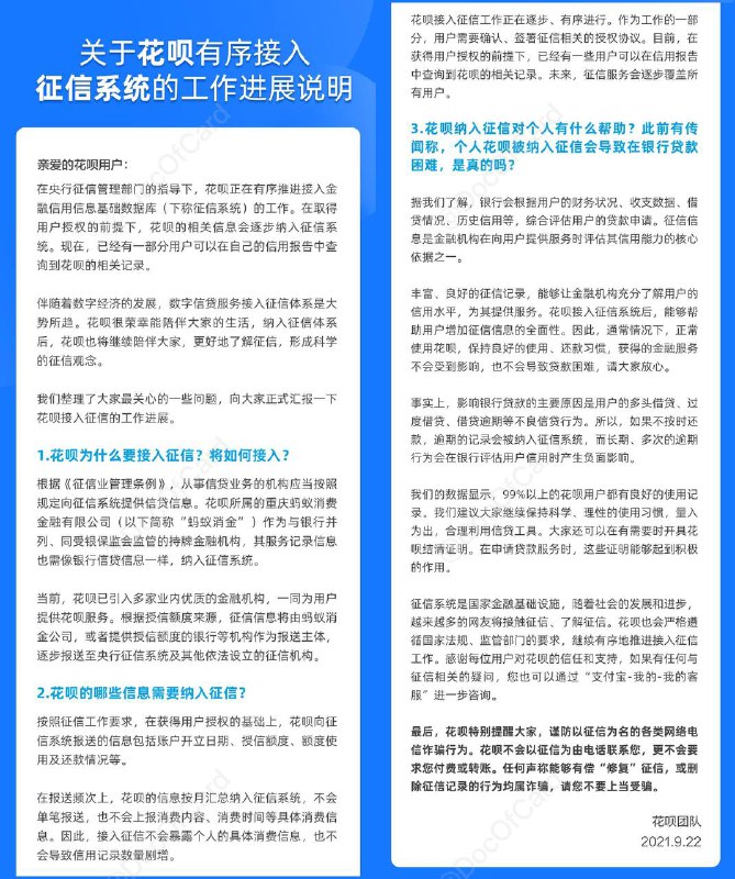
👉🏿 [公告]称,目前,在获得用户授权的基础上,部分用户已经能够在自己的征信报告中查询到花呗记录,未来征信服务将逐步覆盖全部用户
• 根据用户获得的具体授信额度来源,用户的征信信息会由重庆蚂蚁消费金融有限公司,或是提供授信额度的银行等机构作为报送主体,纳入征信系统
• 当前花呗向报送的相关记录包括账户开立日期、授信额度、额度使用、还款情况等
• 在报送频次上,花呗的信息按月汇总纳入征信系统,不会单笔报送,也不会上报具体的消费内容、消费时间等具体信息
• 花呗表示,在通常情况下,正常使用花呗,保持良好的使用、还款习惯,获得的金额服务不会受到影响,不会导致贷款困难
点评:上报类型总归是 “小额贷款”,能上信用卡的就弃了花呗吧
👀相关:关于花呗上征信的传闻
👀相关:央行确认花呗将恢复上报征信
👀相关:花呗分拆为 “花呗” 和 “信用购”
👉🏿 @DocOfCard
#央行 #征信 #花呗 #白条 #消息
👉🏿 [来源]央行有关部门负责人表示,办理“花呗”业务的小额贷款公司于2015年4月接入征信系统,后因放贷主体发生变更暂停报送信贷业务信息,拟于近期恢复报送
• “京东白条”于2019年5月接入征信系统,信息报送情况良好
• “花呗”和“京东白条”信贷业务信息分别由阿里集团、京东集团旗下小额贷款公司向金融信用信息基础数据库(即征信系统)报送
👀相关:关于花呗上征信的传闻
👀相关:花呗公告接入征信最新进展
👀相关:花呗分拆为 “花呗” 和 “信用购”
👉🏿 @DocOfCard / 银行账户卡合集
#花呗 #征信
🆕11/24/21更新:花呗分拆为花呗和信用购
🆕9/22/21更新:花呗接入征信最新进展
🆕8/10/20更新: 央行确认花呗恢复上征信
👉🏿 经询问客服后得知:
• 如果用户 同意过 有《个人信用信息查询报送授权书》条款的花呗服务升级,并且 花呗相关合同及产品说明书 里 有 该授权书,则 有可能会上征信
• 如果用户 未同意过该条款,并且 花呗相关合同及产品说明书 里 没有 该授权书,则不会上征信
• 有DP表示注销花呗重新开通没有该条款
小羊毛🦙:将花呗设置为 扣款顺序的最后一个,下次付款时会提示首选花呗,并给予 小额立减红包🧧,循环可用5次
👉🏿 @DocOfCard / 银行账户卡合集