85.60×53.98卡粉订阅/提醒
花呗微博公告接入央行征信系统的最新进展 #花呗 #消息 👉🏿 [公告]称,目前,在获得用户授权的基础上,部分用户已经能够在自己的征信报告中查询到花呗记录,未来征信服务将逐步覆盖全部用户 • 根据用户获得的具体授信额度来源,用户的征信信息会由重庆蚂蚁消费金融有限公司,或是提供授信额度的银行等机构作为报送主体,纳入征信系统 • 当前花呗向报送的相关记录包括账户开立日期、授信额度、额度使用、还款情况等 • 在报送频次上,花呗的信息按月汇总纳入征信系统,不会单笔报送,也不会上报具体的消费内容、消费时间等具体信息…
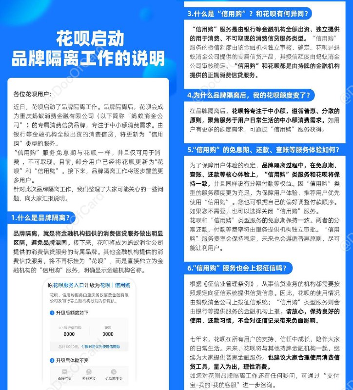
花呗公告分拆为 “花呗” 和 “信用购

#花呗 #信用购 #消息

花呗:“蚂蚁消金” 的专属消费信贷品牌
信用购银行等金融机构全额出资的消费贷

https://share.api.weibo.cn/share/264126161.html

• 花呗和信用购都会上报征信,同意「个人征信查询保送授权书」后,征信中显示为「其他个人消费贷款」,每月报送一次

花呗报送主体为”重庆市蚂蚁小微小额贷款有限公司”
信用购报送主体为银行等金融机构

点评:你的信报上有花呗/信用购了吗?

👀相关:关于花呗上征信的传闻
👀相关:央行确认花呗将恢复上报征信
👀相关:花呗公告接入征信最新进展

👉🏿 @DocOfCard
 
 
Back to Top