群 @DocOfCard_chat | 频道 @DocOfCard
#Telegram
▎Protected Content in Groups and Channels 群组和频道中的受保护内容
• 群/频道主开启该功能后,所有人将:
• 无法转发、复制群/频道消息
• 无法下载群/频道中的图片、视频等
• 截屏时,群内的图片会显示为空白
▎Anonymous Posting in Public Groups 在公开群以频道身份发言
• (频道主) 可以以频道身份在任何公开群、绑定频道的私有群、频道评论中匿名聊天
▎Responses to Join Requests 增加对入群请求的回复
• bot admin可以主动联系新入群用户(比如要求入群验证),即使该新用户之前没有与bot对话过
▎Delete Messages by Date 按日期删除信息
▎New Ways to Log In via Call 通过电话登录的新方法
▎Text Recognition on iOS 13+ 文字识别
✅ https://telegram.org/blog/protected-content-delete-by-date-and-more
👀相关:
• Telegram 新手隐私安全设置
• Telegram 推出匿名群管理和原生评论功能
• 不要随意点击陌生Telegram链接和附件
• Telegram更新Payments 2.0 API
• Telegram群消息过多后不显示旧消息
• Telegramp频道开始推送官方广告
👉🏿 @DocOfCard
#Harrods #AmEx #UK
✅ https://www.harrods.com/en-ae/harrods-american-express
Annual fee £150, invitation only
Only Gold (£2,000+) or Black Tier (£10,000+) Harrods Rewards members are eligible to apply for the Harrods American Express card
🆕“登录频繁”的原因是由于登录的时候检测到本机上开启了VPN类代理软件,可重新下载APP,关闭代理软件后再登录即可解决
👉🏿 最近有多位群友反馈「数字人民币」APP无法登录,提示“登录频繁”,咨询客服也无法解决。只能通过重置密码(需人脸识别验证)后临时登录,过些天后又会重复出现“登录频繁”的问题
• 多家银行调低了数字人民币的交易限额
• 也出现利用数字人民币的诈骗案例
• 难道要出师未捷身先死了?
👉🏿 @DocOfCard
#CTExcel #CTUS
👉🏿 今年10月,CTExcel 被 FCC 吊销执照且限期停止服务。CTEXCEL发布公告宣布:
• 12月4日起,CTExcel将暂停客户续费
• 2022年1月3日起,CTExcel将停止运营
• 这里仅限于consumer mobile phone business ("MVNO")消费者手机业务
✅ https://www.ctexcel.us
👀相关:CUniq US停售本地计划
👀相关:CUniq UK停止服务
👉🏿 @DocOfCard / 漫游卡合集
#CUniqHK
活动时间:截止12月31日
✅ 5G副卡 ✅ 5G数据副卡
• 可共享漫游流量使用
• 每张主卡最多可申请3张附属卡
• 仅5G月費計劃可办理
• 申请5G数据附属卡须签定24个月合约
• 4G月费计划仅可办理数据副卡且无法漫游
👀相关:CUniqHK 4G上台计划
👀相关:CUniqHK 5G大湾区上台计划
👉🏿 @DocOfCard / 🇭🇰漫游卡合集
#Walmart #AppleGC
🆕已结束
• 每人限购2单
• Discover 5% off
👉🏿 @DocOfCard
#Revolut #金属卡
• 不需要Metal Plan即可订购
• Apple Pay显示为普通卡,不知是否bug
• UK版£79.99,US版$79.99
👀相关:Revolut EU/UK介绍
👀相关:Revolut US 介绍
👀相关:欧洲数字银行金属卡重量排行榜
👀相关:美卡金属卡重量排行榜
👀相关:内地银行金属卡重量排行榜
👉🏿 @DocOfCard / 银行账户卡合集
#AE
✅ docofcard.com/go/8m8pXd
• 怎么觉得第6张好像还可以?是干净卡面看久了审美疲劳么。。。
👉🏿 @DocOfCard / 🇺🇸美卡合集
#交行 #Samsclub
✅ https://creditcardapp.bankcomm.com/applynew/front/apply/online/cardInfo.html?trackCode=A092418043599&cardId=307
• 免首年年费,消费6笔免次年
• 截止2021年12月31日,交行新用户激活60天内可至买单吧领取260元山姆店内刷卡金(有效期30天),可一次性抵扣指定山姆会员商店的店内消费(满260.01元)
• 截止2022年3月31日,上月持山姆卡任意消费满2000元后,当月在山姆线下或线上APP消费,银联渠道支付立减10%,微信支付立减5%,日上限50元,月上限100元
• 15万积分可以兑换260元会员费刷卡金
• 30万积分可以兑换680元会员费刷卡金
• 0.15%比例兑换山姆店内消费刷卡金
• 本卡无法参加交行最红星期五活动
• 1月1日起沃尔玛卡立减无法在山姆使用
👉🏿 @DocOfCard / 🇨🇳厉害卡合集
iOS 淘宝APP复制干净原生https链接方法
#淘宝 #微信
• 微信[更新]外链规范,现在可以直接打开淘宝链接了,还能直接在微信H5页面内完成下单和支付宝付款
• 那什么时候再支持一下微信支付呢?
⚠️万恶的淘口令:
• 它不仅是为了让你在微信中分享,这个短链接内还附带了一堆的跟踪tag,使用它会暴露你淘宝ID和主页,其他人点击查看后,两个人的ID和淘宝主页会互相暴露[来源]
• 小窍门:iOS版淘宝可以通过长按商品标题,复制到干净的原生https链接
• 工信部什么时候再出手整治一下这种乱用分享短链接的大数据收集呢?
👉🏿 @DocOfCard
#Nike #AppleWatch #BlackFriday
🆕更新:活动已结束
• 需要使用折扣码 CYBER(截止11/30)
• 可以叠加 Rakuten 10% cash back
• 还有Apple Watch 6也有同样20% off
一个🌰:更多折扣型号看这里
Apple Watch SE 40mm:$250.97 + 税
- $50.19:使用折扣码 CYBER (截止 11/30)
- 10%:Rakuten 10% 返现
( - 5%:Paypal chase cff 5% )
- $40:Rakuten 新用户奖励
= $140 + 税
Apple Watch 6 40mm:优惠后 $218.3
Apple Watch 6 44mm:优惠后 $238
👀相关:如何使用返现网Rakuten薅羊毛
👉🏿 @DocOfCard
#Equifax #信用分
👉🏿 Equifax UK官网提供免费详细信用报告查询和下载,带分数的收费£7.95/月
✅ https://www.equifax.co.uk/Products/credit/statutory-report.html
• 注册要求:
• 英国地址(要求6年以上,不建议虚报)
• 英国手机号
• Current account账号
• 可能需要电话人工身份验证
• ⚠️有验证失败的吃了EQ的Cifas
• 打电话前准备好自己的个人信息,包括所有信用卡、贷款资料,搬家(换地址)时间,注册账号时填的密码保护答案等
• 信用记录足够可以电话验证秒过
• 或者会给你创建 help.equifax.co.uk 的登录账号发送到你邮箱,并在这个账号中提交一个 VerifyMe 的case,稍等几天会再收到一个邮件,要求登录case网站并上传两份文件:护照+地址证明
• 验证完成后Equifax账号即可登录
👀相关:英国🇬🇧信用分和信用报告查询
©频道 @DocOfCard / 🇬🇧账户卡合集
#Amazon #AppleGC
✅ amazon.com/b/?node=2864196011
活动时间:6:00am PT 11/28
• 结账时使用优惠码:APPLENOV
• 可叠加 AmEx MR、Chase UR、Discover 等信用卡offer
• 预计优惠码有使用次数限制,先买先得
• 优惠码每人只能使用一次
• Promotional credit will be automatically applied to your account and emailed to you within three (3) days after shipping.
• Promotion code must be used by 1/16
• Promo Credit may be applied only to eligible products sold by Amazon.com Inc.
• Promotion Terms
👉🏿 @DocOfCard
#实名 #储值卡
一、CMHK(中國移動香港)
✅ http://rnr.hk.chinamobile.com
• 包括鴨聊佳、MySIM、Kabayan、My Friend、Rekanan、SIMPLIFLY
二、CMLink(中國移動國際)
✅ https://global.cmlink.com/register
三、CUniqHK(中國聯通香港)
✅ https://zfb.cuniq.com/global/HKRealNameRegistration
四、CTExcel(中國電信國際)
• 系统升级中
五、3 HK(和记电讯)
✅ https://web.three.com.hk/prepaid/realnameregistration/index.html
• 包括3HK、DIY、MO、SoSIM
六、國際萬能卡(香港亞洲電訊)
✅ https://www.three.com.hk/prepaid/SIMworld/tc/login
七、CSL(香港電訊)
• csl、Hello:https://rnr.hkcsl.com/csl
• ClubSIM:https://rnr.hkcsl.com/clubsim
八、SmarTone(數碼通)
✅ https://www.smartone.com/hk/smrnr/tc
九、易博通(博元訊息)
✅ https://kyc.multibyte.com/
十、haha SIM(屈臣氏「豐澤」)
✅ https://www.fortress.com.hk/zt/hahasim
十、天際通(華為)
• Skytone App
十一、自由鳥
✅ https://www.birdie.com.hk/birdie/67863/jsp/english/#!/reg?step=b9
十二、新移動通訊(Flex Mobile)
✅ https://www.sunmobile.com.hk/realname/
更多运营商看官网
👉🏿 @DocOfCard / 香港号码合集
#Amazon #AppleStore #AppleTV #BlackFriday
1)先购买 Apple Gift Card:
⓵⓶ Amazon Apple GC:配合 AmEx MR、Chase UR 等点数折扣offer
⓷ Best buy Apple GC $100送 $15 BB GC
⓸ Target Apple GC $100 送 $15 Target GC
2)充值到 Apple ID后参加以下活动购买:
• Apple Store:$50 GC for Apple TV $199
👀相关:Amazon也有Apple TV 4K折扣:
• 64G $169.99 (save $30)
• 32G $159.99 (save $20)
👉🏿 @DocOfCard
#Amazon #AmEx
🆕 目前新用户能被target到最高 50% off up to $80的史高折扣
🆕 使用过这个优惠的老用户也被Target了!
截止日期:(a) 11:59pm PT on 12/31/2021, or (b) the time at which 10,577 customers have redeemed the offer.
👉🏿 通过以下链接查询是否被targeted
✅ https://www.amazon.com/b?node=20906611011
❶ 未绑定过AmEx MR点数卡到Amazon账户的用户需要通过 这个链接 提前绑定
❷ 首次绑定卡后需要等24小时
❸ 只有 Sold and Shipped by Amazon.com 的商品满足活动条件
❹ 付款时必须至少使用1点AmEx MR点数(且建议只使用1点,即填入0.01)
⚠️不适用于Amazon礼品卡,但应该适用于第三方[礼品卡]
👉🏿 @DocOfCard
#Cricket #iPhone
👉🏿 需要预付3个月租共$180,激活后预付的$120将变成可用credit,$60为首月月租
注意⚠️:
• 本次优惠需要转入号码
• 不要忘记通过 Rakuten返现网站 去购买
• 建议使用 -$25 Refer code注册
• prepaid没有合约要求,SSN填0000
• 可以漫游激活
• 没有漫游信号,但是可以WiFi Calling
• 可提前4天提交手机解锁
完整购买流程参考之前 iPhone SE购买步骤
⚠️6个月解锁需要Cricket卡一直在手机里
✅6个月后解锁成本:
iPhone XR $50
+$180:3个月月租
+$90:4-6月月租
-$25:refer code
-$5:rakuten返现
-$40:Rakuten限时新用户奖励
= $250+税
👀相关:Cricket购买解锁激活进度实例
👉🏿 @DocOfCard
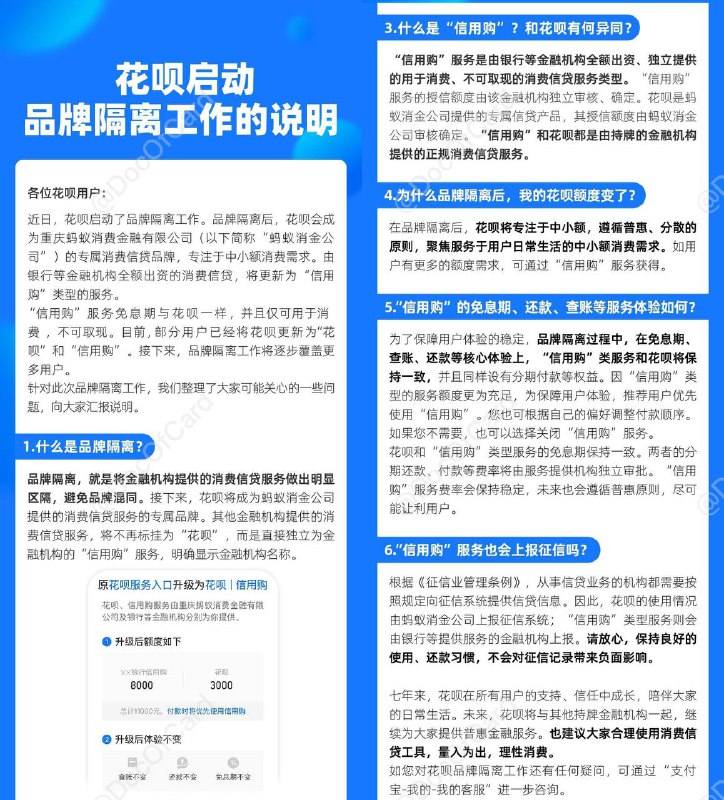
#花呗 #信用购 #消息
花呗:“蚂蚁消金” 的专属消费信贷品牌
信用购:银行等金融机构全额出资的消费贷
✅ https://share.api.weibo.cn/share/264126161.html
• 花呗和信用购都会上报征信,同意「个人征信查询保送授权书」后,征信中显示为「其他个人消费贷款」,每月报送一次
• 花呗报送主体为”重庆市蚂蚁小微小额贷款有限公司”
• 信用购报送主体为银行等金融机构
点评:你的信报上有花呗/信用购了吗?
👀相关:关于花呗上征信的传闻
👀相关:央行确认花呗将恢复上报征信
👀相关:花呗公告接入征信最新进展
👉🏿 @DocOfCard
#StraightTalk #iPhone #BlackFriday
✅ https://www.walmart.com/ip/140549781
• 这是有锁机,谨慎购买
• 解锁需要使用 Straight Talk 的服务12个月
• 目前黑解还活着
• 群友提供的eSIM黑解[看这里]
👉🏿 @DocOfCard