85.60×53.98卡粉订阅/提醒
数字人民币更新进度 #数字人民币 #eCNY #数字货币 🆕9/24/23更新: 境外卡“先充后用” 🆕9/7/22更新:支持加入手机Pay,目前仅支持华为、OPPO部分手机 🆕8/23/22更新:现在可以直接从绑定的银行卡扣钱,不需要充值了 [DP] 🆕1/6/22更新: 微信支持eCNY付款 🆕1/4/22更新: APP上线,支持非86注册 🆕10/25更新: 支付宝商家eCNY收款码 🆕10/13更新: 中国移动联手工商银行发布“基于超级SIM卡的数字人民币支付产品”及品牌名“SIM…
#数字人民币 #eCNY

🆕
“登录频繁”的原因是由于登录的时候检测到本机上开启了VPN类代理软件,可重新下载APP,关闭代理软件后再登录即可解决

👉🏿 最近有多位群友反馈「数字人民币」APP无法登录,提示“登录频繁”,咨询客服也无法解决。只能通过重置密码(需人脸识别验证)后临时登录,过些天后又会重复出现“登录频繁”的问题

• 多家银行调低了数字人民币的交易限额
• 也出现利用数字人民币的诈骗案例
• 难道要出师未捷身先死了?

👉🏿 @DocOfCard
Walmart $200 Apple Gift Card $143.09

#Walmart #AppleGC

🆕已结束

https://www.walmart.com/ip/279621472

• 每人限购2单
• Discover 5% off


👉🏿 @DocOfCard
AE Centurion更新Art x design后,Platinum的Art x design也要来了

#AE

docofcard.com/go/8m8pXd

• 怎么觉得第6张好像还可以?是干净卡面看久了审美疲劳么。。。

👉🏿 @DocOfCard / 🇺🇸美卡合集
交通银行山姆优逸白金无界卡

#交行 #Samsclub

https://creditcardapp.bankcomm.com/applynew/front/apply/online/cardInfo.html?trackCode=A092418043599&cardId=307

• 免首年年费,消费6笔免次年

• 截止2021年12月31日,交行新用户激活60天内可至买单吧领取260元山姆店内刷卡金(有效期30天)可一次性抵扣指定山姆会员商店的店内消费(满260.01元)

• 截止2022年3月31日,上月持山姆卡任意消费满2000元后,当月在山姆线下或线上APP消费,银联渠道支付立减10%,微信支付立减5%,日上限50元,月上限100元

• 15万积分可以兑换260元会员费刷卡金
• 30万积分可以兑换680元会员费刷卡金
• 0.15%比例兑换山姆店内消费刷卡金

• 本卡无法参加交行最红星期五活动
• 1月1日起沃尔玛卡立减无法在山姆使用

👉🏿 @DocOfCard / 🇨🇳厉害卡合集
85.60×53.98卡粉订阅/提醒
#世纪大互通 #支付宝 #微信 • 4月10日,市场监管总局对阿里巴巴集团“二选一”行为处以其2019年中国境内销售额4%的 [罚款] ,计182.28亿元 • 7月24日,市场监管总局对腾讯控股作出责令解除网络音乐独家版权等 [处罚] • 8月17日,市场监管总局 [公布] 《禁止网络不正当竞争行为规定(征求意见稿)》,将“刷单”、屏蔽广告、“二选一”、数据抓取、大数据杀熟、流量劫持、妨碍干扰、恶意不兼容等纳入《反不正当竞争法》规制范围 • 9月13日,工信部启动互联网行业专项整治行动,…
微信可以直接打开淘宝链接了,
iOS 淘宝APP复制干净原生https链接方法


#淘宝 #微信

• 微信[更新]外链规范,现在可以直接打开淘宝链接了,还能直接在微信H5页面内完成下单和支付宝付款

• 那什么时候再支持一下微信支付呢?

⚠️万恶的淘口令

• 它不仅是为了让你在微信中分享,这个短链接内还附带了一堆的跟踪tag,使用它会暴露你淘宝ID和主页,其他人点击查看后,两个人的ID和淘宝主页会互相暴露[来源]

小窍门:iOS版淘宝可以通过长按商品标题,复制到干净的原生https链接

• 工信部什么时候再出手整治一下这种乱用分享短链接的大数据收集呢?

👉🏿 @DocOfCard
Nike Apple Watch 20% off (CYBER)

#Nike #AppleWatch #BlackFriday

🆕更新:活动已结束

• 需要使用折扣码 CYBER(截止11/30)
• 可以叠加 Rakuten 10% cash back
• 还有Apple Watch 6也有同样20% off

一个🌰更多折扣型号看这里

Apple Watch SE 40mm:$250.97 OOS
Apple Watch SE 40mm:$250.97 + 税

- $50.19:使用折扣码 CYBER (截止 11/30)
- 10%
:Rakuten 10% 返现
( - 5%:Paypal chase cff 5% )
- $40:Rakuten 新用户奖励

= $140 + 税

Apple Watch 6 40mm:优惠后 $218.3
Apple Watch 6 44mm:优惠后 $238

👀相关:如何使用返现网Rakuten薅羊毛

👉🏿 @DocOfCard
85.60×53.98卡粉订阅/提醒
英国信用分和信用报告查询 #英国信用分 👉🏿 CheckMyFile 提供详细英国信用报告查询,£14.99/月可试用一个月后 [取消订阅],信用历史3个月以上的可以试试 • CheckMyFile查询的信用分是网站自己计算的并不准确,但是他家的详细记录还可以 • CheckMyFile在线注册无法验证的时候,会给你寄纸质信验证信息 [DP] 👉🏿 更多英国信用查询方式: Equifax: • 官网: 免费报告,分数收费 • ClearScore: 有APP免费查分数和报告 • Finder:…
Equifax UK免费英国详细信用报告查询下载

#Equifax #信用分

👉🏿 Equifax UK官网提供免费详细信用报告查询和下载,带分数的收费£7.95/月

https://www.equifax.co.uk/Products/credit/statutory-report.html

• 注册要求:

• 英国地址(要求6年以上,不建议虚报)
• 英国手机号
• Current account账号

可能需要电话人工身份验证
⚠️有验证失败的吃了EQ的Cifas

• 打电话前准备好自己的个人信息,包括所有信用卡、贷款资料,搬家(换地址)时间,注册账号时填的密码保护答案等
• 信用记录足够可以电话验证秒过
或者会给你创建 help.equifax.co.uk 的登录账号发送到你邮箱,并在这个账号中提交一个 VerifyMe 的case,稍等几天会再收到一个邮件,要求登录case网站并上传两份文件:护照+地址证明
• 验证完成后Equifax账号即可登录

👀相关:英国🇬🇧信用分和信用报告查询

©频道 @DocOfCard / 🇬🇧账户卡合集
85.60×53.98卡粉订阅/提醒
买 $100 Apple GC 送 $10 Amazon credit #Amazon #AppleGC #活动 https://amzn.to/3A5Elvv • 需要购买单笔$100及以上的Apple GC • 付款页面填入优惠码:APPLEOCT • credit将在GC发货3天内发放 • credit仅用于sold by Amazon.com产品 • credit有效期截止Nov 5, 2021 (PT). • 每人仅限获得一次credit赠送 👀相关:Apple US下架…
买 $100 Apple GC 送 $15 Amazon credit

#Amazon #AppleGC

amazon.com/b/?node=2864196011

活动时间:6:00am PT 11/28

• 结账时使用优惠码:APPLENOV
• 可叠加 AmEx MR、Chase UR、Discover 等信用卡offer
• 预计优惠码有使用次数限制,先买先得
• 优惠码每人只能使用一次
• Promotional credit will be automatically applied to your account and emailed to you within three (3) days after shipping.
• Promotion code must be used by 1/16
• Promo Credit may be applied only to eligible products sold by Amazon.com Inc.
Promotion Terms

👉🏿 @DocOfCard
85.60×53.98卡粉订阅/提醒
香港宣布手机卡实名,9月起分两阶段执行 #消息 #实名 实名登记网址 🆕8/31更新:实名条例明日生效 • 今年1月实名登记公众咨询,3月20日完结 • 实名制法例将于在6月4日刊宪,6月9日提交立法会 https://www.ofca.gov.hk/tc/consumer_focus/guide/hot_topics/sim_registration/index.html 法例通过后,预计 • 9月1日生效,180天电讯商登记准备 • 2022年3月1日起,开始实名登记,…
香港储值卡实名登记网址

#实名 #储值卡

一、CMHK(中國移動香港)

http://rnr.hk.chinamobile.com

• 包括鴨聊佳、MySIM、Kabayan、My Friend、Rekanan、SIMPLIFLY

二、CMLink(中國移動國際)

https://global.cmlink.com/register

三、CUniqHK(中國聯通香港)

https://zfb.cuniq.com/global/HKRealNameRegistration

四、CTExcel(中國電信國際)

• 系统升级中

五、3 HK(和记电讯)

https://web.three.com.hk/prepaid/realnameregistration/index.html

• 包括3HK、DIY、MO、SoSIM

六、國際萬能卡(香港亞洲電訊)

https://www.three.com.hk/prepaid/SIMworld/tc/login

七、CSL(香港電訊)

csl、Hello:https://rnr.hkcsl.com/csl

• ClubSIM:https://rnr.hkcsl.com/clubsim

八、SmarTone(數碼通)

https://www.smartone.com/hk/smrnr/tc

九、易博通(博元訊息)


https://kyc.multibyte.com/

十、haha SIM(屈臣氏「豐澤」)

https://www.fortress.com.hk/zt/hahasim

十、天際通(華為)

Skytone App

十一、自由鳥

https://www.birdie.com.hk/birdie/67863/jsp/english/#!/reg?step=b9

十二、新移動通訊(Flex Mobile)

https://www.sunmobile.com.hk/realname/

更多运营商看官网

👉🏿 @DocOfCard / 香港号码合集
85.60×53.98卡粉订阅/提醒
[YMMV]用AmEx MR点数卡在Amazon消费10%/20%/30%/40%/50% off #Amazon #AmEx 截止日期:(a) 11:59 PT on 10/31/2021, or (b) the time at which 26,666 customers have redeemed the offer 👉🏿 通过以下链接查询是否被targeted https://www.amazon.com/b?node=20906611011 ❶ 未绑定过AmEx MR点数卡到Amazon账户的用户需要通过…
[YMMV]用AmEx MR点数卡在Amazon消费10%/20%/30%/40%/50% off up to $80

#Amazon #AmEx

🆕 目前新用户能被target到最高 50% off up to $80的史高折扣

🆕 使用过这个优惠的老用户也被Target了!

截止日期:(a) 11:59pm PT on 12/31/2021, or (b) the time at which 10,577 customers have redeemed the offer.

👉🏿 通过以下链接查询是否被targeted

https://www.amazon.com/b?node=20906611011

❶ 未绑定过AmEx MR点数卡到Amazon账户的用户需要通过 这个链接 提前绑定
❷ 首次绑定卡后需要等24小时
❸ 只有 Sold and Shipped by Amazon.com 的商品满足活动条件
❹ 付款时必须至少使用1点AmEx MR点数(且建议只使用1点,即填入0.01)

⚠️不适用于Amazon礼品卡,但应该适用于第三方[礼品卡]

👉🏿 @DocOfCard
85.60×53.98卡粉订阅/提醒
Cricket iPhone SE2 $0 需预付3个月月租 #Cricket #iPhone 🆕 [0元iPhone SE 2020]活动再次开启 需要预付3个月租共$180,激活后预付的$180将变成可用credit,按照过往经验,激活当天可直接降级到$30的Plan,这样$180的credit可以用6个月,6个月正好解锁 • 本次优惠适合准备用满6个月后解锁的 • 本次优惠不需要转入号码 • 预付的3个月月租共$180可以在收到手机激活plan的当天马上降级到$30月租plan,这样就可以用6个月了…
Cricket iPhone XR $50 需预付3个月月租

#Cricket #iPhone

👉🏿 需要预付3个月租共$180,激活后预付的$120将变成可用credit,$60为首月月租

注意⚠️Cricket修复了bug,现在要3个月后才能降级到$30的Plan了 🆕12/1更新:群友[DP]XR降级$30 plan成功

本次优惠需要转入号码
• 不要忘记通过 Rakuten返现网站 去购买
• 建议使用 -$25 Refer code注册
• prepaid没有合约要求,SSN填0000
• 可以漫游激活
• 没有漫游信号,但是可以WiFi Calling
• 可提前4天提交手机解锁

完整购买流程参考之前 iPhone SE购买步骤

⚠️6个月解锁需要Cricket卡一直在手机里

6个月后解锁成本:

iPhone XR $50

+$180:3个月月租
+$90:4-6月月租
-$25:refer code
-$5:rakuten返现
-$40:Rakuten限时新用户奖励

= $250+税

👀相关
Cricket购买解锁激活进度实例

👉🏿 @DocOfCard
85.60×53.98卡粉订阅/提醒
花呗微博公告接入央行征信系统的最新进展 #花呗 #消息 👉🏿 [公告]称,目前,在获得用户授权的基础上,部分用户已经能够在自己的征信报告中查询到花呗记录,未来征信服务将逐步覆盖全部用户 • 根据用户获得的具体授信额度来源,用户的征信信息会由重庆蚂蚁消费金融有限公司,或是提供授信额度的银行等机构作为报送主体,纳入征信系统 • 当前花呗向报送的相关记录包括账户开立日期、授信额度、额度使用、还款情况等 • 在报送频次上,花呗的信息按月汇总纳入征信系统,不会单笔报送,也不会上报具体的消费内容、消费时间等具体信息…
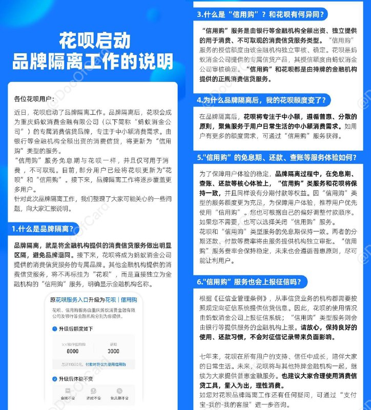
花呗公告分拆为 “花呗” 和 “信用购”

#花呗 #信用购 #消息

花呗:“蚂蚁消金” 的专属消费信贷品牌
信用购:银行等金融机构全额出资的消费贷

https://share.api.weibo.cn/share/264126161.html

• 花呗和信用购都会上报征信,同意「个人征信查询保送授权书」后,征信中显示为「其他个人消费贷款」,每月报送一次

花呗报送主体为”重庆市蚂蚁小微小额贷款有限公司”
信用购报送主体为银行等金融机构

点评:你的信报上有花呗/信用购了吗?

👀相关:关于花呗上征信的传闻
👀相关:央行确认花呗将恢复上报征信
👀相关:花呗公告接入征信最新进展

👉🏿 @DocOfCard
85.60×53.98卡粉订阅/提醒
Apple Card介绍 #AppleCard #金属卡 成功(ITIN, DP,DP2,DP3,DP4,DP5,DP6) 失败(ITIN, DP,DP2) 🆕5/24/21更新:Family Share正式上线 🆕4/20/21更新:Family Share 发布 👉🏿 有三种角色:账户所有者(owner)、共同所有者(co-owner)、参与者(participants) • 都需要在同一个家庭组里 • 成为co-owner需要接受[信用检查] • 成为participants只需要接受邀请…
Apple Cash介绍(虚拟卡)

#AppleCash

成功(ITIN, DP)
失败(ITIN, DP)

👉🏿 Apple Cash是一张Apple Wallet中的虚拟Discover 🆕VISA debit卡,无法查看卡号,只能在Apple Wallet中使用

https://www.apple.com/apple-cash/

• 未实名也可以使用,但是只能收款不能充值,总限额$500
实名要求:ITIN/SSN,概率要求US Photo ID
每人只能实名一个Apple Cash
• Family主账户也可共享Apple Cash给成员使用

• 可用于Apple Pay付款、iMessage转账、Apple Card返现也默认存入Apple Cash中
• 可绑定美国checking账户提现,也可以提现到部分debit卡,比如[Point debit]
费用和限额

• The Apple Cash card is issued by Green Dot Bank, Member FDIC.

👀相关:AGS大乱斗
👀相关:ITIN开户实例

👉🏿 @DocOfCard / 🇺🇸账户卡合集
85.60×53.98卡粉订阅/提醒
Curve即将进入美国 #CurveUS #Curve 🆕5/17/22更新:开放更多名额 🆕11/22/21更新:正式上线 🆕2/22/21更新:Arriving later this year 🆕6/7更新:收到邮件提醒,前1000排队用户将可以拿到early access,并且提前收到Curve卡 👉🏿 Curve即将登陆美国,并开启排队预约,前100名预约用户将获得免费一年的Premium订阅 👉🏿 @DocOfCard / 银行账户卡合集
Curve US正式上线

#CurveUS #Curve

成功:ITIN, DP, DP2

👉🏿 时刻一年半,终于上线了,需要更新App版本3.20.0

https://www.curve.com/usa/ [iOS]

• Curve US Credit
• SSN/ITIN + 美国号码
• 美国地址(任何商业地址 都会秒拒)
• 可能需要带地址的 Photo ID [官网]
SP🆕HP Equifax
• 不要使用注册过Curve UK/EU的邮箱

这是神器, 绑定支付宝使用[DP]
• 无年费,无FTF
• 申请后给额度$500🆕2023上报Equifax
• 申请后立即获得虚拟卡号
• Curve消费商户位置显示为US
• 支持Apple Pay、Google Pay
• 可设置消费规则,特定类别消费用特定卡
• 首6个月笔笔返现1%
• BIN 553515

• 支持Visa:debit
• 支持Mastercard:credit、debit
• 支持Discover:credit、debit
• 支持Diners Club:credit
• 目前不支持AmEx

• Curve USA is not a bank, the Curve card is issued by Hatch Bank, Member FDIC.
Cardholder Agreement, FAQ

👀相关:Curve UK介绍

👉🏿 @DocOfCard / 🇺🇸美卡合集
Back to Top