群 @DocOfCard_chat | 频道 @DocOfCard
#Amazon #AppleStore #AppleTV #BlackFriday
1)先购买 Apple Gift Card:
⓵⓶ Amazon Apple GC:配合 AmEx MR、Chase UR 等点数折扣offer
⓷ Best buy Apple GC $100送 $15 BB GC
⓸ Target Apple GC $100 送 $15 Target GC
2)充值到 Apple ID后参加以下活动购买:
• Apple Store:$50 GC for Apple TV $199
👀相关:Amazon也有Apple TV 4K折扣:
• 64G $169.99 (save $30)
• 32G $159.99 (save $20)
👉🏿 @DocOfCard
#Amazon #AmEx
🆕 目前新用户能被target到最高 50% off up to $80的史高折扣
🆕 使用过这个优惠的老用户也被Target了!
截止日期:(a) 11:59pm PT on 12/31/2021, or (b) the time at which 10,577 customers have redeemed the offer.
👉🏿 通过以下链接查询是否被targeted
✅ https://www.amazon.com/b?node=20906611011
❶ 未绑定过AmEx MR点数卡到Amazon账户的用户需要通过 这个链接 提前绑定
❷ 首次绑定卡后需要等24小时
❸ 只有 Sold and Shipped by Amazon.com 的商品满足活动条件
❹ 付款时必须至少使用1点AmEx MR点数(且建议只使用1点,即填入0.01)
⚠️不适用于Amazon礼品卡,但应该适用于第三方[礼品卡]
👉🏿 @DocOfCard
#Cricket #iPhone
👉🏿 需要预付3个月租共$180,激活后预付的$120将变成可用credit,$60为首月月租
注意⚠️:
• 本次优惠需要转入号码
• 不要忘记通过 Rakuten返现网站 去购买
• 建议使用 -$25 Refer code注册
• prepaid没有合约要求,SSN填0000
• 可以漫游激活
• 没有漫游信号,但是可以WiFi Calling
• 可提前4天提交手机解锁
完整购买流程参考之前 iPhone SE购买步骤
⚠️6个月解锁需要Cricket卡一直在手机里
✅6个月后解锁成本:
iPhone XR $50
+$180:3个月月租
+$90:4-6月月租
-$25:refer code
-$5:rakuten返现
-$40:Rakuten限时新用户奖励
= $250+税
👀相关:Cricket购买解锁激活进度实例
👉🏿 @DocOfCard
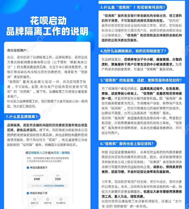
#花呗 #信用购 #消息
花呗:“蚂蚁消金” 的专属消费信贷品牌
信用购:银行等金融机构全额出资的消费贷
✅ https://share.api.weibo.cn/share/264126161.html
• 花呗和信用购都会上报征信,同意「个人征信查询保送授权书」后,征信中显示为「其他个人消费贷款」,每月报送一次
• 花呗报送主体为”重庆市蚂蚁小微小额贷款有限公司”
• 信用购报送主体为银行等金融机构
点评:你的信报上有花呗/信用购了吗?
👀相关:关于花呗上征信的传闻
👀相关:央行确认花呗将恢复上报征信
👀相关:花呗公告接入征信最新进展
👉🏿 @DocOfCard
#StraightTalk #iPhone #BlackFriday
✅ https://www.walmart.com/ip/140549781
• 这是有锁机,谨慎购买
• 解锁需要使用 Straight Talk 的服务12个月
• 目前黑解还活着
• 群友提供的eSIM黑解[看这里]
👉🏿 @DocOfCard
Apple Cash介绍(虚拟卡)
#AppleCash
成功(ITIN, DP)
失败(ITIN, DP)
👉🏿 Apple Cash是一张Apple Wallet中的虚拟Discover 🆕VISA debit卡,无法查看卡号,只能在Apple Wallet中使用
✅ https://www.apple.com/apple-cash/
• 未实名也可以使用,但是只能收款不能充值,总限额$500
• 实名要求:ITIN/SSN,概率要求US Photo ID
• 每人只能实名一个Apple Cash
• Family主账户也可共享Apple Cash给成员使用
• 可用于Apple Pay付款、iMessage转账、Apple Card返现也默认存入Apple Cash中
• 可绑定美国checking账户提现,也可以提现到部分debit卡,比如[Point debit]
• 费用和限额
• The Apple Cash card is issued by Green Dot Bank, Member FDIC.
👀相关:AGS大乱斗
👀相关:ITIN开户实例
👉🏿 @DocOfCard / 🇺🇸账户卡合集
#AppleCash
成功(ITIN, DP)
失败(ITIN, DP)
👉🏿 Apple Cash是一张Apple Wallet中的虚拟
✅ https://www.apple.com/apple-cash/
• 未实名也可以使用,但是只能收款不能充值,总限额$500
• 实名要求:ITIN/SSN,概率要求US Photo ID
• 每人只能实名一个Apple Cash
• Family主账户也可共享Apple Cash给成员使用
• 可用于Apple Pay付款、iMessage转账、Apple Card返现也默认存入Apple Cash中
• 可绑定美国checking账户提现,也可以提现到部分debit卡,比如[Point debit]
• 费用和限额
• The Apple Cash card is issued by Green Dot Bank, Member FDIC.
👀相关:AGS大乱斗
👀相关:ITIN开户实例
👉🏿 @DocOfCard / 🇺🇸账户卡合集
#CurveUS #Curve
成功:ITIN, DP, DP2
👉🏿 时刻一年半,终于上线了,需要更新App版本3.20.0
✅ https://www.curve.com/usa/ [iOS]
• Curve US Credit
• SSN/ITIN + 美国号码
• 美国地址(任何商业地址 都会秒拒)
• 可能需要带地址的 Photo ID [官网]
•
• 不要使用注册过Curve UK/EU的邮箱
• 这是神器, 绑定支付宝使用[DP]
• 无年费,无FTF
• 申请后给额度$500🆕2023上报Equifax
• 申请后立即获得虚拟卡号
• Curve消费商户位置显示为US
• 支持Apple Pay、Google Pay
• 可设置消费规则,特定类别消费用特定卡
• 首6个月笔笔返现1%
• BIN 553515
• 支持Visa:debit
• 支持Mastercard:credit、debit
• 支持Discover:credit、debit
• 支持Diners Club:credit
• 目前不支持AmEx
• Curve USA is not a bank, the Curve card is issued by Hatch Bank, Member FDIC.
• Cardholder Agreement, FAQ
👀相关:Curve UK介绍
👉🏿 @DocOfCard / 🇺🇸美卡合集
推荐一款100W 3C1A充电器:
✅ https://item.m.jd.com/product/100011664537.html (绿联3C1A)
✅ https://item.m.jd.com/product/72011046942.html (闪极3C1A旅行版)
• 比较适合苹果全家桶+笔记本
👀相关:iOS系统内早已标注了快充功率?充电头网实测iPhone 13快充头选择
👉🏿 @DocOfCard
#Telegram #Nicegram
👉🏿 今天有多位群友遇到 iOS Telegram 8.2.2 和 iOS Nicegram 8.2.1 通知狂炸,点击通知又没有任何消息的bug
• 如果帐号在多处登录,iOS Nicegram还可能遇到 莫名掉号 的问题
• 目前实测在 APP中关闭通知主开关,或在 系统设置中关闭APP通知 可缓解
👉🏿 @DocOfCard
#Rakuten #Ebates
🆕$40活动已结束,目前新注册只有$30
🆕⚠️注意:必须用美国🇺🇸IP通过邀请链接注册,才能拿到新用户奖励
截止时间:11:59PM ET December 7, 2021
• 时隔半年,$40史高邀请奖励又回来了
• 用美国🇺🇸IP,通过 邀请链接 注册账户,并且90 天内通过Rakuten消费$40,可以获取$40或4000MR奖励
• 返现可以提现到PayPal、支票、礼品卡
• Rakuten允许用户将自己的账户[转为赚取 AmEx MR 点数],如果你有AmEx MR点数信用卡,换成4000MR奖励价值$64[MR点数使用方法]
👀相关:如何使用返现网Rakuten薅羊毛
👉🏿 @DocOfCard
Amazon (plus UR/MR/TYP/DP offer)
• $100 Apple Gift Card Free $15
• AirPods Pro $160 (save $100)
• New Apple AirPods w/ MagSafe $150 (save $30)
• Fire TV Stick 4K Max 2021 $35(save $20
• Fire TV Stick 4K 2021 $25 (save $25)
• 2021 Apple TV 4K 64G $169.99 (save $30)
Apple(shopping event)
• $75 GC for AirPods、Pro、Max
• $50 GC for Apple TV 4K、Apple TV HD
Best Buy (Newspaper ad)
• Apple Gift Card $100 送 $15 Best Buy GC (送6个月Apple Music、Apple News+、3个月Apple TV+,限新用户)
• Uber Eats Gift Card $100 只要 $85
• Uber Eats Gift Card $50 只要 $42.5
•
• AT&T Prepaid iPhone SE 64GB $165 有锁
Google (more)
• Chromecast Google TV $40 (save $10)
• Nest Hub (2nd gen) $50 (save $50)
Samsclub
• AirPods Pro $149.98 (save $100)(11/26)
Target(Black Friday)
• Apple Gift Card $100 送 $15 Target GC
Walmart(early access)
• AirPods Pro $159 (save $90)
• StraightTalk iPhone 12 mini 64G $299
更多待更新…
👉🏿 @DocOfCard
#电信 #F5G
✅ InstantView from Source
• 需要十全十美 199 月租以上套餐才可办理
• 升级 2000 M宽带 +200 元每月
• 网龄 20 年以上老用户优惠 100 元每月
👉🏿 @DocOfCard
#N26
👉🏿 继[Curve US]憋了一年半也没上线、[Revolut US]关闭了一波B1B2开户的用户、[Monzo US]撤回美国银行牌照申请后,
N26[宣布]将退出美国[DP]并关闭所有帐户
• 用户需要在2022年1月11日之前将N26 US中的资金转出,否则N26会给你寄支票
👉🏿 @DocOfCard / 🇺🇸美卡合集
#GooglePay
• 活动时间:截止10/22
活动一:每邀请一个用户得$15
• 新用户可以通过这个[邀请链接]得$5
• 每人最多可邀请3个
活动二:集4张卡得$25
• 第一个答题活动有计时60秒
• 获得任意4张卡片即可
⚠️注意:
• 要使用余额提现,只需SSN/ITIN
• 要使用余额进行消费、转账,还需美国Photo ID实名认证[官网]🆕经实测可通过 ITIN+非美国护照+地址证明 完成实名认证
👀相关:Google推出独立新版Google Pay
👀相关:Google Pay推出 Balance Card
👉🏿 @DocOfCard / 🇺🇸美卡合集
✅ target.com/p/-/A-80950057
时间:11/21 – 11/27 (CT)
优惠:Target 买 $100 Apple gift card 送 $15 Target gift card(去年送$20)
👉🏿 @DocOfCard
#PayPal #PPK
👉🏿 美卡论坛和群里最近有很多人PayPal Key被盗刷[DP1][DP2],不确定问题出在哪里,但建议将PPK绑定到一张不常用的卡上,然后锁定这张卡
• PPK被盗刷很麻烦,换号只能删除PPK重来,而目前很多人删除后就再也开不出来新卡号,一直coming soon
• 不知道PPK项目会不会被砍
👀更多虚拟卡:• Privacy • Klarna • PayPal Key • Lastcard • Capital One • Citi
👉🏿 @DocOfCard / 银行账户卡合集
#Amazon #Chase
👉🏿 通过以下链接查询是否被Target
✅ https://www.amazon.com/b?node=21328382011
❶ 未绑定过Chase UR点数卡到Amazon账户的用户需要通过上面的链接提前绑定
❷ 首次绑定卡后需要等24小时
❸ 只有 Sold and Shipped by Amazon.com 的商品满足活动条件
❹ 付款时必须至少使用1点Chase UR点数(且建议只使用1点,即填入0.01)
⚠️不适用于Amazon礼品卡,但应该适用于第三方[礼品卡]
👉🏿 @DocOfCard
#CapitalOne #金属卡
成功(ITIN, DP)
失败()
• 年费$395,无FTF,金属卡
• 申请时会Pull 3家信用局,留下3个HP
• 需要SSN/ITIN + 美国地址 + 美国手机号
•(高端卡)建议信用记录一年以上再试
• 6个月内只能申请一张C1卡,否则秒拒
• 地板额度$10k,所以你的收入不能太低
• 100k 开卡奖励,需6个月内消费$10,000
• (限时)开卡第一年可得 $200 vacation rental credit,比如 Airbnb
• 所有消费 2x 返点
• 通过 C1 Travel 预订酒店和租车10x 返点
• 通过 C1 Travel 预订机票5x 返点
• 每年交年费后可得 10k bonus, 无消费要求
• 每年$300 旅行报销,需 C1 Travel 预订
• 主卡和副卡可享受 C1 Lounge,可带2人
• 主卡和副卡都给PPS,无限带人[DP]
• 前4张副卡免费
• $800手机保险[细则]
• 支持Apple Pay, Google Pay, 虚拟卡
• C1海外刷卡[不需要]设置travel notice
• C1提供[capitalone offers]
• C1提供iOS [Quick Balances Widget]
⚠️注意:
• 需要美国mobile号码,虚拟号码如gv不行
• 登录Capital One APP如果是hosting IP,则会要求短信验证
• 登录Capital One网页需要通过APP验证
• Creditwise需要SSN才能激活使用
• 无法APP激活可以通过自动电话语音激活
👉🏿 [美卡指南] [美卡论坛] 获取更多介绍
👀相关:Capital One Checking
👀相关:Capital One Secured Card
👀相关:ITIN开户实例
👀相关:美国🇺🇸信用分和信用报告查询
👉🏿 @DocOfCard / 🇺🇸美卡合集