群 @DocOfCard_chat | 频道 @DocOfCard
▎CNID 南下汇入香港:
1、中国银行:支持人民币及港币
2、中国工商银行:支持港币
3、中国建设银行:仅限广东及海南客户
4、中国农业银行:仅限深分
5、交通银行:支持人民币
6、招商银行:支持人民币及港币
▎HKID 北上汇入内地:
1、中银香港:支持人民币及港币
2、工银亚洲:支持人民币及港币
3、建行亚洲:支持人民币及港币
4、汇丰香港:支持人民币及港币
5、恒生银行:支持人民币及港币
6、东亚银行:支持人民币及港币
香港银行转入到内地手机号码会报错(可能是部分内地手机号码开户注册了香港 FPS),但是用内地银行卡号转入是没有问题的 [DP]
#FPS #跨境支付通
🆕7/14更新:新增信银、永隆、上海商业银行、大新、创兴、南商、交银香港、MOX、ZA、天星、广发 [DP]
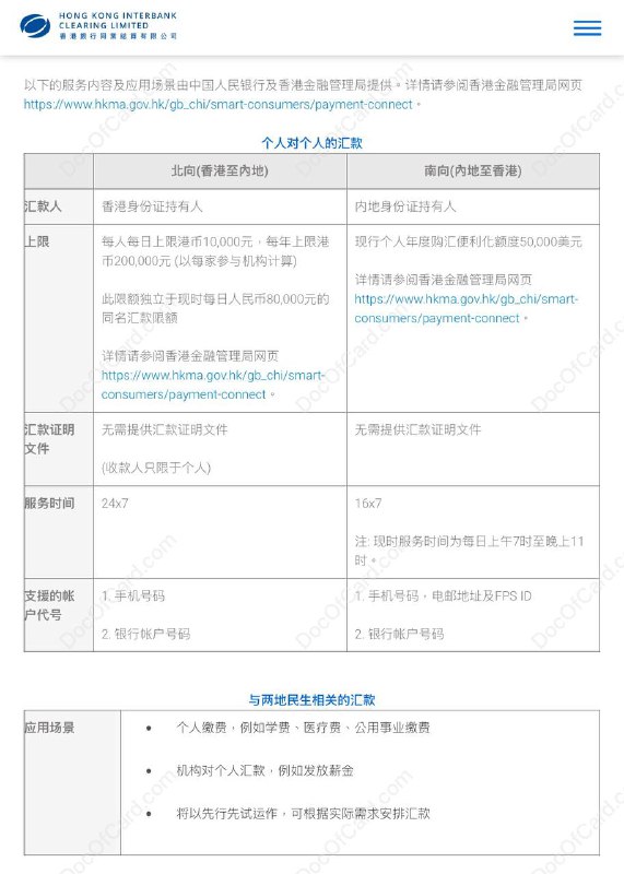
6月20日上午,中国人民银行与香港金融管理局联合举办内地与香港快速支付系统互联互通(跨境支付通)启动仪式,系统将于6月22日正式上线运行
跨境支付通即香港转数快(FPS)与内地网上支付跨行清算系统(IBPS)互联互通系统,便利香港和内地居民全天候即时小额汇款
▎参与银行:
• 香港:中银香港、滙丰、恒生、东亚、建银亚洲及工银亚洲
• 内地:农行、中行、交行、建行、招行及工行,结算银行为中银香港
▎汇款额度:
• 港人北向每日上限1万港元,年限20萬港元。限额独立于现时每日8万元人民币同名汇款限额,每日24小时服务
• 内地居民南向汇款上限为现行个人年度购汇便利化额度5万美元,服务时间每日上午7时至晚上11时
▎主要玩法: [DP]
1,CNID
• 内地向香港可汇入人民币或港币,每年额度为等值5万美元,跟外汇管制额度一致,支援的帐号包括手机号码、电邮地址及FPS ID,以及银行帐户号码
2,HKID
• 香港向内地可汇入人民币或等值港币1万元,每年额度20万港币,会将以每家参与机构计算,如采用非转数快方式,现时每日人民币8万元的同名汇款限额,收款人只限个人,支援的帐号包括手机号码及银行帐户号码
3,CNID + HKID
• 赢麻了
🆕5/27更新:动感银行第二期 FPS 活动开始了,需要完成 电子钱包实名转账验证 的不要错过
• ⚠️「去完成」只能进入一次,完成全部转账验证前,不要退出,不要点返回主页
• Tap&go、WeChatPay HK可以此维持认证
👀相关:[奇技淫巧]偷渡使用动感银行FPS转出功能,完成电子钱包实名验证
👉🏿 @DocOfCard / 银行账户卡合集
#奇技淫巧 #中信国际 #信银国际 #动感银行 #FPS
👉🏿 这里的动感银行是指通过大陆身份证网开的 中信动感银行二类户,无FPS权限
✅ 路径:APP主页的 奖赏GO 进入 [DP]
• 这个bug页面,估计是渣IT没有做好动感用户的权限隔离(或者故意放水?),仅能使用FPS转出功能,但是用来 电子钱包实名转账验证 足够了
• ⚠️「去完成」只能进入一次,完成全部转账验证前,不要退出,不要点返回主页
• Tap&go、WeChatPay HK可以此维持认证
👀相关:中信动感银行二类户
👀相关:香港电子钱包收紧实名认证要求
👉🏿 @DocOfCard / 银行账户卡合集