群 @DocOfCard_chat | 频道 @DocOfCard
#香港地铁 #八达通 #交通联合
🆕3/22/25更新:港铁正式支持交通联合 [首发实测DP]
• 交通联合公众号 • MTR 官网
▎车费标准:与八达通相同
▎余额要求 > 50 元
▎适用线路:港铁重铁
▎线路换乘
🔗 相关: 八达通- 交通联合卡
🔗 相关: 交通联合卡 • Apple Pay交通卡
✔️ @DocOfCard / 其他合集
🆕3/22/25更新:港铁正式支持交通联合 [首发实测DP]
• 交通联合公众号 • MTR 官网
▎车费标准:与八达通相同
使用香港以外地区发行的“交通联合”全国交通一卡通互联互通卡(包括虚拟卡)乘坐港铁,车费与成人八达通车费相同,车费会按照当日人民币兑港币的汇率进行结算。
港币兑换人民币汇率 (适用于以八达通 - 全国通卡支付内地及澳门交通联合公共交通车费)
人民币兑换港币汇率 (适用于内地全国交通一卡通支付港铁/港珠澳大桥穿梭巴士(金巴)车费)
▎余额要求 > 50 元
由于港铁单次最高票价超过50元人民币,因此使用香港以外地区发行的“交通联合”全国交通一卡通互联互通卡(包括虚拟卡)乘坐港铁,要确保卡内余额在50元人民币及以上,如果余额不足50元,将无法进站入闸,建议提前做好充值
▎适用线路:港铁重铁
使用香港以外地区发行的“交通联合”全国交通一卡通互联互通卡(包括虚拟卡)可搭乘港铁重铁线路,包括观塘线、荃湾线、港岛线、南港岛线、将军澳线、东涌线、迪士尼线、东铁线(头等车厢不适用)及屯马线,在以上线路站点的指定闸机进出站。
暂不支持机场快线、轻铁、港铁巴士、东铁线头等车厢使用。如需使用以上服务,需要另行购票或使用八达通卡。
▎线路换乘
使用香港以外地区发行的“交通联合”全国交通一卡通互联互通卡(包括虚拟卡)
在尖沙咀站、尖东站虚拟换乘会被视作两个独立车程,将分别进行扣费。
#Android #八达通 #octopus
2020年6月 八达通上线 Apple Pay ,5年后,Android 版终于正式上线 [DP]
• 要求 Android 12+
• 要求 Google Play 24.12+
• 要求 Google Pay 24.10+
• 暂不支持转移实体八达通至 Android
• 开卡收取港币50元可获退还的按金
• 最高储值额为港币3,000元
• 支持轉數快/信用卡動增值 (Plus/Pro)
#银联 #八达通
• 云闪付搜索「银联优计划」报名参加
• 活动时间:截止 5月31日 09:59:59
• 名额限制:共配置立减券60000张
• 单一用户最多可领用两张立减券
#八达通 #交通联合
3月26日,八达通卡有限公司(八达通) 推出 「全国交通一卡通互联互通」(简称「交通联合」)先导体验计划,市民可购买「 八达通 - 全国通卡 」首创版,每张港币$88,主要特色是“港元充值、人民币支付”
▎购买地点:
• CircleK全线分店
• 7个指定港铁站,合共10个客务中心:红磡、落马洲、上水、粉岭、荃湾、九龙塘(3个客务中心) 、金钟(2个客务中心)
▎储值方式:
本为销售版八达通卡,毋须按金,仅支持港币增值,限额为港币3,000元,支持:
• 透过八达通App增值
• 使用自动增值服务增值
• 于现有八达通增值点以现金增值
• 在深圳的深银联易办事自助终端增值
每次充值时,系统会按当日最新汇率自动更新卡内的汇率纪录,亦可透过八达通App更新汇率,而汇率计算的有效期最多为90日
实测汇率 垃圾,约等于收取 3% FTF
▎内地使用:
• 所有具「交通联合」标志的公共交通,不包括零售支付
• 车费金额将以港币结算,会按该卡的人民币兑换港币汇率,从港币储值额中扣款
▎香港使用:
• 与一般八达通卡并无分别,可用于交通、购物、餐饮等日常消费
#八达通
🆕1/31/24更新:Apple Pay 八达通开放大陆银联卡开卡和充值了,不能充值的将八达通从 Apple Pay 删除重新添加即可 [DP]
🚊🚎 • 交通联合卡 • Apple Pay交通卡
#八达通 #活动
活动时间:9月1日至10月31日
活动内容:新客戶加八達通卡入iPhone或Apple Watch,登記此推廣並以iPhone或Apple Watch內的八達通作一次消費交易,可獲$150八達通增值額作迎新優惠!
• 注意需要登记
• 游客版八达通不适用
• 非游客版八达通仅支持港卡充值
• 合资格客户将于符合推广要求的7天后收到八达通App通知领取迎新奖赏
#八达通 #交通联合
[投稿] 岭南通公司、羊城通公司与八达通公司联合 发布了 【岭南通·八达通全国交通一卡通联名卡】,这是一张八达通•交通联合双芯片实体卡
卡内设有两个独立的电子钱包:交通联合人民币钱包、八达通港币钱包
• 4月14日正式发售
• 每名ID限购2张,预计5月底发货
#八达通
• 即日起至2023年1月31日,每位客户均可从八达通卡面商店中免费领取1张卡面
• 支持 Apple Pay 卡面商城的还有:京津冀交通卡、上海交通卡
点评:终于都知道卖卡面比卖卡赚钱了
🆕10/12更新:八达通银包 MasterCard (EEA) 虚拟卡已支持加入 Apple Wallet
• EEA MC 虚拟卡需要实名才能开
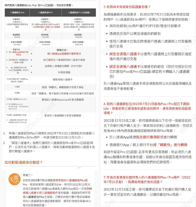
🆕7/22/22更新:八达通也松口了,非HKID 用户可以在 2022 年 12月 31 日前通过同名银行 FPS 转账来维持 Plus 认证,但是新认证是不可能了 [DP]
• 必须是香港银行FPS转账,电子钱包不行
✅ https://www.octopus.com.hk/tc/consumer/mobile-payment/wallet/apply/index.html
HKID用户:提交 HKID +自拍 维持 Pro
非HKID用户:12 月 31 日前,通过同名香港银行 FPS 转账维持 Plus
👀相关:香港电子钱包收紧实名认证要求
👉🏿 @DocOfCard
#八达通
• 需要更新八达通银包到8.9.0版[iOS]
• 需要余额50HKD以上
• 八达通银包目前仅支持HKID实名升级
• 仅支持二维码主被扫付款
• 不提供卡号cvv,BIN:6263
• 限额6,000HKD/笔,100,000HKD/年
👉🏿 @DocOfCard / 银行账户卡合集
#八达通 #交通联合 #消息
[SCMP][明报]香港八达通CEO宣布,最快今年尾明年初把八达通卡加入交通联合,预计明年试行。使用者可以手持一卡就在香港、内地使用,并以港币结算。与一卡通连结方法是卡内多加一块内地用芯片,并不会把八达通卡内资料分享至内地
■ 首个阶段是先让香港的八达通在内地使用,使用者可以购买或以旧换新的方式获得双芯片八达通,也可选择不记名的版本,最高充值额为港币3,000元
■ 第二阶段就是让内地的「一卡通」卡片可以在香港使用,但目前仍未有时间表
■ 在与内地合作之外,八达通也将透过加入东亚智能卡组织 GLOPAS ,让八达通成为「共用钱包」技术一员,以二维码方式扩展到新加坡、韩国、泰国和澳门等成员地区使用,让使用者可以透过手机端的八达通 app 进行消费和乘车,预计明年进行实地测试,两年内推出
👀相关:八达通终于支持Apple Pay
👀相关:八达通上线游客版Octopus App
👀相关:iOS已上线的交通联合卡汇总
#八达通
🆕4/19/21更新:将推出交通联合双芯片卡
[SCMP]八达通公司日前宣布,将寻求加入内地的交通联合系统,针对交通联合协议,最快在明年初推出一张兼容交通联合标准的新卡
👀相关:八达通终于支持Apple Pay
👀相关:八达通上线游客版Octopus
👀相关:iOS已上线的交通联合卡汇总
👉🏿 @DocOfCard
🆕4/19/21更新:将推出交通联合双芯片卡
[SCMP]八达通公司日前宣布,将寻求加入内地的交通联合系统,针对交通联合协议,最快在明年初推出一张兼容交通联合标准的新卡
👀相关:八达通终于支持Apple Pay
👀相关:八达通上线游客版Octopus
👀相关:iOS已上线的交通联合卡汇总
👉🏿 @DocOfCard
#八达通 #Octopus
👉🏿 群友 [DP]八达通上线了游客版Octopus
• 需要下载独立App Octopus for Tourists
• 支持多国卡(包括银联)充值开卡,选定币种后下次增值就无法修改了
• 最多充值/余额HKD$3000 [DP]
• 开卡后的管理/增值,可以用游客版也可以用普通版Octopus
👉🏿 退卡:
• 通过游客版Octopus,余额和押金退回原充值卡,需要6-8周
• 通过普通版Octopus,未实名账户只能退回银行账户,实名账户可选退回到oepay余额秒到账(损失4%+HKD$11 [DP],充值的¥变成了HKD$)
👀相关:八达通终于支持Apple Pay
👉🏿 更多 Apple Pay交通卡
👉🏿 @DocOfCard / 其他合集
#八达通 #oepay
• O! ePay虚拟卡升级后支持EEA使用
• 升级后卡号会变,好坏处都有
• 需要O! ePay Plus 或Pro賬戶才能升级
• 全年累積交易金額不会重新計算
👉🏿 https://www.octopus.com.hk/tc/consumer/customer-service/faq/oepay-mastercard/upgrade.html
👉🏿 👀所有银行账户卡合集
👉🏿 @DocOfCard
#八达通
🆕11/24/22更新:上线 Apple Pay 卡面商城
🆕7/22/22更新:八达通也松口了,非HKID 用户可以在 2022 年 12月 31 日前通过同名银行 FPS 转账来维持 银包Plus 认证,但是新认证是不可能了 [DP]
🆕10/21/21更新:有群友[反馈]八达通护照实名车门没有全部关死,部分号码还可以
🆕10/18/21更新:可以直接修改手机号了
🆕4/22/21更新:八达通银包已经取消护照实名方式[官网],实名过的账户改手机号码可以联系客服[DP]
🆕4/19/21更新:将推出交通联合双芯片卡
🆕8/28更新:八达通寻求加入交通联合
👉🏿 继上次 偷跑 之后终于正式上线了
⓵ 通过Apple Wallet添加卡
• 需要将手机系统区域设置为香港
• 需要iOS 13.5+, iPhone 8+, Watch 3+
• 支持旧卡(押金版普通卡)转移
• 如果转移绑定了自动增值的八达通卡需要填写生日和 证件后4位(确保和银行登记里的证件一样就可以,不一定是HKID)
⓶ 通过八达通APP添加卡
• APP需要更新到6.0
• APP 6.0后注册和很多操作都要香港IP
• APP开卡可通过O!ePay余额/FPS充值
👀相关:八达通上线游客版Octopus
👀相关:AlipayHK 11月关闭护照认证,要求现有护照认证用户绑定同名香港银行帐户,否则降级为“未认证”
#iOS #交通联合 #八达通
👉🏿 好消息:
• 岭南通•羊城通 上线了
👉🏿 坏消息:
• 八达通Apple Pay 又鸽了
🚊🚎 • 交通联合卡 • Apple Pay交通卡
👉🏿 @DocOfCard
#八达通 #ApplePay
👉🏿 今日有群友 打开八达通app时弹出邀请开通Apple Pay功能
👉🏿 结合近日另一则新闻 條款爆料Apple Pay 八達通推出日期預計係呢日 中提到的5月20日这个传统iOS更新时间点,或许它这次真的要携iOS 13.5一起来了?
🚊🚎 • 交通联合卡 • Apple Pay交通卡
👉🏿 @DocOfCard / 其他合集
#PayPal #AlipayHK #拍住赏 #Tap&Go #八达通 #好易畀 #NEAT #WeChatPayHK
👉🏿 绑定AlipayHK:
◦ 銀行名稱: Alipay Financial Service (HK) Limited
◦ 銀行代碼: 948
◦ 帳戶類型: 儲蓄戶口
◦ 分行地點:
香港铜锣湾勿地臣街1号时代广场第一座26楼
◦ 分行代碼: 账户号码前3位◦ 帳戶代碼: 账户号码后9位
*小技巧:如果绑定失败,尝试银行名称后加个(948)提交,失败,再删除(948)继续提交,成功
*小技巧:PayPal (CN)也可以绑定AlipayHK [DP]
👉🏿 绑定拍住赏:
◦ 銀行名稱: HKT Payment Limited
◦ 銀行代碼: 935
◦ 帳戶類型: 儲蓄戶口
◦ 分行地點: 香港鰂鱼涌英皇道979号太古坊濠丰大厦26楼
◦ 分行代碼: 账户号码前3位◦ 帳戶代碼: 账户号码后9位
*小技巧:PayPal (CN)也可以绑定拍住赏,提现免费,不过至少提1000HKD,提现自动转换成港币到账,会损失一点转换费
👉🏿 好易畀(O! ePay)
◦ 銀行名稱: 八达通卡有限公司
◦ 銀行代碼: 949
◦ 帳戶代碼: O! ePay 9位号码
◦ PayPal 八達通「好易畀」增值服務終止通知
👉🏿 NEAT
◦ 銀行名稱: EPAYLINKS TECHNOLOGY CO., LIMITED(930)
◦ 銀行代碼: 930
◦ 帳戶類型: 儲蓄戶口
◦ 分行地點: 香港湾仔轩尼诗道8号中港大厦10楼
◦ 分行代碼: 380
◦ 帳戶代碼: 卡号后9位
◦ NEAT Instant Top-Ups with FPS
*小技巧:分行代碼可參考銀行卡三位数,銀行卡上有十一位數字,ABC-DEF-GHIJKLMNP 由後面數上來 DEF,即從後數第 10, 11, 12 個便是 Branch Code
*PayPal绑定帐户风控,提交大陆身份证和地址证明解除[DP]
👉🏿 相关: PayPal绑定WeChat Pay HK
👉🏿 @DocOfCard / 银行账户卡合集