群 @DocOfCard_chat | 频道 @DocOfCard
#招行
• 换芯片版后要消费18万才能积分兑换年费
• 9月1日-11月,经典白(磁条版)补卡仍将补发磁条版卡片,年费优惠及礼遇均保持不变
• 11月及之后到期的经典白(磁条版),可于到期续卡登记环节,自行选择续发经典白(芯片版)或精致白金(芯片版)。若未选择续发卡种,将自动更换为经典白(芯片版)
上海地铁 宣布 自6月28日起,银行卡及数字人民币硬钱包刷卡过闸试点扩大至上海轨道交通全线网
试点支持开通小额免密支付的银联、维萨(Visa)、万事达(Mastercard)、美国运通(American Express)、JCB等主流芯片闪付卡、各种符合金融IC卡标准的手机pay、以及符合人民银行数字货币研究所标准的各形态数字人民币硬钱包可以直接刷卡(机)过闸。其中,数字人民币硬钱包涵盖IC卡、手机Pay、SIM卡以及可穿戴设备等多种形式
• 双标卡通过银联渠道扣款
• 有交通联合应用标识使用交通卡扣款
• 进站将发起预授权,如卡内金额不足或信用额度不足,无法正常出站
#日本 #Apple Wallet
• My Number Card 加入 Apple Wallet [DP]
• 要求 iOS 18.5 +
• 系统设置成中文会出错
• 官网 •
• 这是 Apple Wallet 第一个非美国证件卡
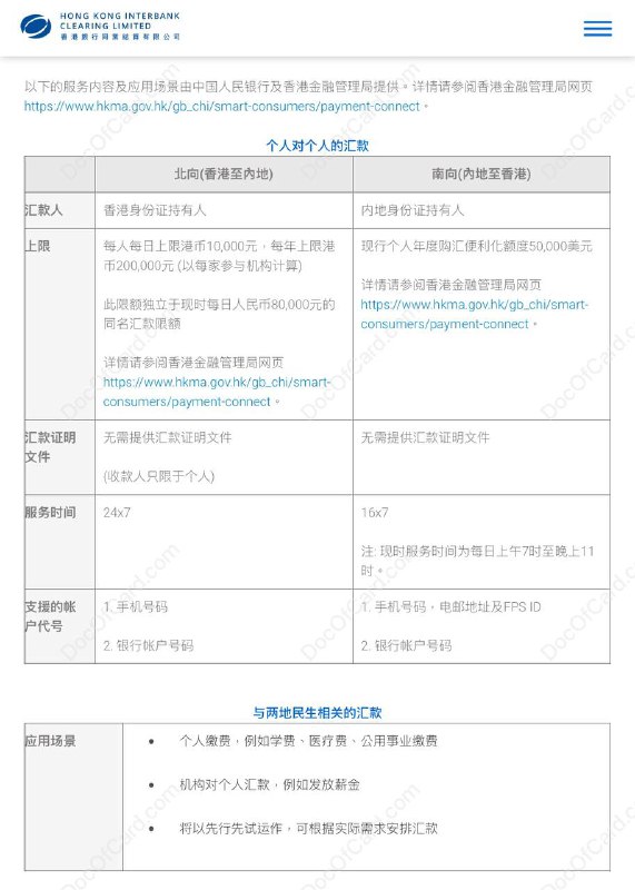
▎CNID 南下汇入香港:
1、中国银行:支持人民币及港币
2、中国工商银行:支持港币
3、中国建设银行:仅限广东及海南客户
4、中国农业银行:仅限深分
5、交通银行:支持人民币
6、招商银行:支持人民币及港币
▎HKID 北上汇入内地:
1、中银香港:支持人民币及港币
2、工银亚洲:支持人民币及港币
3、建行亚洲:支持人民币及港币
4、汇丰香港:支持人民币及港币
5、恒生银行:支持人民币及港币
6、东亚银行:支持人民币及港币
香港银行转入到内地手机号码会报错(可能是部分内地手机号码开户注册了香港 FPS),但是用内地银行卡号转入是没有问题的 [DP]
#FPS #跨境支付通
🆕7/14更新:新增信银、永隆、上海商业银行、大新、创兴、南商、交银香港、MOX、ZA、天星、广发 [DP]
6月20日上午,中国人民银行与香港金融管理局联合举办内地与香港快速支付系统互联互通(跨境支付通)启动仪式,系统将于6月22日正式上线运行
跨境支付通即香港转数快(FPS)与内地网上支付跨行清算系统(IBPS)互联互通系统,便利香港和内地居民全天候即时小额汇款
▎参与银行:
• 香港:中银香港、滙丰、恒生、东亚、建银亚洲及工银亚洲
• 内地:农行、中行、交行、建行、招行及工行,结算银行为中银香港
▎汇款额度:
• 港人北向每日上限1万港元,年限20萬港元。限额独立于现时每日8万元人民币同名汇款限额,每日24小时服务
• 内地居民南向汇款上限为现行个人年度购汇便利化额度5万美元,服务时间每日上午7时至晚上11时
▎主要玩法: [DP]
1,CNID
• 内地向香港可汇入人民币或港币,每年额度为等值5万美元,跟外汇管制额度一致,支援的帐号包括手机号码、电邮地址及FPS ID,以及银行帐户号码
2,HKID
• 香港向内地可汇入人民币或等值港币1万元,每年额度20万港币,会将以每家参与机构计算,如采用非转数快方式,现时每日人民币8万元的同名汇款限额,收款人只限个人,支援的帐号包括手机号码及银行帐户号码
3,CNID + HKID
• 赢麻了
#厦门国际银行 #侨心卡
群友 [DP] 介绍厦门国际银行 “侨心卡” “速汇通”系统,跨境汇款全额免费实时到账 [消息]
侨心卡办理要求:港澳台个人及其亲属、留学生、侨务工作者
▎跨境收款:
• 集友银行 → WeChat Pay HK → “侨心卡” 收款,可快速收款并享受特惠手续费
▎跨境汇款: [实测体验]
• “速汇通”:厦门国际银行 ←→ 澳门国际银行,可实现全额免费且实时到账
• 速汇通为24小时跨境资金实时到账服务,目前支持港币及美元
• 跨境汇款手续费及电讯费目前有全免政策,每月前3笔享0BP加点的结售汇专项福利
▎消费返现:
• “侨心卡”持卡人在境外(含港澳台地区)通过银联清算网络消费,每月消费超过1000元部分最高可享10%返现最高500元
#上海地铁
6月28日,上海地铁 宣布 银行卡及数字人民币硬钱包刷卡过闸扩大至上海轨道交通全线网
6月14日,上海地铁 宣布 磁浮线将试点银行卡及数字人民币硬钱包刷卡过闸功能
此次试点支持开通小额免密支付的银联、维萨(Visa)、万事达(Mastercard)、美国运通(American Express)、JCB等主流芯片闪付卡、各种符合金融IC卡标准的手机pay、以及符合人民银行数字货币研究所标准的各形态数字人民币硬钱包可以直接刷卡(机)过闸。其中,数字人民币硬钱包涵盖IC卡、手机Pay、SIM卡以及可穿戴设备等多种形式
未来将根据试点情况考虑逐步推广至全线网
#Coinbase #AmEx #Crypto
6月12日,Coinbase 宣布 将在今年秋天推出第一张 AmEx 信用卡 Coinbase One Card
• 需订阅 Coinbase One,最低月费 $4.99
• 可选 17g 金属卡,订阅年费 $360
• 消费 2% - 4% 比特币返现
• Coinbase One Card is offered by Coinbase, Inc. and Cardless, Inc. Cards issued by First Electronic Bank
#建行 #万事达 #万事网联
群友 [DP] 反馈,建行线下网点偷跑万事网联借记卡,目前仅金卡可申请
▎已知信息:
• 金卡,BIN 529589
• 偷跑中,仅限线下申请 (已知上海江海路支行可开立预约卡,交易代码5210)
• 可办理2类户
• 🆕8/2/25更新: 已经可以线上支付了,需要点管理境外交易打开开关,成功绑定 PayPal 和 Google Play [DP]
• 客服/app都看不到预授权
• 自动购汇已开放,手机银行可正常结汇
• 美元人民币双币卡,外币美元中转
• 100% 冻结,万事达汇率加 1.5% ftf
• 工本费:10元/张
• 年费:10元/年
• 小额账户管理费:3元/季度(12元/年)
🆕5/28/25更新: CMHK 5G一卡两地上台计划 端午特惠
活动时间:5/29 - 5/31
活动内容:新上台客户登记指定服务计划并签约24个月或以上,使用优惠码
ZONG25 享受每月HK$30折扣原价: HK$179/月
优惠叠加:端午优惠码、送积分、免一个月月费、转台优惠等活动,预计做到 HK$128/月
#eSTK #eSIM
🆕5/17/25更新:
✔️ • eSTK Plus 版 HK$190 (640KB)
• 容量升级:从之前的 420KB 提升到 640KB
• 芯片换用:GDJX
• 开箱即用:内置流量卡,可用于 iOS 直接下载 eSIM profile,不需要买额外的读卡器或者用安卓手机来写 eSIM 首卡了
✔️ • eSTK Air 版 HK$80 (420KB)
✔️ • eSTK ESS 版 HK$160 (420KB)
✔️ • RED 读卡器 HK$50
✔️ • ECO Lite 升级为完整版 ECO HK$90
✔️ • Air 升级为完整版 ESS HK$90
• 9 折优惠码:
• 官方提供一年内因质量问题免费换新
✔️ @DocOfCard / 手机卡合集
🆕5/17/25更新:
eSTK.me 上线新款 eSIM 实体卡 eSTK Plus• 容量升级:从之前的 420KB 提升到 640KB
• 芯片换用:GDJX
• 开箱即用:内置流量卡,可用于 iOS 直接下载 eSIM profile,不需要买额外的读卡器或者用安卓手机来写 eSIM 首卡了
• 9 折优惠码:
DocOfCard
• 升级卡片固件需要 PC/SC 读卡器• 官方提供一年内因质量问题免费换新
#Curve UK #NFC #消息
[iphone-ticker] 消息,Curve UK 在 EEA 范围内推出 iOS NFC 支付功能 - Curve Pay,和 PayPal DE 一样
Curve 用户可以通过 NFC 方式付款,随后可以在 app 内将付款分配或分割到另一张卡上,甚至是 PayPal 等服务
群友首发 [DP] 实测:招行 531063
• 网付需要在快捷支付设置里单独开
• 网付/取现mc汇率直接兑换cny入账 [DP]
• 校验cvv,有3ds [DP]
• app 可立即看到预授权交易
• 支持 Google Play
• 据大堂经理说八月份出普卡可二类
#招行 #万事达 #万事网联
据群友消息,招行万事网联借记卡已可全国线下网点申请,从 [活动链接] 看,预计5/20正式上线 [DP]
▎目前有2个版本:
1,试点卡 (金葵花, BIN 525612)
• 仅限广东线下申请
• 人民币、美金双账户
• 需购汇,支持 3ds
2,白金卡 (金葵花, BIN 531063)
• 线下申请, 网申链接
• 仅人民币账户
•
• 校验cvv,支持 3ds [DP]
• 强制1类
• 网付需要在快捷支付设置里单独开
• 网付/取现mc汇率直接兑换cny入账 [DP]
• 手机可立即看到预授权交易
• 支持 Google Play
3,普卡 (🆕8/21已上线,BIN 534293)
• 可二类, 网申链接
• 每月免首笔境外ATM取现手续费
• 不免境外汇款手续费
• 因为试点卡业务规则不便直接升级,所以发行新的卡bin,调整了境外业务规则 [DP]
▎卡权益:
• 免账户管理费
• 免收货币兑换手续费
• 免收境外ATM查询手续费
• 免收每月前3笔境外ATM取现手续费
• 免境外汇款手续费(汇款通讯费正常收取)
• 境外刷卡享笔笔5‰汇率补贴返现
▎交易限额:
• 刷卡交易:客户设置限额为准
• 免密非接交易:境内人民币1000元/笔。境外以万事达规定限额为准,超限额需人脸验证
• 境外线上:默认800美元/笔/天
🆕5/13更新:🎉 9-Year Treats: Tello 庆祝 9 周年,漫游价格降低 5 倍!
▎漫游中国大陆:
• 语音:
• 短信:
• 流量:
• 月租 $5, 邀请链接注册 送 $10
#PayPal #NFC #消息
🆕6/11更新: PayPal DE Android 为 NFC 支付提供了一张 debit 虚拟卡,并且提供卡号 CVV 等,BIN 53137700
🆕5/14更新: PayPal DE iOS NFC 钱包已陆续可用 [iPhone tracker]
PayPal 宣布 ,计划未来几周内在德国推出其第一个非接触式移动钱包,消费者将能够通过 PayPal app 便捷地使用 NFC 支付而无需 Apple Pay 或 Apple Wallet
PayPal 能够提供此功能得益于欧洲的数字市场法案迫使苹果向第三方应用程序开放 NFC 芯片,NFC 接入适用于 EEA 的银行和钱包应用程序,其中包括27个欧盟国家以及冰岛、列支敦士登和挪威
🆕5/5/25更新:时隔多年,Equifax US app 重新上线 App Store [DP]
• Equifax US 之前有 $1 试用链接 可查询3家信用报告且可循环使用,但现在似乎过期了,如有新链接的欢迎评论反馈
#Rakuten #Chase
🆕通过 Rakuten 申请 Chase US 以下信用卡,奖励大涨,现在是石膏++,截止5/8 活动已结束
Sapphire Preferred 100k UR + $300 $50
Freedom Unlimited $200 + $150 $50
INK business Unlimited $750 + $300 $50
如果还没有 Rakuten 账户的,注意先通过史高 $40 新用户奖励 注册账户,再申卡
✔️ @DocOfCard / 🇺🇸账户卡合集
🆕
如果还没有 Rakuten 账户的,注意先通过史高 $40 新用户奖励 注册账户,再申卡