iFast 奕丰集团介绍

#iFAST #奕丰 #新加坡 #英国 #数字银行

[投稿] iFast Corporation Ltd(“iFast Corporation”)(奕丰集团)是新加坡互联网券商,总部位于新加坡,于2014年12月在新加坡交易所主板上市。 iFast 集团 旗下拥有 英国(iFAST Global Bank 数字银行)、香港、新加坡、马来西亚(FSMONE 证券)

iFAST 支持集团环球转账服务,需要在 iFAST Global Bank 联系在线客服开通,如果证件发现不一致,可以让在线客服协助添加

FSMONE 香港、新加坡、马来西亚都是同一个 APP 上,可自行切换地区

▎iFAST Global Bank(奕丰环球银行)

🆕10/1/24开始
,iFAST Global Bank将不再允许与加密资产相关的资金外流支付,但继续接受来自受 FCA 注册的平台或符合相应标准的国家或地区监管机构的加密平台的资金入账

• 是一家受到全面监管的英国数字银行
• 注意不要和 欺诈公司 iFAST Global ETF Bank 搞混

✔️ https://www.ifastgb.com
✔️ App Store💰 Google Play

开户要求:护照、邮箱、手机号、银行账单地址证明,全部支持国内资料

目前开户取消了人工视频通话,只需录制视频回答三个问题就可以了 可能需要预约人工视频通话验证

• 无年费、管理费,无最低存款要求
• 支持中文,有中文客服
• 提供个人 IBAN
• 提供 GBP、USD、EUR、HKD、SGD、CNY 多币种账户
• 支持 FPS
• 支持 iFAST 集团内全球免费转账(Fee-free Global Transfer)
• 即将推出 debit 卡
• 首次入金需同名

▎FSMONE HK 路线指南寄支票开户

• 开户直接官网申请,全套国内资料即可
• 但是由于香港法律规定,如果要使用完整版(iFAST 集团环球转账服务)的服务,必须要做最高级别的线下身份认证,一般两种渠道,一是顺丰快递邮寄一张香港发行的支票到 FSMONE HK 办公室,另一种亲临 FSMONE HK 办公室,如果只是透过 eDDA 线上入金验证身份,是无法使用 iFAST 集团环球转账服务
• 支持香港银行 FPS、eDDA 入金

▎FSMONE SG

• 开户直接官网申请,全套国内资料即可
FSMONE SG 实体卡 ,需要新加坡地址
• 此卡绑定 Apple Pay 只有新加坡或美国才可以收取验证码
• 支持新加坡银行绑定 eGIRO,比如 OCBC ,支持 MRY 的 DuitNow 入金

▎FSMONE MY

• 开户直接官网申请,全套国内资料即可
• 支持绑定马来本地银行、DuitNow入金

✔️@DocOfCard / DocOfCard.com
Capital One 拟斥资 353 亿美元收购 Discover

#CapitalOne #Discover #消息

🆕5/18/25更新: [bw] Capital One 今天宣布正式完成对 Discover 的收购

目前,Capital One 和 Discover 的客户账户和银行关系保持不变,客户不需要采取任何行动。Capital One 打算继续提供 Discover 信用卡产品作为 Discover 品牌卡,以及 Capital One 目前提供的其他消费者卡

🆕4/18/25更新: [WSJ] Capital One 353 亿美元收购 Discover 的交易已获得监管机构的批准,交易预计将于5月18日完成,合并后的新公司将成为美国最大信用卡发卡机构,美国第八大银行

[华盛顿邮报] 2月19日消息,Capital One 宣布 将以超过 350 亿美元的价格收购 Discover Financial Services,溢价约27%。交易完成后,Capital One 将持有合并后公司的约 60% 股份

Capital One 是全美市值第九大银行,市值 520 亿美元,Discover 市值为 280 亿美元。这笔交易将创造全美最大信用卡公司

Capital One 还计划在银行卡和网络上保留 Discover 品牌,这笔交易预计将于 2024 年底或 2025 年初完成,前提是满足惯例的成交条件,包括监管机构和股东的批准

✔️@DocOfCard / DocOfCard.com
土耳其🇹🇷虚拟卡HexaCard

#HexaCard #土耳其

✔️ AppStore [DP]

• 实名方式:护照
• 入金方式:交易所充值
• 费用:10U开卡,5年有效,手续4.5%

• 卡bin 529799
• 可绑定土区 Apple ID
• 有点像币圈野鸡卡

✔️@DocOfCard / 银行帐户卡合集
85.60×53.98卡粉订阅/提醒
@DocOfCard 2024 新年抽奖活动预告 #抽奖 🛍️赞助奖品:留言 或 @DocOfCard_bot 活动一:庆祝农历新年抽奖活动 • 奖品: 🛍抽奖时间: (北京时间) 🛍抽奖方式:待定 🛍(活动一)抽奖要求: 活动二:贡献群友特别抽奖活动 • 奖品: 🛍抽奖时间: (北京时间) 🛍抽奖方式:待定 🛍(活动二)抽奖要求: 抽奖规则: ⓵ 本活动每人只能中奖一次,利用小号参与抽奖一经发现将踢出所有号 ⓶ 开奖并去除无效得奖后联系赞助者领奖 ⓷ 群主拥有此次活动最终解释权…
@DocOfCard 2024 卡群新年抽奖活动

#抽奖


活动一:庆祝农历新年抽奖活动

• 奖品一:Apple GC 100₺ * 5
• 奖品二: LEE DAWEI 赞助 红酒一瓶 * 3
• 奖品三: 神楽坂早苗️ | Gateway Timeout 赞助 100USDC (ERC20链) * 1
• 奖品四: 🔜 karlc 🔚 赞助 ¥50现金券 * 5
• 奖品五: hjm233 赞助 葡萄酒一瓶 * 1
• 奖品六: decelerator 赞助 支付宝口令红包 ¥50 * 1
• 奖品七: Max Liu 赞助 Apple GC $10 * 3


🛍抽奖时间:2月10日22点 (北京时间)
🛍抽奖方式:

卡群 内发送 「$$新年快乐

🛍(活动一)抽奖要求:

⓵ 2月9日0点前入群,「群内发言数 100 (不含贴纸和恶意刷屏, 且未被警告超过 3 次的」
「 8月25日之后有效DP数1
为本活动提供奖品的


活动二:贡献群友特别抽奖活动

• 奖品一:Apple GC 250₺ *
2

• 奖品二:
LEE DAWEI
赞助
红酒一瓶
*
3

• 奖品三:
神楽坂早苗️ | Gateway Timeout
赞助
100USDC (ERC20链)
*
1
• 奖品四:
🔜 karlc 🔚
赞助
¥50现金券
*
5
$10 娱乐券
*
3
• 奖品五:
Allen
赞助
HSBC 卓越理财终生免除管理费
*
1
• 奖品六:
decelerator
赞助 支付宝口令红包 ¥50 *
1
• 奖品七: Max Liu 赞助 Apple GC $20 *
3

• 奖品八: Zero 赞助 卡群定制金属卡一张 * 1


🛍抽奖时间:2月10日22点(北京时间)
🛍抽奖方式:

在 活动专用群 内发送 「$$新年快乐🎉

🛍(活动二)抽奖要求:

⓵ 2月9日0点前入群,「群内发言数 ≥ 2024 条(不含贴纸和恶意刷屏, 且未被警告超过 3 次的」或
「 8月25日之后有效DP数 ≥ 1 条」或
「为本活动提供奖品的」


抽奖规则:

⓵ 每个活动每人只能中奖一次,利用小号参与抽奖一经发现将踢出所有号
⓶ 开奖并去除无效得奖后联系赞助者领奖
⓷ 群主拥有此次活动最终解释权

✔️@DocOfCard @DocOfCard_chat
85.60×53.98卡粉订阅/提醒
卡粉群 2023 欢迎新年抽奖活动预告 #抽奖 🛍️赞助奖品:直接回复留言即可 活动一:庆祝元旦抽奖活动 • 奖品一:Apple GC $10 * 1 • 奖品二:醋溜溜 赞助 特价ITIN ¥999 * 1 • 奖品三:醋溜溜 赞助 人民币 200 * 1 • 奖品四:Max Liu 赞助 HKD100 * 1 • 奖品五:LEE DAWEI 赞助 红酒1瓶 * 1 • 奖品六:云墨 凌 赞助 科罗娜1瓶 * 3 • 奖品七:decelerator 赞助 支付宝口令红包(50cny) * 1…
@DocOfCard 2024 新年抽奖活动预告

#抽奖

🛍️赞助奖品:留言 或 @DocOfCard_bot


活动一:庆祝农历新年抽奖活动

• 奖品:

🛍抽奖时间: (北京时间)
🛍抽奖方式:待定
🛍(活动一)抽奖要求:


活动二:贡献群友特别抽奖活动

• 奖品:

🛍抽奖时间: (北京时间)
🛍抽奖方式:待定
🛍(活动二)抽奖要求:


抽奖规则:

⓵ 本活动每人只能中奖一次,利用小号参与抽奖一经发现将踢出所有号
⓶ 开奖并去除无效得奖后联系赞助者领奖
⓷ 群主拥有此次活动最终解释权

✔️@DocOfCard @DocOfCard_chat
支付宝付款码百夫长皮肤

#支付宝 #连通

👉🏿 群友 [DP] 支付宝上线了一款连通百夫长的付款码皮肤,效果图如上

✔️ 领取地址: https://ur.alipay.com/_49MOq7ZZm5KKa3OGc7VSoL

• 活动时间:1月29日 - 2月29日
• 活动主办方为杭州云坞科技有限公司
• 需大陆号码且大陆身份证实名的支付宝
• 皮肤限量 10 万份,先到先得
• 皮肤有效期 30 天

✔️@DocOfCard / DocOfCard.com
85.60×53.98卡粉订阅/提醒
微信支付全量开放所有场景的外卡使用 #微信支付 #WeChatPay 🆕8/2更新: 微信支付(Wexin Pay)突然开始限制用户大陆身份实名的用户绑定外卡,已经绑定的外卡暂时还能使用 🆕7/28更新:微信发布 8.0.40 版更新,解决部分用户旧版扫(不支持信用卡的)商家码用外卡提示的问题 🆕7/27更新:用于转账收款的个人码已经不能不能外卡付款了,和支付宝一样了 🆕7/20更新: 在微信绑定 Apple Card 付款,Apple Card 记录上显示 微信图标 ▎7月20日,据多个消息…
微信再次允许大陆身份实名用户绑定外卡

#微信支付 #WeChatPay

🆕1/31/24更新: 果然车门又关了,不过这次坚挺了11小时

🆕1/30/24更新: 据群友 [DP] 微信支付再次允许大陆身份证实名的用户绑定外卡,这次是彻底放开还是又 系统抽风 呢?

绑卡数量限制:

• 微信:总数10张,其中外卡限3张
• 支付宝:国内卡30张,外卡不限
• 云闪付:总数30张,外卡需独立注册
• 京东:总数15张,不支持外卡绑定
• Apple Wallet:
不限制 ,直到硬件加满

🔗相关: 支付宝微信外卡支持进度
🔗相关: 微信全量开放所有场景的外卡使用

✔️@DocOfCard / 银行账户卡合集
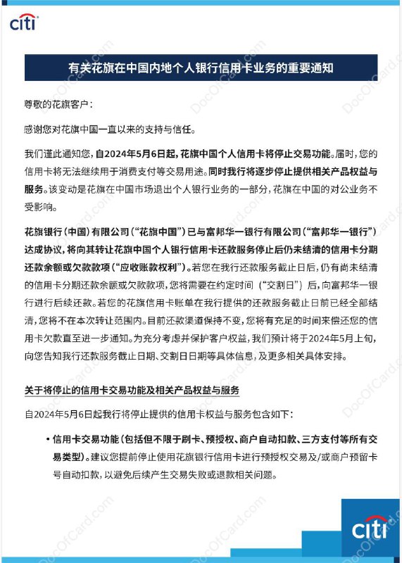
花旗中国个人信用卡将停止交易功能

#花旗 #Citi #消息

花旗中国 1 月 23 日发布 《有关花旗在中国内地个人银行信用卡业务的重要通知》 ,自 2024 年 5 月 6 日起,花旗中国个人信用卡将停止交易功能,届时将无法继续用于消费支付等交易用途。同时该行将逐步停止提供相关产品权益与服务

花旗银行已与富邦华一达成协议,将向其转让花旗中国个人银行信用卡还款服务停止后仍未结清的信用卡分期还款余额或欠款款项

🔗相关: 花旗宣布退出全球13个市场的个人银行业务

✔️@DocOfCard / 银行账户卡合集
One NZ 新西兰 PayGo eSIM 保号卡

#One.NZ #eSIM #新西兰

• 新卡余额默认有效期 720 天,可充值延期,充值后有效期变为 360 天
• APP 最低充值金额 NZD 10
• 支持eSIM、eSIM自助转移手机
• 支持漫游 WiFi Calling

✔️详细介绍:https://docofcard.com/archives/one-nz-paygo

✔️@DocOfCard / 漫游卡合集
英国电子钱包 Zing

#Zing

✔️群友 [投稿] 介绍了一款由 HSBC 在英国推出的名为 Zing 的多币种电子钱包

Zing is provided by MP Payments UK Limited, part of the global HSBC Group but not a bank. Zing is an e-money institution (EMI) authorised by the Financial Conduct Authority.


• 类似于 Wise 和 Revolut,Zing 允许客户以 10 种不同货币持有资金、在国外消费以及进行 30 多种货币的国际转账

✔️ https://zing.me
✔️ App Store💰 Google Play

开户要求:

需验证英国居留,比如:英国护照、居留证(BRP)、驾照(初审被秒拒,两小时后提醒限制解除,可能 YMMV)
• 地址验证有两个方式:信报数据库和手机 GPS。疑似采用 Equifax(我暂时没有 Equifax 信报)
• 地址核验后回答基本问题(职业、收入、用途)后审批立刻通过

钱包介绍:

• 当前只有欧元和英镑账户具有完整信息,只能从英镑账户购汇

- GBP Sort Code 041404,The Currency Cloud Limited,仅支持 DD 和 FPS 交易
- EUR BIC TCCLGB31XXX,THE CURRENCY CLOUD,属于英国,仅支持 SEPA SCT 交易

• 提供实体卡和虚拟卡,BIN: 446257
• 目前刚上线卡面有 Founding Member 字样
• 支持 Apple Pay,Google Pay

✔️@DocOfCard / 银行账户卡合集
85.60×53.98卡粉订阅/提醒
eSIM 实体卡产品功能对比 #eSIMme #5ber #eSTKme 这篇文章用于统计各类 eSIM 转实体卡产品的支持能力,比如支持哪些运营商的 eSIM、是否支持 iOS/WIN 切换 eSIM、其他功能等 欢迎实测DP,在评论中回复截图并说明即可,有效DP将用于统计下一次抽奖活动 ▎支持哪些运营商的 eSIM eSIM.me: • 支持: ClubSIM , lifecell , Yoodo , Tello , T-Mobile , 3HK , eSIM+ , Vodafone UK…
eSIM.me 和 5ber.eSIM 打起来了

#eSIM.me #5ber

12/26/23更新: eSIM.mereddit 上 5ber 的宣传帖子里回复指控 5ber 抄袭他们产品:

… We are not your competitors, you simply stole our intellectual property. You don't have your own factory, you simply purchases our cards to be manufactured by ECP factory. This can be simply verified by the certificate itself on the Cards. No matter what nonsense you claim here.
And yes, the 5ber Cards are then best, simply because they are the eSIM.me Cards, just with a different branding …


… We will go after each buyer of an 5ber card and will demand by law enforcement to confiscate the cards …


eSIM.me 还在其官网上 警告: 将向移动运营商披露抄袭卡的所有 eID,以将这些 eID 列入黑名单,防止接收新的 eSIM 配置文件下载,并强制作废其中的所有 eSIM 配置文件。我们认为您应该了解购买抄袭卡的后果,这是公平的!

… We will disclose to the mobile operators all eIDs of plagiarism cards and will enforce all eSIM profiles delivered to those cards to be invalidated.

We will also disclose those eIDs to the SM-DP+ Providers serving eSIM profiles, to black list those eIDs from receiving new eSIM profile downloads.

So users of plagiarism cards would loose all the eSIM profiles already downloaded on their plagiarism cards and would not be able to download new ones.

… We think it is fair that you should be aware about the consequences of buying plagiarism cards!


5ber.eSIM 回应 这些指控是荒谬的,5ber 拥有自己的工厂和供应链,拥有完全独立的知识产品,符合GSMA的安全规范和认证标准

... We have our own factory and supply chain ... we own full completely independent knowledge products and comply with GSMA's security specifications and certification standards ...


🔗相关: eSIM.me | 5ber | 对比

✔️@DocOfCard / 手机卡合集
苹果提议开放 iPhone NFC 功能,以应对欧盟 Apple Pay 反垄断调查

#Apple #ApplePay #NFC

[reuters] 消息,据知情人士表示,苹果公司提议开放自家 iPhone 所使用的 NFC 系统,以应对正在进行的欧盟反垄断调查,苹果的提议旨在“摆脱监管机构的担忧”,而非接受欧盟反垄断指控,但目前还不清楚苹果的提议涉及什么。目前苹果在其设备上独家访问 NFC 非接触式芯片使 Apple Pay 优先于其他支付系统

2022年5月,欧盟反垄断机构 正式反对 苹果限制竞争对手访问其 NFC 技术,使竞争对手难以在苹果设备上开发替代移动钱包服务

The European Commission has informed Apple of its preliminary view that it abused its dominant position in markets for mobile wallets on iOS devices. By limiting access to a standard technology used for contactless payments with mobile devices in stores (‘Near-Field Communication (NFC)' or ‘tap and go'), Apple restricts competition in the mobile wallets market on iOS.


✔️@DocOfCard / DocOfCard.com
85.60×53.98卡粉订阅/提醒
高盛正与美国运通谈判,希望其接手 Apple Card 等相关业务 #Goldman Sachs #AmEx #Apple #AppleCard #消息 今年 1 月,高盛曾透露,自 2020 年以来,该行在与 Apple Card 的合作中 损失了超过 10 亿美元, 现在高盛似乎想甩掉这个包袱 [WSJ] 报导高盛正在与美国运通就潜在的收购进行谈判。交易包括 Apple Card、 Apple Savings、 Apple Pay Later 和其他信用卡(不包括 Apple Cash, 因为它目前由…
苹果将终止与高盛的 Apple Card 合作关系

#Apple #AppleCard #消息

[WSJ] 消息,据知情人士透露,苹果最近向高盛发出了一份在未来大约 12 到 15 个月内停止整个消费者合作伙伴关系的提案,包括 2019 年推出的 Apple Card 和 2023 年推出的 Apple Savings ,目前尚不清楚苹果是否已就 Apple Card 建立了新的合作伙伴关系

今年 1 月,高盛曾透露,自 2020 年以来,该行在与 Apple Card 的合作中 损失了超过 10 亿美元, 高盛想甩掉这个包袱,也曾与美国运通就潜在的收购进行谈判,但没有进展

据 WSJ 报道,Synchrony Financial 考虑接管 Apple Card

✔️@DocOfCard / DocOfCard.com
Google Nest Hub Max $129 $229

#Google #BlackFriday

Nest Hub Max 是 Google 在 2019 年推出的一款内置 Google Assistant 的智能屏幕,新款型号是 Pixel Tablet

✔️Nest Hub Max $129 $229
✔️Pixel Tablet $399 $499

外观:101.23mm * 250.1mm * 182.55mm
重量:480g
屏幕:10” HD touchscreen (1280x800)
无线:802.11b/g/n/ac (2.4GHz/5GHz)
蓝牙:Bluetooth® 5.0
投屏:Chromecast built in
连接:802.15.4 (at 2.4GHz) Thread
摄像头(带开关,支持手势),麦克风

✔️@DocOfCard / DocOfCard.com
85.60×53.98卡粉订阅/提醒
买 $100 Apple GC 送 $15 Amazon credit #Amazon #AppleGC #BlackFriday amazon.com/b?node=24424378011 活动时间:11/25 - 11/28 PT • 建议使用pc通过链接下单,pc付款的时候可以看到 Apple Promo 自动生效 • 可叠加 AmEx MR、Chase UR、Citi TYP、Discover 等信用卡offer • 预计优惠码有使用次数限制,先买先得 • 优惠码每人只能使用一次…
买 $100 Apple GC 送 $15 Amazon credit

#Amazon #AppleGC #BlackFriday

• 建议使用pc通过链接下单,输入 Promo Code APPLET5USA,输入后如图生效提示
可叠加 AmEx MR , Chase UR , Citi TYP , Discover 等信用卡offer,如图

✔️ www.amazon.com/dp/B08DY29VSQ

• 预计优惠码有使用次数限制,先买先得
• 优惠码每人只能使用一次
• Promo credit 将在订单发货后 24 小时内自动发送到 Amazon帐户
• Promo credit 不会显示在帐户余额里
• Promo credit 有效期截止 1/17/24,仅用于 Sold and Shipped by Amazon.com 商品
实测 credit 很多gc都可以用,除了🍎

✔️@DocOfCard / DocOfCard.com
Back to Top