花旗中国个人信用卡将停止交易功能

#花旗 #Citi #消息

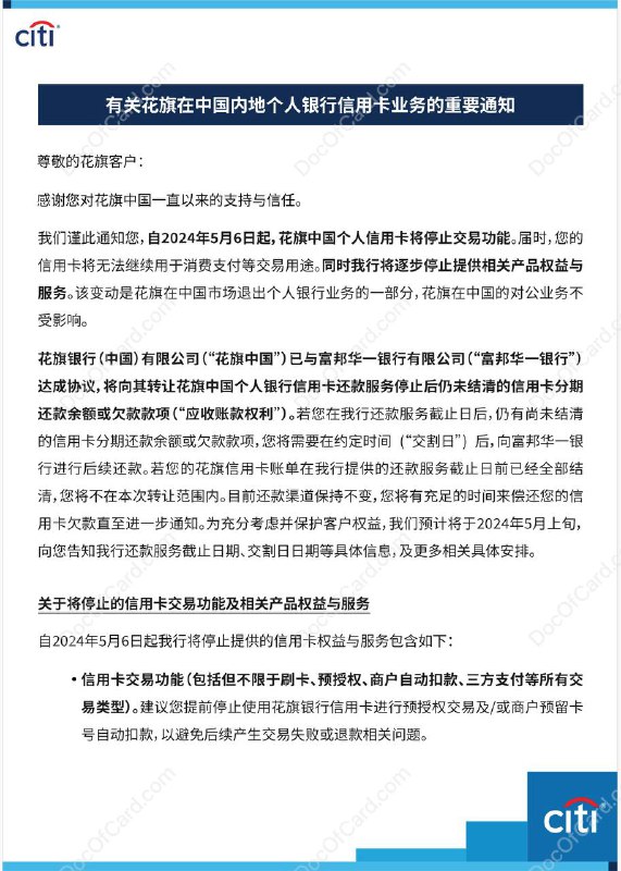
花旗中国 1 月 23 日发布 《有关花旗在中国内地个人银行信用卡业务的重要通知》 ,自 2024 年 5 月 6 日起,花旗中国个人信用卡将停止交易功能,届时将无法继续用于消费支付等交易用途。同时该行将逐步停止提供相关产品权益与服务

花旗银行已与富邦华一达成协议,将向其转让花旗中国个人银行信用卡还款服务停止后仍未结清的信用卡分期还款余额或欠款款项

🔗相关: 花旗宣布退出全球13个市场的个人银行业务

✔️@DocOfCard / 银行账户卡合集
One NZ 新西兰 PayGo eSIM 保号卡

#One.NZ #eSIM #新西兰

• 新卡余额默认有效期 720 天,可充值延期,充值后有效期变为 360 天
• APP 最低充值金额 NZD 10
• 支持eSIM、eSIM自助转移手机
• 支持漫游 WiFi Calling

✔️详细介绍:https://docofcard.com/archives/one-nz-paygo

✔️@DocOfCard / 漫游卡合集
英国电子钱包 Zing

#Zing

✔️群友 [投稿] 介绍了一款由 HSBC 在英国推出的名为 Zing 的多币种电子钱包

Zing is provided by MP Payments UK Limited, part of the global HSBC Group but not a bank. Zing is an e-money institution (EMI) authorised by the Financial Conduct Authority.


• 类似于 Wise 和 Revolut,Zing 允许客户以 10 种不同货币持有资金、在国外消费以及进行 30 多种货币的国际转账

✔️ https://zing.me
✔️ App Store💰 Google Play

开户要求:

需验证英国居留,比如:英国护照、居留证(BRP)、驾照(初审被秒拒,两小时后提醒限制解除,可能 YMMV)
• 地址验证有两个方式:信报数据库和手机 GPS。疑似采用 Equifax(我暂时没有 Equifax 信报)
• 地址核验后回答基本问题(职业、收入、用途)后审批立刻通过

钱包介绍:

• 当前只有欧元和英镑账户具有完整信息,只能从英镑账户购汇

- GBP Sort Code 041404,The Currency Cloud Limited,仅支持 DD 和 FPS 交易
- EUR BIC TCCLGB31XXX,THE CURRENCY CLOUD,属于英国,仅支持 SEPA SCT 交易

• 提供实体卡和虚拟卡,BIN: 446257
• 目前刚上线卡面有 Founding Member 字样
• 支持 Apple Pay,Google Pay

✔️@DocOfCard / 银行账户卡合集
85.60×53.98卡粉订阅/提醒
eSIM 实体卡产品功能对比 #eSIMme #5ber #eSTKme 这篇文章用于统计各类 eSIM 转实体卡产品的支持能力,比如支持哪些运营商的 eSIM、是否支持 iOS/WIN 切换 eSIM、其他功能等 欢迎实测DP,在评论中回复截图并说明即可,有效DP将用于统计下一次抽奖活动 ▎支持哪些运营商的 eSIM eSIM.me: • 支持: ClubSIM , lifecell , Yoodo , Tello , T-Mobile , 3HK , eSIM+ , Vodafone UK…
eSIM.me 和 5ber.eSIM 打起来了

#eSIM.me #5ber

12/26/23更新: eSIM.mereddit 上 5ber 的宣传帖子里回复指控 5ber 抄袭他们产品:

… We are not your competitors, you simply stole our intellectual property. You don't have your own factory, you simply purchases our cards to be manufactured by ECP factory. This can be simply verified by the certificate itself on the Cards. No matter what nonsense you claim here.
And yes, the 5ber Cards are then best, simply because they are the eSIM.me Cards, just with a different branding …


… We will go after each buyer of an 5ber card and will demand by law enforcement to confiscate the cards …


eSIM.me 还在其官网上 警告: 将向移动运营商披露抄袭卡的所有 eID,以将这些 eID 列入黑名单,防止接收新的 eSIM 配置文件下载,并强制作废其中的所有 eSIM 配置文件。我们认为您应该了解购买抄袭卡的后果,这是公平的!

… We will disclose to the mobile operators all eIDs of plagiarism cards and will enforce all eSIM profiles delivered to those cards to be invalidated.

We will also disclose those eIDs to the SM-DP+ Providers serving eSIM profiles, to black list those eIDs from receiving new eSIM profile downloads.

So users of plagiarism cards would loose all the eSIM profiles already downloaded on their plagiarism cards and would not be able to download new ones.

… We think it is fair that you should be aware about the consequences of buying plagiarism cards!


5ber.eSIM 回应 这些指控是荒谬的,5ber 拥有自己的工厂和供应链,拥有完全独立的知识产品,符合GSMA的安全规范和认证标准

... We have our own factory and supply chain ... we own full completely independent knowledge products and comply with GSMA's security specifications and certification standards ...


🔗相关: eSIM.me | 5ber | 对比

✔️@DocOfCard / 手机卡合集
苹果提议开放 iPhone NFC 功能,以应对欧盟 Apple Pay 反垄断调查

#Apple #ApplePay #NFC

[reuters] 消息,据知情人士表示,苹果公司提议开放自家 iPhone 所使用的 NFC 系统,以应对正在进行的欧盟反垄断调查,苹果的提议旨在“摆脱监管机构的担忧”,而非接受欧盟反垄断指控,但目前还不清楚苹果的提议涉及什么。目前苹果在其设备上独家访问 NFC 非接触式芯片使 Apple Pay 优先于其他支付系统

2022年5月,欧盟反垄断机构 正式反对 苹果限制竞争对手访问其 NFC 技术,使竞争对手难以在苹果设备上开发替代移动钱包服务

The European Commission has informed Apple of its preliminary view that it abused its dominant position in markets for mobile wallets on iOS devices. By limiting access to a standard technology used for contactless payments with mobile devices in stores (‘Near-Field Communication (NFC)' or ‘tap and go'), Apple restricts competition in the mobile wallets market on iOS.


✔️@DocOfCard / DocOfCard.com
85.60×53.98卡粉订阅/提醒
高盛正与美国运通谈判,希望其接手 Apple Card 等相关业务 #Goldman Sachs #AmEx #Apple #AppleCard #消息 今年 1 月,高盛曾透露,自 2020 年以来,该行在与 Apple Card 的合作中 损失了超过 10 亿美元, 现在高盛似乎想甩掉这个包袱 [WSJ] 报导高盛正在与美国运通就潜在的收购进行谈判。交易包括 Apple Card、 Apple Savings、 Apple Pay Later 和其他信用卡(不包括 Apple Cash, 因为它目前由…
苹果将终止与高盛的 Apple Card 合作关系

#Apple #AppleCard #消息

[WSJ] 消息,据知情人士透露,苹果最近向高盛发出了一份在未来大约 12 到 15 个月内停止整个消费者合作伙伴关系的提案,包括 2019 年推出的 Apple Card 和 2023 年推出的 Apple Savings ,目前尚不清楚苹果是否已就 Apple Card 建立了新的合作伙伴关系

今年 1 月,高盛曾透露,自 2020 年以来,该行在与 Apple Card 的合作中 损失了超过 10 亿美元, 高盛想甩掉这个包袱,也曾与美国运通就潜在的收购进行谈判,但没有进展

据 WSJ 报道,Synchrony Financial 考虑接管 Apple Card

✔️@DocOfCard / DocOfCard.com
Google Nest Hub Max $129 $229

#Google #BlackFriday

Nest Hub Max 是 Google 在 2019 年推出的一款内置 Google Assistant 的智能屏幕,新款型号是 Pixel Tablet

✔️Nest Hub Max $129 $229
✔️Pixel Tablet $399 $499

外观:101.23mm * 250.1mm * 182.55mm
重量:480g
屏幕:10” HD touchscreen (1280x800)
无线:802.11b/g/n/ac (2.4GHz/5GHz)
蓝牙:Bluetooth® 5.0
投屏:Chromecast built in
连接:802.15.4 (at 2.4GHz) Thread
摄像头(带开关,支持手势),麦克风

✔️@DocOfCard / DocOfCard.com
85.60×53.98卡粉订阅/提醒
买 $100 Apple GC 送 $15 Amazon credit #Amazon #AppleGC #BlackFriday amazon.com/b?node=24424378011 活动时间:11/25 - 11/28 PT • 建议使用pc通过链接下单,pc付款的时候可以看到 Apple Promo 自动生效 • 可叠加 AmEx MR、Chase UR、Citi TYP、Discover 等信用卡offer • 预计优惠码有使用次数限制,先买先得 • 优惠码每人只能使用一次…
买 $100 Apple GC 送 $15 Amazon credit

#Amazon #AppleGC #BlackFriday

• 建议使用pc通过链接下单,输入 Promo Code APPLET5USA,输入后如图生效提示
可叠加 AmEx MR , Chase UR , Citi TYP , Discover 等信用卡offer,如图

✔️ www.amazon.com/dp/B08DY29VSQ

• 预计优惠码有使用次数限制,先买先得
• 优惠码每人只能使用一次
• Promo credit 将在订单发货后 24 小时内自动发送到 Amazon帐户
• Promo credit 不会显示在帐户余额里
• Promo credit 有效期截止 1/17/24,仅用于 Sold and Shipped by Amazon.com 商品
实测 credit 很多gc都可以用,除了🍎

✔️@DocOfCard / DocOfCard.com
85.60×53.98卡粉订阅/提醒
人行通过万事网联银行卡清算机构筹备申请 #万事达 #MasterCard 🆕5/17/21更新:万事网联信息技术(北京)有限公司完成了网站 www.mastercardnucc.cn 的备案工作 万事网联公司是万事达卡公司在中国境内发起设立的合资公司,作为市场主体申请筹备银行卡清算机构、运营万事达卡品牌 2019年6月万事达卡与网联科技有限公司合资组建的万事网联信息技术(北京)有限公司已经被批准成立,合资公司注册资本10亿元人民币,其中万事达卡方面出资5.1亿元人民币,持股51%;网联控股的网联科…
中国人民银行向万事网联公司核发银行卡清算业务许可证

#央行 #MasterCard #万事网联 #消息

11月17日, 中国人民银行 向万事网联公司核发银行卡清算业务许可证。获得行政许可后,万事网联公司可在中国境内授权成员机构发行和受理“万事达”品牌的人民币银行卡

按照相关规定,运营公司需在取得银行卡清算业务许可证之日起 6 个月内,正式开办银行卡清算业务

万事网联公司万事达公司(MasterCard)与网联清算有限公司在中国境内共同发起设立的合资公司

▎更新进度:

• 2024年11月4日, 存量卡升级和迁移至新“万事达”卡
• 2024年5月9日, 万事网联正式开业
• 2023年11月17日, 中国人民银行向万事网联公司核发银行卡清算业务许可证
• 2020年2月11日, 中国人民银行通过万事网联银行卡清算机构筹备申请
2019年3月6日,万事网联信息技术(北京)有限公司注册成立,注册资本10亿 [qcc]

🔗相关: 连通卡更新进度

✔️@DocOfCard / DocOfCard.com
85.60×53.98卡粉订阅/提醒
工信部发布征求意见稿,拟强推5G消息 #工信部 #5G消息 #RCS 7月19日,工信部发布「 公开征求对《关于加强端网协同助力5G消息规模发展的通知》(征求意见稿)的意见 」,其中「 关于加强端网协同助力5G消息规模发展的通知 」规定: … 自本通知发布之日起六个月为过渡期… 在过渡期结束之后,手机生产企业新申请进网许可的5G手机需支持5G消息,并随附提供相关进网检测报告。相关基础电信企业支持和配合手机生产企业做好5G手机适配5G消息的联调测试和端网协同等工作… 手机生产企业设置 5G 消息功能开关,…
苹果宣布明年支持 RCS 短信功能

#RCS #Apple #消息

更新:苹果确认 RCS 短信仍显示为绿色气泡

苹果在给 9to5Mac 的一份声明中表示,明年晚些时候将增加对 RCS 短信功能的支持

Later next year, we will be adding support for RCS Universal Profile, the standard as currently published by the GSM Association. We believe RCS Universal Profile will offer a better interoperability experience when compared to SMS or MMS. This will work alongside iMessage, which will continue to be the best and most secure messaging experience for Apple users.


苹果重申,iMessage 比 RCS 安全和隐私友好得多。iMessage 是端到端加密的,RCS 目前不支持像 iMessage 一样强大的加密。苹果将与 GSMA 成员合作,进一步改进 RCS 协议,包括提高 RCS 消息的安全性和加密。苹果不会在 RCS 之外使用任何形式的专有端到端加密,它的重点是改进 RCS 标准本身

苹果表示,RCS 不会取代 iMessage 及其一系列功能,iMessage 将继续是苹果设备之间通信的默认方式。RCS 标准的支持将在未指定的软件更新中提供,然后将由运营商添加它。RCS 为 iPhone 和 Android 设备之间的跨平台消息带来了许多 iMessage 风格的功能,包括已读回执、显示输入状态、高质量图像和视频、共享位置等。不过,短信和彩信在必要时依然可以作为备选方案

🔗相关: It’s time for Apple to fix texting
🔗相关: 工信部拟强推5G消息

✔️@DocOfCard / DocOfCard.com
85.60×53.98卡粉订阅/提醒
中国电信澳门预付卡“永不过期”数据包 #CTMO #中国电信澳门 🆕9/5/21更新:预付卡支持VoLTE[官网]和VoLTE漫游[DP] 🆕6/14/21更新:内地副号支持行程卡[DP],6月15日之前开通的内地副号不收费,之后新开的或者注销重开的副号收费MOP28/月 🆕4/14/21更新:4G网络也可以激活[DP] 🆕更新:部分区域漫游5G测速140M[DP] 🆕更新:可低延迟漫游5G但限速4G[DP] 🆕更新:强制CDMA模式即可在内地漫游激活,如CDMA未收到短信可尝试拨出任意一个…
#CTMO #中国电信澳门

CTMO预付卡保号的10元充值办法

✔️ https://www.1888.com.mo/payRecharge/goIndex

电脑 Chrome 浏览器打开电信澳门官网充值页面,输入充值号码后,按 F12,在 Console 页面里粘贴并执行下面的代码,充值10.01元,即可给预付卡续命180天 [DP] [代码作者]

var param={
    "userId":$("#dataForm input[name='userId']").val(),
    "userType":20,
    "phoneNo":$("#dataForm input[name='phoneNo']").val(),
    "mustPayMoney":"0",
    "payMoney":prompt('要充多少?'),
};
$.ajax({
    type:"POST",
    url:contextPath+"/payRecharge/submitBill?timestamp="+commonTools.getTimestamp(),
    dataType:"json",
    data:param,
    cache:false,
    success:function(response){
        if (response.code == 0) {
            var channelCode=response.data.channelCode;
            var channelOrderNo=response.data.channelOrderNo;
            var orderType=response.data.orderType;
            window.location.href=response.data.mallUrl+"/orderpay/payQuery?channelCode="+channelCode+"&channelOrderNo="+channelOrderNo+"&orderType="+orderType+'&timestamp='+commonTools.getTimestamp();
        }else {
            $("#erroMsg").html(response.data);
        }
    },
    error:function(){
        $("#erroMsg").html(msgData.payMoneysubmiterr01);
    }
});


✔️@DocOfCard / DocOfCard.com
WeChat 更新修了一下 CallKit,但没有修好,另外添加了换行键

#微信 #WeChat

• 需要更新 iOS 8.0.43 版
• CallKit 没有完全修好,闲置一段时间或者结束进程后还是会变成微信内通知,至少两个通知不会重叠出现了 还是会出现,就没修
• 另外新版添加了换行键

✔️@DocOfCard / DocOfCard.com
Back to Top