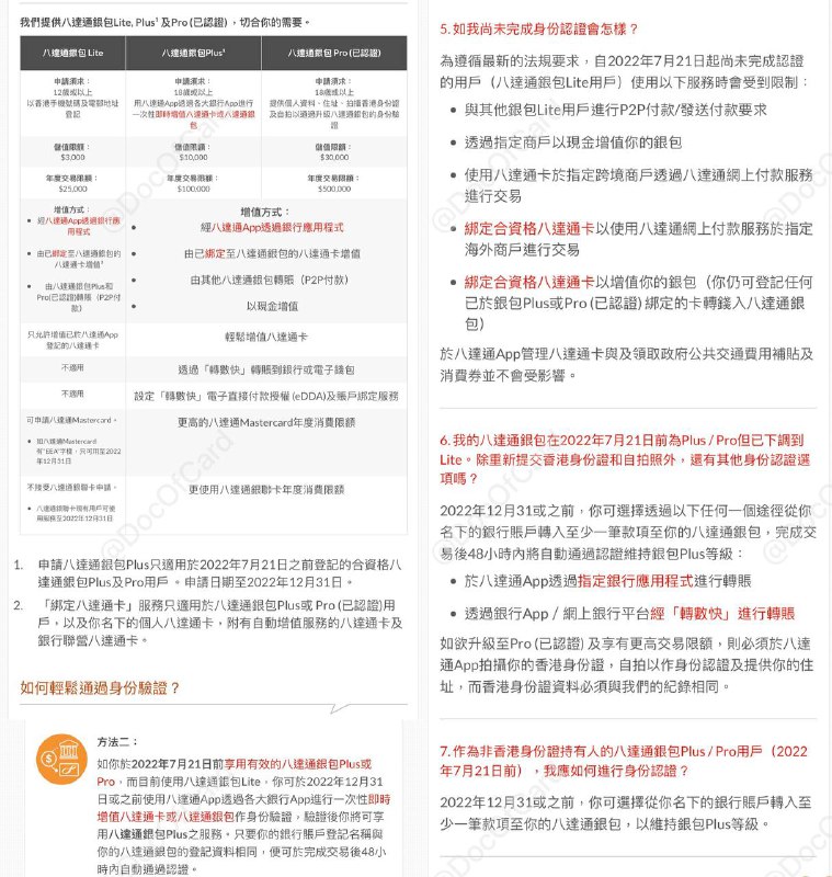
中国移动云手机

#中国移动 #云手机

https://cloudphoneh5.buy.139.com

• 需86手机号注册
• 每日可免费领取2小时试用时长
• 每日0点刷新试用时长
• 微信公众号:中国移动云手机
Android App

👉🏿 @DocOfCard
电子居民 e-Residency

#e-Residency #电子居民

*电子居民并不是真正意义上的居民,不能在其它国家作为 Photo ID 使用

▎爱沙尼亚, https://e-resident.gov.ee

• 2014年12月1号推出
• 费用 100 欧元,有效期 5 年
• 北京使馆领取卡片和读卡器
• 可线上开设爱沙尼亚离岸公司、银行账户(实际上不让开,需要面签)

▎帕劳, https://rns.id

• 2022年1月12日推出
• 费用 248 美元一年,有效期 1 年
• 区块链开发公司 Cryptic Labs 合作开发
• “留国内地址就是浙江顺丰寄出来,美国地址就是CA一个华人寄出来” [DP]
帕劳银行账户,将支持帕劳手机号码、数字银行、VPN(实际一个都没上线) FAQ

立陶宛(当地现场申请领取, 外国人没用)

▎乌克兰, https://e-resident.diia.gov.ua

• 2021年7月推出,目前还没有开放申请

👉🏿 @DocOfCard
85.60×53.98卡粉订阅/提醒
Point Debit - 消费返现的debit卡 #PointDebit 成功(ITIN, DP, DP2, DP3, DP4, DP5) 失败(DP) 🆕7/25:寄了 🆕6/8/22:暂停收取月费 🆕12/11:切换VISA,新卡面,免首年 🆕10/27更新:换银行Column N.A. (VISA) 🆕9/13更新:年费$99,客服确认网页bug,可邮件联系退年费[DP] 👉🏿 Point不是银行 https://www.point.app/terms [iOS] • 需要SSN/ITIN后4位…
Point 神卡落幕

#Point

🆕7/25更新:Point 上次暂停收取新一年免费后,再次邮件通知,将停止 Neon $99 年费版,仅保留 Titan $450 年费版

https://help.point.app/hc/en-us/categories/7702957977111-PointCard-Neon-Sunset

• 6月8日,暂停收取新一年年费
• 7月25日,退还剩余年费

如果不升级到到 $450 年费账户:

• 8月9日,将无法再将资金存入你的账户
• 8月24日,将无法再使用你的卡购物
• 9月8日,帐户将被禁用
• 9月23日,帐户将被关闭,剩余资金将通过ACH或纸质支票退还
• 12月22日,将无法再访问app

🥘 Point 是 N26 US 的官方指定接盘侠,现在 Point 指定下一个接盘侠是 Revolut US 和 Oxygen

👉🏿 @DocOfCard / 🇺🇸账户卡合集
85.60×53.98卡粉订阅/提醒
Visible iPhone 购买方法 #Visible #iPhone #eSIM 🆕8/17更新:Visible 通知: 8/17后新出的$30和$45 plan不能Party Pay,现有$40 plan用户可以继续加入 10/18后,Party Pay将绝版,加入过Party Pay的$40 plan将成为传家宝 🆕5/25更新:现在返现只能选 普通礼品卡,不再提供 Prepaid MasterCard ▎准备工作: • 关闭浏览器的 广告屏蔽插件比如adblock  • (如果有)清空Visible购物车…
Visible iPhone SE 3 降价到 $229 再返现 $200

🆕$229才持续了1小时,就回到$329了

#Visible #Rakuten #TopCashback

🆕 Visible iPhone SE 3 降价到 $229,且提供 $200 gift card 返现,gift card 现在不提供 MasterCard,但是有 Amazon GC/Uber Eats可选

可选叠加一个返现网站:

TopCashback $30 返现,要求 7 天内激活不能使用首月 $5 的 refer,成本 $229 - $30 - $200 + 3个月月租共 $65 = $64

Rakuten $15 返现,可以使用首月 $5 的 refer,成本 $229 - $15 - $200 + 3个月月租共 $55 = $69(如果是 Rakuten 新用户,有额外 $30 新用户邀请奖励

• BofA/Chase 有 $25 target offer

购买方法:https://t.me/DocOfCard/1763

👉🏿 @DocOfCard
85.60×53.98卡粉订阅/提醒
#Telegram

Telegram 将推出赠送他人 Premium 的功能

三种折扣计划:

• 3 个月(5% 折扣)— $14.39
• 6 个月(10% 折扣)— $26.99
• 1 年(15% 折扣)— $49.99

消息来源:https://t.me/tginfoen/1454

👉🏿 @DocOfCard
注意:Vitra正在遭遇大规模盗刷

#Vitra

🆕9/28更新:Vitra还没有找到新卡合作商就开始关闭旧卡和讨论区:the program was closed by Vitracash on 29 June 2022 ("Effective Date') in accordance with the Card Terms and Conditions. From the Effective Date, your Card will be cancelled, and you will no longer be able to use the Card.

🆕7/10更新:Vitra发邮件将更换卡发行和处理商,并为所有用户更换新卡:We are switching our issuer and processor. This means that any VitraCard issued up until now will not work anymore. You will receive a new, working VitraCard in the coming weeks.

🆕7/9更新:Vitra CEO 发文说明 关于盗刷事件的一些更新

🆕18:00 UTC+8:Vitra工程师尝试 解释 大规模盗刷原因,表示没有任何卡资料泄漏,Vitra正在为所有人退款

🆕15:30 UTC+8:Vitra COO 表示已经关闭系统和APP,正在调查原因

🆕13:30 UTC+8:客服上线开始 处理 问题和邮件,CEO回复

• 之前有群友介绍过这个Vitra,一个类似Curve的账户,由于过于小众而没有推荐

⚠️ 刚刚多位群友反馈Vitra上绑定的卡先后被盗刷:[DP][DP2][DP3][DP4][DP5][DP6][DP7][DP8][DP9][DP10][DP11]

• 目前不确定是脱裤还是内鬼行为,而且目前盗刷还在持续

• 建议绑定过Vitra的卡立即挂失或销卡,实在不方便的也应该锁卡并设置交易限额(对于锁卡也无法阻止代扣的银行,应立即联系银行客服)

https://www.vitracash.com/

👉🏿 @DocOfCard
Back to Top