群 @DocOfCard_chat | 频道 @DocOfCard
🆕8/1更新:多卡宝修改收费方案,有限度保留用户免费接听电话和收发短信功能[DP]
• 同时收费调整为59元/月/200分钟
回顾:多卡宝曾于6月24日通知称将实行收费方案,
👀相关:号码托管短信转发方案
👉🏿 @DocOfCard / 手机卡合集
#Point
🆕7/25更新:Point 上次暂停收取新一年免费后,再次邮件通知,将停止 Neon $99 年费版,仅保留 Titan $450 年费版
✅ https://help.point.app/hc/en-us/categories/7702957977111-PointCard-Neon-Sunset
• 6月8日,暂停收取新一年年费
• 7月25日,退还剩余年费
如果不升级到到 $450 年费账户:
• 8月9日,将无法再将资金存入你的账户
• 8月24日,将无法再使用你的卡购物
• 9月8日,帐户将被禁用
• 9月23日,帐户将被关闭,剩余资金将通过ACH或纸质支票退还
• 12月22日,将无法再访问app
🥘 Point 是 N26 US 的官方指定接盘侠,现在 Point 指定下一个接盘侠是 Revolut US 和 Oxygen
👉🏿 @DocOfCard / 🇺🇸账户卡合集
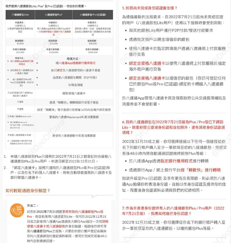
🆕7/22/22更新:八达通也松口了,非HKID 用户可以在 2022 年 12月 31 日前通过同名银行 FPS 转账来维持 Plus 认证,但是新认证是不可能了 [DP]
• 必须是香港银行FPS转账,电子钱包不行
✅ https://www.octopus.com.hk/tc/consumer/mobile-payment/wallet/apply/index.html
HKID用户:提交 HKID +自拍 维持 Pro
非HKID用户:12 月 31 日前,通过同名香港银行 FPS 转账维持 Plus
👀相关:香港电子钱包收紧实名认证要求
👉🏿 @DocOfCard
🆕$229才持续了1小时,就回到$329了
#Visible #Rakuten #TopCashback
可选叠加一个返现网站:
•
•
• BofA/Chase 有 $25 target offer
购买方法:https://t.me/DocOfCard/1763
👉🏿 @DocOfCard
Telegram 将推出赠送他人 Premium 的功能
三种折扣计划:
• 3 个月(5% 折扣)— $14.39
• 6 个月(10% 折扣)— $26.99
• 1 年(15% 折扣)— $49.99
消息来源:https://t.me/tginfoen/1454
👉🏿 @DocOfCard
#Amazon #PrimeDay
✅ https://www.amazon.com/primeday
活动:
• Apple TV 64GB for $139.99, Prime $129
• Apple TV 32GB for $119.99, Prime $109
•
•
可以叠加的 target offer:
• 充 $50 送 $12.5 • 绑定新卡送 $25
• AmEx MR • Chase UR • Discover • Citi
• AmEx 5x
👉🏿 @DocOfCard
#连通 #美国运通
• 手工整理,如果错误或遗漏请留言
👀相关:连通AE信用卡更新进度
👀相关:连通AE借记卡更新进度
👉🏿 @DocOfCard / 🇨🇳厉害卡合集
#Vitra
🆕9/28更新:Vitra还没有找到新卡合作商就开始关闭旧卡和讨论区:the program was closed by Vitracash on 29 June 2022 ("Effective Date') in accordance with the Card Terms and Conditions. From the Effective Date, your Card will be cancelled, and you will no longer be able to use the Card.
🆕7/10更新:Vitra发邮件将更换卡发行和处理商,并为所有用户更换新卡:We are switching our issuer and processor. This means that any VitraCard issued up until now will not work anymore. You will receive a new, working VitraCard in the coming weeks.
🆕7/9更新:Vitra CEO 发文说明 关于盗刷事件的一些更新
🆕18:00 UTC+8:Vitra工程师尝试 解释 大规模盗刷原因,表示没有任何卡资料泄漏,Vitra正在为所有人退款
🆕15:30 UTC+8:Vitra COO 表示已经关闭系统和APP,正在调查原因
🆕13:30 UTC+8:客服上线开始 处理 问题和邮件,CEO回复
• 之前有群友介绍过这个Vitra,一个类似Curve的账户,由于过于小众而没有推荐
⚠️ 刚刚多位群友反馈Vitra上绑定的卡先后被盗刷:[DP][DP2][DP3][DP4][DP5][DP6][DP7][DP8][DP9][DP10][DP11]
• 目前不确定是脱裤还是内鬼行为,而且目前盗刷还在持续
• 建议绑定过Vitra的卡立即挂失或销卡,实在不方便的也应该锁卡并设置交易限额(对于锁卡也无法阻止代扣的银行,应立即联系银行客服)
❌ https://www.vitracash.com/
👉🏿 @DocOfCard
#AppleTV
✅ https://www.apple.com/shop/buy-tv/apple-tv-4k
• 时间:7/1 - 7/14
• 持平黑五最低价,难道要出新款?
👉🏿 @DocOfCard
#TMobile
👉🏿 T-Mobile Postpaid Plan 支持 SSN/ITIN 注册,有HP,建议一年以上信用记录。3次身份/付款卡验证失败将会被要求带ID到实体店人工验证
Magenta Max Plan:
• 1 line $85/mo, 3 line $170/mo
• 5GB 高速流量:覆盖 210+ 国家 (含大陆)
• 免费不限量漫游流量限速 256 Kbps
Magenta Plan:
• 1 line $70/mo, 3 line $140/mo
• 5GB 高速流量:覆盖 11 个欧洲国家
• 免费不限量漫游流量限速 256 Kbps
LTE漫游大陆:[官网]
• 语音:$0.25/min(WiFi Calling 免费)
• 短信:免费
• 流量:5GB 高速,之后限速 256 Kbps
⚠️T&C:主要使用地必须为美国,在国际漫游前必须先在T-Mobile网络上注册激活,过度漫游可能会被终止或限制服务
👀相关:偷渡新开T-Mobile PayGo eSIM
#IDNYC #NYC
👉🏿 纽约市民卡(IDNYC),是2015年1月1日前任市长白思豪推出的一个项目,方便所有纽约居民(包括目前没有合法身份的)获取合法的身份证(
✅ https://www.nyc.gov/idnyc [申请表]
申请要求:身份证明 + 地址证明
• 在线填表预约,现场办理
• 要求 14 岁以上
• 其中一份证明要有照片
• 其中一份证明要有出生日期
• 支持外国护照、驾照,支持银行账单
• 除非明确提及,否则不接受过期文件
有什么用:官网,PDF
• 部分银行信用社[列表]支持IDNYC开户
👉🏿 @DocOfCard / 其他合集
#多卡宝
🆕8/1更新:多卡宝修改收费方案,有限保留免费用户接听电话和收发短信功能
👉🏿 多卡宝(Simbox/GlocalMe) 是个手机卡托管设备,它可以装入4张SIM卡,同时待机其中两个。通过 多卡宝app 可以实现远程接打电话、收发短信
✅ https://cn.ucloudlink.com/html/devices-simbox/
• 最开始多卡宝是神器,宣称联通官方合作,不过后来多卡宝出现了电话声音延迟很大、不清楚等问题,短信功能勉强还能用
• 再后来断卡行动多卡宝被下架,还有传言使用多卡宝被警告等
• 多卡宝app上一次更新已经是一年前,最近一次则是4天前,为了更新收费功能?
• 2022年7月1日,多卡宝将开始收取服务费,未付费用户仅可以接听电话和收发信息
•
点评:收费维持服务器开支能理解,但据群友[DP][DP]收费
59 元/月/👀相关:号码托管短信转发方案
👉🏿 @DocOfCard / 手机卡合集