Google成立“Android Ready SE联盟”

#Google #消息

👉🏿 3月26日,Google今日[宣布]成立[Android Ready SE Alliance]技术联盟,用于SE安全芯片标准的研发和推广,以确保安卓系统原生支持内置安全芯片的设备,使得手机平板和同属 Android的 WearOS、Android Auto、Android TV 等智能设备可用于数字密钥(digital keys)、电子驾照(mobile driver’s license)、身份证(national ID)、电子护照(ePassports)、数字货币钱包(eMoney solutions wallets)等

Google同时推出了首个用于设备内置SE安全芯片的应用StrongBox,可实现:数字钥匙驾驶证、身份证、电子护照电子钱包、数字货币等功能
中行上线三款芯片双标卡

#中行

👉🏿 群友[DP][飞客论坛]有用户发现中行上线了三款带芯片的银联VISA双标卡

金卡链接白金卡链接 • 无限卡

发行时间:截止2022冬奥残奥结束
有效期5年,结束后不续发,会有替代产品

• 白金卡BIN:409670[DP]
• 金卡BIN:438088
• 年费:免首年、12笔免次年
可报名5倍积分,一年最多36万分

实测可以绑定:[DP]

支付宝、微信、云闪付、WeChat Pay HK、AlipayHK、Apple Pay(需要从中行的手机银行里添加[DP])

👀相关信报/账单/还款独立的银行

👉🏿 @DocOfCard / 银行账户卡合集
工信部印发”双千兆网络计划”

#5G #消息

通知原文通知解读

在城市及重点乡镇进行万兆10G-PON设备规模部署(2021年底 500 万个、2023年底1000万个)。按需开展支持千兆业务的家庭和企业网关(光猫)设备升级

互联网网间带宽扩容10Tbps,网间访问性能与欧美发达国家趋同。提升互联网国际出入口带宽能力,改善国际互联网访问体验

■ 加快推动5G SA规模部署,适时开展基于5G毫米波的网络建设

新增5G基站超过60万个, 基本实现:2021年底县级以上、部分重点乡镇覆盖;2023年底乡镇级以上、重点行政村覆盖。交通枢纽、大型体育场馆、景点等流量密集区域的实现深度覆盖

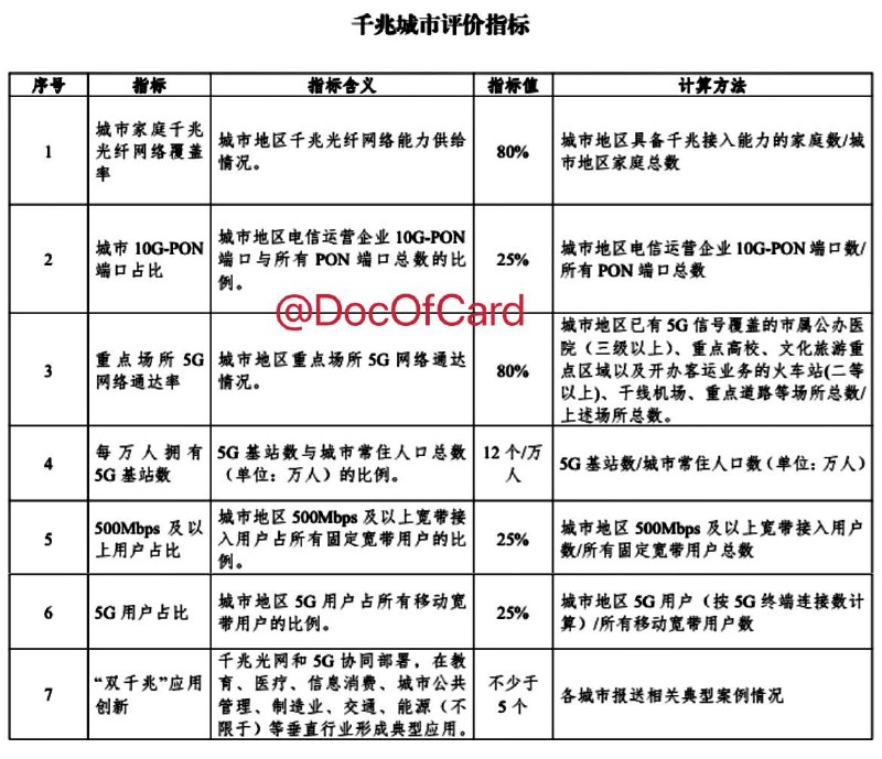
首次明确“建设千兆城市”指标(如图),2021年底建成20个以上“千兆城市”;2023年底超过100个
SWIFT与4家中资合资成立金融网关公司

#SWIFT #央行 #消息

👉🏿 [澎湃新闻]3月23日,中国人民银行发布[消息]称,为进一步提升跨境金融网络与信息服务水平,保障SWIFT境内用户合法权益和业务连续性,环球银行金融电信协会(SWIFT)与 中国人民银行清算总中心、跨境银行间支付清算有限责任公司(CIPS)、央行数字货币研究所(DCI)和 中国支付清算协会(PCAC)在北京成立了金融网关信息服务有限公司

[金融网关]为中国境内和境外金融信息网络之间的一个关口,统一向中国境内SWIFT用户提供约定服务,主要包括两项内容:一是建立并运营金融报文服务的本地网络集中点,为用户提供与SWIFT主干网的稳定、韧性强和安全的连接; 二是在中国境内建立并运营本地数据仓库,用于对跨境交易报文进行数据存储以及事后监测和分析

点评:数字人民币跨境、人民币国际化、监管跨境金融风险、应对被迫脱离SWIFT威胁

👉🏿 解读:https://mp.weixin.qq.com/s/u5QojQVBEjhHRBsHj7EgNg
英国信用卡Aqua Classic Card

#Aqua

🆕1/11/2023更新:群友[DP]另一张 Advance 卡,无FTF

• 这是一张Credit Builder信用卡
• 建议一年信用历史通过ClearScore里的Aqua Pre-Approved申请
• 有英国驾照/税号也可以[直接冲][DP]
(有条件的建议使用私人地址建立信用)
• 申请需要护照,英国漫游ip(CMLink, 3)
• 可以绑定 Monzo, Monese 账户自动还款
• 上报Equifax、TransUnion信用
• APP可以查TransUnion信用分和详细报告
• 支持Apple Pay, Google Pay
• 2.95% 的FTF

https://www.aquacard.co.uk

申请后一周内email提示申请结果。如果申请成功,再一周后email开户账号。如果地址有问题,则会要求提供地址证明[DP]
• PIN信和卡信分开寄送
PIN只能在ATM修改[FAQ]
• Mastercard卡BIN:557098
• NewDay Ltd registered in England and Wales, authorised and regulated by the Financial Conduct Authority (FCA)

更多Credit Builder Card:

Capital One Classic Credit Card
Barclaycard Forward Credit Card

👀相关:英国信用卡Bip Credit Card
👀相关:
英国信用卡Post Office Classic Credit Card
👀相关:英国🇬🇧信用分和信用报告查询

👉🏿 @DocOfCard / 🇬🇧账户卡合集
工行终于上线微信余额变动提醒

#工行 #动账提醒

👉🏿 工行在上线电子银行APP余额变动提醒后,终于又上线了微信提醒[DP]

• 最多绑定6张借记卡及3张信用卡
• 注意⚠️绑定后还要在菜单里打开通知开关
借记卡需要开通短信信使(收费)才能使用
• 外币信用卡0元起都有短信通知免费
• 银联信用卡300起免,0元起需办理信使服务3元/月[DP]

• 群友[DP]实测付费开通短信信使后,在微信开通余额提醒,然后立即终止短信信使,微信提醒不会跟着取消掉,偷渡成功!

👀相关:动账提醒

👉🏿 @DocOfCard
85.60×53.98卡粉订阅/提醒
关于美国地址 #美国地址 👉🏿 美国转运地址代收/转运USPS普通信件需要签署 1583公证表格,公证需要提供Photo ID + 当前地址证明,为能正常接收银行信件,需确保地址未被标记为商业收件地址,即 “COMMERCIAL MAIL RECEIVING AGENCY” 为 “N” • 一般来说,atmb房东自定义的#unit号码是不会登记USPS系统的,所以上报到信用报告里的地址很可能都不会包含这个#unit • 尽量用符合USPS格式的地址申卡 ■ 地址要怎么选? ■ 美国地址租用服务商:…
租美国地址要怎么选

#美国地址

👉🏿 本文介绍运营商、银行、PayPal等对地址风控要求高,且需要签署[1583表格]的PMB收信(收费)地址选择

Commercial Mail Receiving Agency(CMRA):查询是否(被标记)为商业邮件接收机构,也即Private mailbox (PMB)

SmartyStreets:比较专业,一些风控系统就是用它的API[官网]
USPS:有翻车[DP]

点评:当然我们租的就是PMB,此处查询的意义在于银行风控是否这么认为

Residential Delivery Indicator(RDI):查询住宅地址(Residential)还是商业地址(Commercial)

SmartyStreets

点评:住宅地址可遇不可求,价格也很贵

还有些阴间银行(比如Velo)会直接人工查看Google街景

点评:建议远离阴间银行

• 醋总的PMB什么时候上线呢?
Max Liu提供的香港住宅区PMB地址
• 如有群友提供自己运营的其他地区PMB地址也可以留言

👀相关:部分美国PMB和1583公证机构

👉🏿 @DocOfCard || 其他合集
CUniqHK更换香港本地运营网络

#CUniqHK #3HK #消息

👉🏿 之前 [3HK推出新DIY储值卡] 和 [3HK漫游内地由联通改为移动] 的时候就有小道消息推测CUniqHK和3HK合作出现了问题,今天群友[DP]CUniqHK用户收到短信:

已經完成網絡升級,請10分鐘後熄機再開。返到香港如手機冇法自動登網,可以喺手機 設定>>行動數據>>網絡選擇中關閉自動搜網之後,手動選擇CUniq HK、UNICOM HKT或者UNICOM CSL、UNICOM PCCW

CUniqHK更换香港运营网络为csl,实锤双方合作出现问题

👀相关:CUniqUK 10/31/2020 停止服务
👀相关:
CUniqUS 9/20/2020 停售新卡

👉🏿 @DocOfCard
微软Group Transcribe支持多人多语言会议,免费实时语音到文字转录并翻译

#GroupTranscribe #APP

👉🏿 [Group Transcribe]采用微软人工智能语音技术,可以通过手机对会议不同发言者进行收音、语音识别、翻译及转录保存,免费

• 手撕客服的时候带上它
工行奋斗卡(专属版)白金卡

#工行

🆕5/22/22更新:偷渡链接,需要参考这里修改地区码

https://elife.icbc.com.cn/OFSTCARD/creditCard/apply.do?channel=206GYEBEBBK000000000000000&areacode=地区码&prodNo=460000671&paraPromoCode=EB000地区码00000000000&apply_Type=2&untlno=000000000

🆕4/2更新:目前仅面向金融行业、500强优质群体办理,需要工作证

🆕3/25更新:已下线,改内部邀请[DP]

本卡为专属版(大白金卡),不是无界卡
• 本卡为银联单币种卡,磁条+PBOC非接芯片卡,卡片有效期为10年[官网]
• 目前仅线下纸质和智能柜台可申请
• 年费2000,满15笔或1万可免当年年费

https://mp.weixin.qq.com/s/n85pGikrAW-2rfKaPtgrWw

• 2021年新开卡可获赠7个服务点:舒适型接送机(2点)、商务车豪华型接送机(3点)、快速安检2人次(1点)、代泊代取3天(1点)

■ 权益:2021年12月31日前

• 贵宾厅:1点兑1贵宾厅权益(可携伴扣点),消费2万第二年送7个服务点,未满赠2点,无限次工行自营贵宾厅,20万积分抢兑无限次龙腾(可吃饭)
• 航空意外险:400万
• 航班延误险:4小时/ 境内500元/境外1000元,年上限5000元
• 行李延误险:4小时/境内200元/境外500元,24小时/境内500元/境外1000元,年上限5000元

• 1元机场停车
• 1元机场高铁贵宾厅
• 自助餐买一送一
• 容时3天,容差10元:还款日后3天内、10元内差额不算逾期不影响征信

👀相关:这些龙腾还可以吃饭
👀相关:信报/账单/还款独立的银行

👉🏿 @DocOfCard || 银行账户卡合集
[之前发过]CUniqUS已经不卖本地计划了,
CTUS应该也快了吧


#CUniqUS #CTUS #消息

👉🏿 [Reuters]美国联邦通讯委员会(FCC)17日发布声明称,已在当日启动审查程序,将决定是否撤销中国联通美洲公司[1]和太平洋网络有限公司(Pacific Networks Corp)及旗下全资子公司ComNet LLC[2]在美国境内提供国内州际和国际电信服务的授权
85.60×53.98卡粉订阅/提醒
3香港推出新DIY储值卡,支持eSIM #3HK #eSIM 🆕5/14更新:3HK漫游内地可能遇到不稳定,偶尔会在移动联通之间跳,还可能出现无信号的情况 🆕4/16更新:eSIM如果遇到连不上LTE的话,请把iphone的网路设定清除,然后重新更新行动数据档案[DP] • 30日大湾区:15G/30G,超出后128kbps,有效期180日 • 365日大湾区:40G + 5G社交流量,有效期365日[DP] • 漫游内地测速[DP] 🆕10/1更新:漫游联通5G网络[DP][测速]
再推一下 3香港DIY储值卡

👉🏿 适合 保号+应急,真香!

138港币15G,30天,超出后128kbps
268港币40G,365天,送5G社交流量

可选eSIM、实体卡(寄香港)
可携号转台
• 充值HK$200即可延期一年

• (内地)接听/致电回港HK$8每分钟
• (内地)致电内地号码HK$6每分钟
• (内地)致电其他国家HK$25每分钟
• (内地)发送短信HK$3.5每条

👉🏿 当然如果你「只需要收短信」,不介意「无法发短信,无法接打电话」,那 ClubSIM保号卡eSIM:HK$6/年 更适合你
Back to Top