iTalkBB 联合华美银行推出银联预付卡和支票账户

#iTalkBB #华美银行

🆕7/8更新:暂时不要申请了,据 iTalkBB 客服回复 ,华美银行拒绝为中国国内居民 Prime 新用户开办银行账户的情况,iTalkBB 正在积极与之沟通解决方案

🆕7/2更新补充:

$7.99基础费+$1.99行政费 [入口]
• 开中国大陆号码需要亲临美国线下
• 美国、香港号码可开/可随时转出 [DP]
• 曾经注册过华美/Velo账户的可能会开户失败(不退款),不建议冲

iTalkBB 本来是搞在美华人的通讯服务,推出了 iTalkBB Prime 业务: [DP]

• iTalkBB Prime 首月免费,次月开始 $7.99+$1.99,合约一年,违约需支付 $99 违约金

✔️ https://www.italkbb.com/us/chs/UnionPayCard.html

• 包括美国+内地/香港手机号
• 联合华美银行推出 iTalkBB 银联预付卡
• bin 62630901
• 可以在 iTalkBB App 里主扫/被扫支付
• 可绑定微信/支付宝,不可加入云闪付
• 赠送一个华美 Easy Digital 支票账户,没有月费和最低结存要求

• 现在 iTalkBB 搞活动,4/15-9/15返现10%,每个月最多返现500 CNY
• iTalkBB 是一家通讯公司而非银行。银行产品及其服务由华美银行(Member FDIC)提供

✔️@DocOfCard / 🇺🇸美卡合集
招行一代神卡经典白落幕

#招行

• 换芯片版后要消费18万才能积分兑换年费

✔️https://cc.cmbchina.com/notice/20250701gg1.htm

• 9月1日-11月,经典白(磁条版)补卡仍将补发磁条版卡片,年费优惠及礼遇均保持不变
• 11月及之后到期的经典白(磁条版),可于到期续卡登记环节,自行选择续发经典白(芯片版)或精致白金(芯片版)。若未选择续发卡种,将自动更换为经典白(芯片版)

✔️@DocOfCard / 🇨🇳厉害卡合集
85.60×53.98卡粉订阅/提醒
上海磁悬浮试点外卡拍卡过闸 #上海地铁 6月28日,上海地铁 宣布 银行卡及数字人民币硬钱包刷卡过闸扩大至上海轨道交通全线网 6月14日,上海地铁 宣布 磁浮线将试点银行卡及数字人民币硬钱包刷卡过闸功能 此次试点支持开通小额免密支付的银联、维萨(Visa)、万事达(Mastercard)、美国运通(American Express)、JCB等主流芯片闪付卡、各种符合金融IC卡标准的手机pay、以及符合人民银行数字货币研究所标准的各形态数字人民币硬钱包可以直接刷卡(机)过闸。其中,数字人民币硬钱包涵…
#上海地铁 宣布

上海地铁 宣布 自6月28日起,银行卡及数字人民币硬钱包刷卡过闸试点扩大至上海轨道交通全线网

试点支持开通小额免密支付的银联维萨(Visa)万事达(Mastercard)美国运通(American Express)JCB等主流芯片闪付卡、各种符合金融IC卡标准的手机pay、以及符合人民银行数字货币研究所标准的各形态数字人民币硬钱包可以直接刷卡(机)过闸。其中,数字人民币硬钱包涵盖IC卡、手机Pay、SIM卡以及可穿戴设备等多种形式

• 双标卡通过银联渠道扣款
• 有交通联合应用标识使用交通卡扣款
• 进站将发起预授权,如卡内金额不足或信用额度不足,无法正常出站

🔗相关: 北京地铁支持外卡过闸

✔️ @DocOfCard / 其他合集
日本个人番号卡正式上线 Apple Wallet

#日本 #Apple Wallet

My Number Card 加入 Apple Wallet [DP]
• 要求 iOS 18.5 +
• 系统设置成中文会出错
官网 Mynaportal
• 这是 Apple Wallet 第一个非美国证件卡

✔️@DocOfCard / 其他合集
85.60×53.98卡粉订阅/提醒
内地香港跨境支付通22日正式上线 #FPS #跨境支付通 🆕7/14更新:新增信银、永隆、上海商业银行、大新、创兴、南商、交银香港、MOX、ZA、天星、广发 [DP] 6月20日上午,中国人民银行与香港金融管理局联合举办内地与香港快速支付系统互联互通(跨境支付通)启动仪式,系统将于6月22日正式上线运行 跨境支付通即香港转数快(FPS)与内地网上支付跨行清算系统(IBPS)互联互通系统,便利香港和内地居民全天候即时小额汇款 ▎参与银行: • 香港:中银香港、滙丰、恒生、东亚、建银亚洲及工银亚洲…
#FPS #跨境支付通 实测汇总

▎CNID 南下汇入香港:

1、中国银行:支持人民币及港币
2、中国工商银行:支持港币
3、中国建设银行:仅限广东及海南客户
4、中国农业银行:仅限深分
5、交通银行:支持人民币
6、招商银行:支持人民币及港币

▎HKID 北上汇入内地:

1、中银香港:支持人民币及港币
2、工银亚洲:支持人民币及港币
3、建行亚洲:支持人民币及港币
4、汇丰香港:支持人民币及港币
5、恒生银行:支持人民币及港币
6、东亚银行:支持人民币及港币

香港银行转入到内地手机号码会报错(可能是部分内地手机号码开户注册了香港 FPS),但是用内地银行卡号转入是没有问题的 [DP]

✔️@DocOfCard / DocOfCard.com
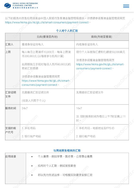
内地香港跨境支付通22日正式上线

#FPS #跨境支付通

🆕7/14更新:新增信银、永隆、上海商业银行、大新、创兴、南商、交银香港、MOX、ZA、天星、广发 [DP]

6月20日上午,中国人民银行香港金融管理局联合举办内地与香港快速支付系统互联互通(跨境支付通)启动仪式,系统将于6月22日正式上线运行

跨境支付通即香港转数快(FPS)内地网上支付跨行清算系统(IBPS)互联互通系统,便利香港和内地居民全天候即时小额汇款

▎参与银行:

• 香港:中银香港、滙丰、恒生、东亚、建银亚洲及工银亚洲
• 内地:农行、中行、交行、建行、招行及工行,结算银行为中银香港

▎汇款额度:

• 港人北向每日上限1万港元,年限20萬港元。限额独立于现时每日8万元人民币同名汇款限额,每日24小时服务
• 内地居民南向汇款上限为现行个人年度购汇便利化额度5万美元,服务时间每日上午7时至晚上11时

▎主要玩法: [DP]

1,CNID

• 内地向香港可汇入人民币或港币,每年额度为等值5万美元,跟外汇管制额度一致,支援的帐号包括手机号码、电邮地址及FPS ID,以及银行帐户号码

2,HKID

• 香港向内地可汇入人民币或等值港币1万元,每年额度20万港币,会将以每家参与机构计算,如采用非转数快方式,现时每日人民币8万元的同名汇款限额,收款人只限个人,支援的帐号包括手机号码及银行帐户号码

3,CNID + HKID

• 赢麻了

✔️@DocOfCard / DocOfCard.com
厦门国际银行侨心卡

#厦门国际银行 #侨心卡

群友 [DP] 介绍厦门国际银行 “侨心卡” “速汇通”系统,跨境汇款全额免费实时到账 [消息]

侨心卡办理要求:港澳台个人及其亲属、留学生、侨务工作者

▎跨境收款:

集友银行 → WeChat Pay HK → “侨心卡” 收款,可快速收款并享受特惠手续费

▎跨境汇款: [实测体验]

“速汇通”:厦门国际银行 ←→ 澳门国际银行,可实现全额免费且实时到账
• 速汇通为24小时跨境资金实时到账服务,目前支持港币及美元
• 跨境汇款手续费及电讯费目前有全免政策,每月前3笔享0BP加点的结售汇专项福利

消费返现:

• “侨心卡”持卡人在境外(含港澳台地区)通过银联清算网络消费,每月消费超过1000元部分最高可享10%返现最高500元

✔️@DocOfCard / 🇨🇳厉害卡合集
85.60×53.98卡粉订阅/提醒
北京地铁外卡拍卡过闸正式上线 #北京地铁 9月13日北京轨道交通外卡拍卡过闸正式上线发布,刷境外银行卡即可乘坐地铁 目前北京全市 27 条地铁线路(含2条机场线、西郊线、亦庄T1线)的 490 座车站和市郊铁路 S2 线,已正式开通非接触式刷卡 [DP] / 手机 Pay [DP] 过闸 后续,北京轨道交通还将开通支持境外手机注册与外籍身份认证的 亿通行App 国际版 支持卡片: • 境内发行的银联卡、🆕12/6: 万事网联卡 • 境外发行的银联国际卡 (UPI)、万事达卡(Masterc…
上海磁悬浮试点外卡拍卡过闸

#上海地铁

6月28日,上海地铁 宣布 银行卡及数字人民币硬钱包刷卡过闸扩大至上海轨道交通全线网

6月14日,上海地铁 宣布 磁浮线将试点银行卡及数字人民币硬钱包刷卡过闸功能

此次试点支持开通小额免密支付的银联维萨(Visa)万事达(Mastercard)美国运通(American Express)JCB等主流芯片闪付卡、各种符合金融IC卡标准的手机pay、以及符合人民银行数字货币研究所标准的各形态数字人民币硬钱包可以直接刷卡(机)过闸。其中,数字人民币硬钱包涵盖IC卡、手机Pay、SIM卡以及可穿戴设备等多种形式

未来将根据试点情况考虑逐步推广至全线网

🔗相关: 北京地铁支持外卡过闸

✔️ @DocOfCard / 其他合集
Coinbase US 宣布 AmEx 加密货币信用卡

#Coinbase #AmEx #Crypto

6月12日,Coinbase 宣布 将在今年秋天推出第一张 AmEx 信用卡 Coinbase One Card

✔️ coinbase.com/creditcard

• 需订阅 Coinbase One,最低月费 $4.99
• 可选 17g 金属卡,订阅年费 $360
• 消费 2% - 4% 比特币返现

• Coinbase One Card is offered by Coinbase, Inc. and Cardless, Inc. Cards issued by First Electronic Bank

✔️@DocOfCard / DocOfCard.com
建行万事网联借记卡偷跑

#建行 #万事达 #万事网联

群友 [DP] 反馈,建行线下网点偷跑万事网联借记卡,目前仅金卡可申请

▎已知信息:

• 金卡,BIN 529589
• 偷跑中,仅限线下申请 (已知上海江海路支行可开立预约卡,交易代码5210)
• 可办理2类户
🆕8/2/25更新: 已经可以线上支付了,需要点管理境外交易打开开关,成功绑定 PayPal 和 Google Play [DP]
• 客服/app都看不到预授权

• 自动购汇已开放,手机银行可正常结汇
• 美元人民币双币卡,外币美元中转
• 100% 冻结,万事达汇率加 1.5% ftf

• 工本费:10元/张
• 年费:10元/年
• 小额账户管理费:3元/季度(12元/年)

🔗相关: 万事网联卡合集
🔗相关: 万事网联借记卡合集
🔗相关: 万事网联卡更新进度

✔️@DocOfCard / 🇨🇳厉害卡合集
85.60×53.98卡粉订阅/提醒
eSTK.me 将 eSIM 装入实体卡, 让不支持 eSIM 的手机也可以使用 eSIM #eSTK #eSIM eSTK.me 和之前介绍过的 eSIM.me , 5ber.eSIM 类似,功能都是可以将多个 eSIM 写入一张 SIM 实体卡,让不支持 eSIM 的手机也可以使用 eSIM ▎相比优点 • 使用海外版 iPhone 的卡槽拆机获得的 eUICC 芯片,相比定制固件的 eUICC 芯片,兼容性更高,EID 不会被 eSIM 运营商拉黑 • 提供 STK 菜单访问和管理 eSIM…
#eSTK #eSIM

🆕5/17/25更新: eSTK.me 上线新款 eSIM 实体卡 eSTK Plus

✔️eSTK Plus 版 HK$190 (640KB)

• 容量升级:从之前的 420KB 提升到 640KB
• 芯片换用:GDJX
• 开箱即用:内置流量卡,可用于 iOS 直接下载 eSIM profile,不需要买额外的读卡器或者用安卓手机来写 eSIM 首卡了

✔️eSTK Air 版 HK$80 (420KB)
✔️eSTK ESS 版 HK$160 (420KB)
✔️RED 读卡器 HK$50
✔️ECO Lite 升级为完整版 ECO HK$90
✔️Air 升级为完整版 ESS HK$90

9 折优惠码: DocOfCard
• 升级卡片固件需要 PC/SC 读卡器
• 官方提供一年内因质量问题免费换新

✔️@DocOfCard / 手机卡合集
Curve UK 在 EEA 推出 iOS NFC 钱包

#Curve UK #NFC #消息

[iphone-ticker] 消息,Curve UK 在 EEA 范围内推出 iOS NFC 支付功能 - Curve Pay,和 PayPal DE 一样

Curve 用户可以通过 NFC 方式付款,随后可以在 app 内将付款分配或分割到另一张卡上,甚至是 PayPal 等服务

支付宝:再馋一次

✔️@DocOfCard / 银行账户卡合集
85.60×53.98卡粉订阅/提醒
万事网联借记卡合集 #万事网联 #万事达 ✔️万事网联借记卡 uid.is/mcd ✔️外币借记卡 uid.is/fxd ▎邮储银行: • 万事达借记卡 ( 按财富等级可网申 ) - 普卡,gold: 521758 - 金桂卡(理财金),platinum: 559777 - 富嘉卡,world: 552688 - 鼎福卡(私行),world elite: 558680 ° 免收货币兑换手续费 ° world 以上免收境外ATM取现手续费 ° (消费/取现)自动购汇…
招行万事网联借记卡

#招行 #万事达 #万事网联

据群友消息,招行万事网联借记卡已可全国线下网点申请,从 [活动链接] 看,预计5/20正式上线 [DP]

▎目前有2个版本:

1,试点卡 (金葵花, BIN 525612)

• 仅限广东线下申请
• 人民币、美金双账户
需购汇,支持 3ds

2,白金卡 (金葵花, BIN 531063)

• 线下申请, 网申链接
• 仅人民币账户
自动 无需购汇,万事达卡组织汇率
• 校验cvv,支持 3ds [DP]
• 强制1类
• 网付需要在快捷支付设置里单独开
• 网付/取现mc汇率直接兑换cny入账 [DP]
• 手机可立即看到预授权交易
• 支持 Google Play

3,普卡 (🆕8/21已上线,BIN 534293)

• 可二类, 网申链接
• 每月免首笔境外ATM取现手续费
• 不免境外汇款手续费

• 因为试点卡业务规则不便直接升级,所以发行新的卡bin,调整了境外业务规则 [DP]

▎卡权益:

• 免账户管理费
• 免收货币兑换手续费
• 免收境外ATM查询手续费
• 免收每月前3笔境外ATM取现手续费
• 免境外汇款手续费(汇款通讯费正常收取)
• 境外刷卡享笔笔5‰汇率补贴返现

▎交易限额:

刷卡交易:客户设置限额为准
免密非接交易:境内人民币1000元/笔。境外以万事达规定限额为准,超限额需人脸验证
境外线上:默认800美元/笔/天

🔗相关: 万事网联卡合集
🔗相关: 万事网联借记卡合集
🔗相关: 万事网联卡更新进度

✔️@DocOfCard / 🇨🇳厉害卡合集
PayPal 将在德国推出 iOS NFC 钱包

#PayPal #NFC #消息

🆕6/11更新: PayPal DE Android 为 NFC 支付提供了一张 debit 虚拟卡,并且提供卡号 CVV 等,BIN 53137700

🆕5/14更新: PayPal DE iOS NFC 钱包已陆续可用 [iPhone tracker]

PayPal 宣布 ,计划未来几周内在德国推出其第一个非接触式移动钱包,消费者将能够通过 PayPal app 便捷地使用 NFC 支付而无需 Apple Pay 或 Apple Wallet

PayPal 能够提供此功能得益于欧洲的数字市场法案迫使苹果向第三方应用程序开放 NFC 芯片,NFC 接入适用于 EEA 的银行和钱包应用程序,其中包括27个欧盟国家以及冰岛、列支敦士登和挪威

支付宝:馋死了

✔️@DocOfCard / 银行账户卡合集
Back to Top