群 @DocOfCard_chat | 频道 @DocOfCard
#中国移动 #云手机
✅ https://cloudphoneh5.buy.139.com
• 需86手机号注册
• 每日可免费领取2小时试用时长
• 每日0点刷新试用时长
• 微信公众号:中国移动云手机
• Android App
👉🏿 @DocOfCard
#e-Residency #电子居民
*电子居民并不是真正意义上的居民,不能在其它国家作为 Photo ID 使用
▎爱沙尼亚, https://e-resident.gov.ee
• 2014年12月1号推出
• 费用 100 欧元,有效期 5 年
• 北京使馆领取卡片和读卡器
• 可线上开设爱沙尼亚离岸公司、
▎帕劳, https://rns.id
• 2022年1月12日推出
• 费用 248 美元一年,有效期 1 年
• 区块链开发公司 Cryptic Labs 合作开发
• “留国内地址就是浙江顺丰寄出来,美国地址就是CA一个华人寄出来” [DP]
•
▎
▎乌克兰, https://e-resident.diia.gov.ua
• 2021年7月推出,目前还没有开放申请
👉🏿 @DocOfCard
#Cheese
👉🏿 Cheese 2021年3月11日上线,当时我们的点评是 不建议申请
• 8月15日之后,无法获取返现
• 9月1日,无法再获得存款返利
• 9 月10日,帐户将被禁用,无法兑换返现,余额将通过纸质支票退还至登记地址
• 11月10日,帐户将被关闭 [DP]
👉🏿 @DocOfCard
#WeChat #Surge
IP-ASN,132203,DIRECT // 腾讯WeChat如果还不能命中规则,可尝试:ASN list
👀相关:Surge逻辑规则防止app自动联网
👀相关:Surge脚本实现ProxyGroup不同WiFi、SIM卡之间的代理规则自动切换
👉🏿 @DocOfCard#易博通
• 微信公众号免费无限接收SMS
• 仅支持微信收短信功能
✅ https://mp.weixin.qq.com/s/S-bJWp1NDynC1ayxYS1JtQ
英国号码(微信收短信)套餐:
1) HKD38,有效期30日
2) HKD168,有效期180日
3) HKD288,有效期360日
活动:至8月31日,订购英国手机号时填写邀请码 UK8888 ,可额外获得15天有效期
👉🏿 @DocOfCard / 漫游卡合集
#Telegram
Apple内购:[内购限制解锁]
• 需要土区Apple ID,不需要土区手机号,支付需要 土耳其卡,或者礼品卡、余额
Google Play内购:[风控解锁DP]
• 需要付款方式锁定为土区的Google ID,
• Google 官方 Android 模拟器 AVD
👉🏿 @DocOfCard
🆕8/1更新:多卡宝修改收费方案,有限度保留用户免费接听电话和收发短信功能[DP]
• 同时收费调整为59元/月/200分钟
回顾:多卡宝曾于6月24日通知称将实行收费方案,
👀相关:号码托管短信转发方案
👉🏿 @DocOfCard / 手机卡合集
#Point
🆕7/25更新:Point 上次暂停收取新一年免费后,再次邮件通知,将停止 Neon $99 年费版,仅保留 Titan $450 年费版
✅ https://help.point.app/hc/en-us/categories/7702957977111-PointCard-Neon-Sunset
• 6月8日,暂停收取新一年年费
• 7月25日,退还剩余年费
如果不升级到到 $450 年费账户:
• 8月9日,将无法再将资金存入你的账户
• 8月24日,将无法再使用你的卡购物
• 9月8日,帐户将被禁用
• 9月23日,帐户将被关闭,剩余资金将通过ACH或纸质支票退还
• 12月22日,将无法再访问app
🥘 Point 是 N26 US 的官方指定接盘侠,现在 Point 指定下一个接盘侠是 Revolut US 和 Oxygen
👉🏿 @DocOfCard / 🇺🇸账户卡合集
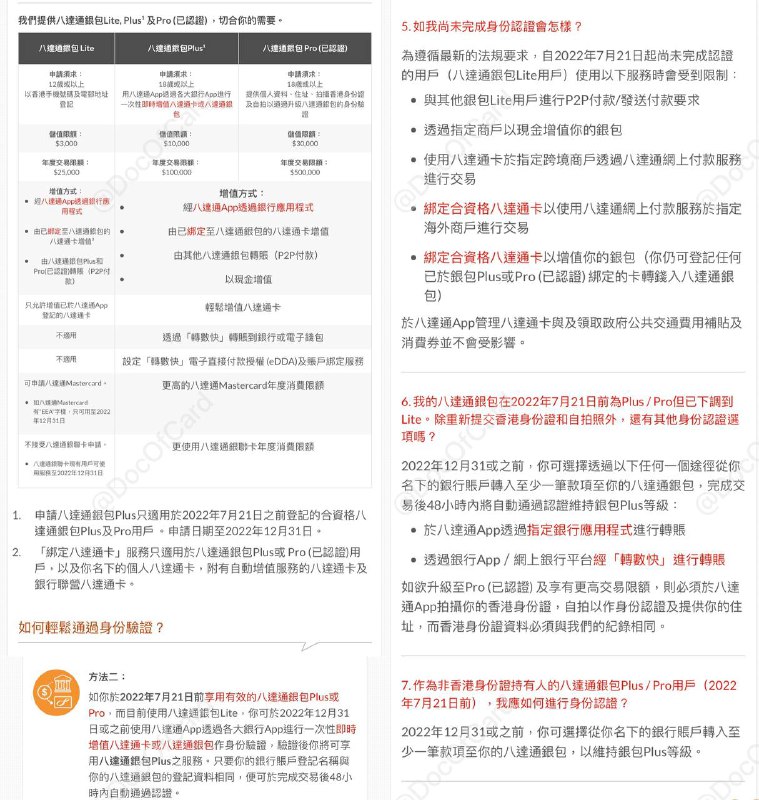
🆕7/22/22更新:八达通也松口了,非HKID 用户可以在 2022 年 12月 31 日前通过同名银行 FPS 转账来维持 Plus 认证,但是新认证是不可能了 [DP]
• 必须是香港银行FPS转账,电子钱包不行
✅ https://www.octopus.com.hk/tc/consumer/mobile-payment/wallet/apply/index.html
HKID用户:提交 HKID +自拍 维持 Pro
非HKID用户:12 月 31 日前,通过同名香港银行 FPS 转账维持 Plus
👀相关:香港电子钱包收紧实名认证要求
👉🏿 @DocOfCard
🆕$229才持续了1小时,就回到$329了
#Visible #Rakuten #TopCashback
可选叠加一个返现网站:
•
•
• BofA/Chase 有 $25 target offer
购买方法:https://t.me/DocOfCard/1763
👉🏿 @DocOfCard
Telegram 将推出赠送他人 Premium 的功能
三种折扣计划:
• 3 个月(5% 折扣)— $14.39
• 6 个月(10% 折扣)— $26.99
• 1 年(15% 折扣)— $49.99
消息来源:https://t.me/tginfoen/1454
👉🏿 @DocOfCard
#Amazon #PrimeDay
✅ https://www.amazon.com/primeday
活动:
• Apple TV 64GB for $139.99, Prime $129
• Apple TV 32GB for $119.99, Prime $109
•
•
可以叠加的 target offer:
• 充 $50 送 $12.5 • 绑定新卡送 $25
• AmEx MR • Chase UR • Discover • Citi
• AmEx 5x
👉🏿 @DocOfCard
#连通 #美国运通
• 手工整理,如果错误或遗漏请留言
👀相关:连通AE信用卡更新进度
👀相关:连通AE借记卡更新进度
👉🏿 @DocOfCard / 🇨🇳厉害卡合集
#Vitra
🆕9/28更新:Vitra还没有找到新卡合作商就开始关闭旧卡和讨论区:the program was closed by Vitracash on 29 June 2022 ("Effective Date') in accordance with the Card Terms and Conditions. From the Effective Date, your Card will be cancelled, and you will no longer be able to use the Card.
🆕7/10更新:Vitra发邮件将更换卡发行和处理商,并为所有用户更换新卡:We are switching our issuer and processor. This means that any VitraCard issued up until now will not work anymore. You will receive a new, working VitraCard in the coming weeks.
🆕7/9更新:Vitra CEO 发文说明 关于盗刷事件的一些更新
🆕18:00 UTC+8:Vitra工程师尝试 解释 大规模盗刷原因,表示没有任何卡资料泄漏,Vitra正在为所有人退款
🆕15:30 UTC+8:Vitra COO 表示已经关闭系统和APP,正在调查原因
🆕13:30 UTC+8:客服上线开始 处理 问题和邮件,CEO回复
• 之前有群友介绍过这个Vitra,一个类似Curve的账户,由于过于小众而没有推荐
⚠️ 刚刚多位群友反馈Vitra上绑定的卡先后被盗刷:[DP][DP2][DP3][DP4][DP5][DP6][DP7][DP8][DP9][DP10][DP11]
• 目前不确定是脱裤还是内鬼行为,而且目前盗刷还在持续
• 建议绑定过Vitra的卡立即挂失或销卡,实在不方便的也应该锁卡并设置交易限额(对于锁卡也无法阻止代扣的银行,应立即联系银行客服)
❌ https://www.vitracash.com/
👉🏿 @DocOfCard