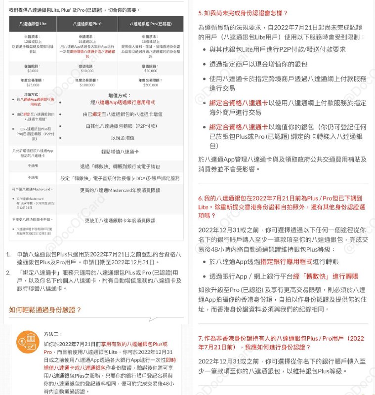
85.60×53.98卡粉订阅/提醒
Point Debit - 消费返现的debit卡 #PointDebit 成功(ITIN, DP, DP2, DP3, DP4, DP5) 失败(DP) 🆕7/25:寄了 🆕6/8/22:暂停收取月费 🆕12/11:切换VISA,新卡面,免首年 🆕10/27更新:换银行Column N.A. (VISA) 🆕9/13更新:年费$99,客服确认网页bug,可邮件联系退年费[DP] 👉🏿 Point不是银行 https://www.point.app/terms [iOS] • 需要SSN/ITIN后4位…
Point 神卡落幕

#Point

🆕7/25更新:Point 上次暂停收取新一年免费后,再次邮件通知,将停止 Neon $99 年费版,仅保留 Titan $450 年费版

https://help.point.app/hc/en-us/categories/7702957977111-PointCard-Neon-Sunset

• 6月8日,暂停收取新一年年费
• 7月25日,退还剩余年费

如果不升级到到 $450 年费账户:

• 8月9日,将无法再将资金存入你的账户
• 8月24日,将无法再使用你的卡购物
• 9月8日,帐户将被禁用
• 9月23日,帐户将被关闭,剩余资金将通过ACH或纸质支票退还
• 12月22日,将无法再访问app

🥘 Point 是 N26 US 的官方指定接盘侠,现在 Point 指定下一个接盘侠是 Revolut US 和 Oxygen

👉🏿 @DocOfCard / 🇺🇸账户卡合集
85.60×53.98卡粉订阅/提醒
Visible iPhone 购买方法 #Visible #iPhone #eSIM 🆕8/17更新:Visible 通知: 8/17后新出的$30和$45 plan不能Party Pay,现有$40 plan用户可以继续加入 10/18后,Party Pay将绝版,加入过Party Pay的$40 plan将成为传家宝 🆕5/25更新:现在返现只能选 普通礼品卡,不再提供 Prepaid MasterCard ▎准备工作: • 关闭浏览器的 广告屏蔽插件比如adblock  • (如果有)清空Visible购物车…
Visible iPhone SE 3 降价到 $229 再返现 $200

🆕$229才持续了1小时,就回到$329了

#Visible #Rakuten #TopCashback

🆕 Visible iPhone SE 3 降价到 $229,且提供 $200 gift card 返现,gift card 现在不提供 MasterCard,但是有 Amazon GC/Uber Eats可选

可选叠加一个返现网站:

TopCashback $30 返现,要求 7 天内激活不能使用首月 $5 的 refer,成本 $229 - $30 - $200 + 3个月月租共 $65 = $64

Rakuten $15 返现,可以使用首月 $5 的 refer,成本 $229 - $15 - $200 + 3个月月租共 $55 = $69(如果是 Rakuten 新用户,有额外 $30 新用户邀请奖励

• BofA/Chase 有 $25 target offer

购买方法:https://t.me/DocOfCard/1763

👉🏿 @DocOfCard
85.60×53.98卡粉订阅/提醒
#Telegram

Telegram 将推出赠送他人 Premium 的功能

三种折扣计划:

• 3 个月(5% 折扣)— $14.39
• 6 个月(10% 折扣)— $26.99
• 1 年(15% 折扣)— $49.99

消息来源:https://t.me/tginfoen/1454

👉🏿 @DocOfCard
注意:Vitra正在遭遇大规模盗刷

#Vitra

🆕9/28更新:Vitra还没有找到新卡合作商就开始关闭旧卡和讨论区:the program was closed by Vitracash on 29 June 2022 ("Effective Date') in accordance with the Card Terms and Conditions. From the Effective Date, your Card will be cancelled, and you will no longer be able to use the Card.

🆕7/10更新:Vitra发邮件将更换卡发行和处理商,并为所有用户更换新卡:We are switching our issuer and processor. This means that any VitraCard issued up until now will not work anymore. You will receive a new, working VitraCard in the coming weeks.

🆕7/9更新:Vitra CEO 发文说明 关于盗刷事件的一些更新

🆕18:00 UTC+8:Vitra工程师尝试 解释 大规模盗刷原因,表示没有任何卡资料泄漏,Vitra正在为所有人退款

🆕15:30 UTC+8:Vitra COO 表示已经关闭系统和APP,正在调查原因

🆕13:30 UTC+8:客服上线开始 处理 问题和邮件,CEO回复

• 之前有群友介绍过这个Vitra,一个类似Curve的账户,由于过于小众而没有推荐

⚠️ 刚刚多位群友反馈Vitra上绑定的卡先后被盗刷:[DP][DP2][DP3][DP4][DP5][DP6][DP7][DP8][DP9][DP10][DP11]

• 目前不确定是脱裤还是内鬼行为,而且目前盗刷还在持续

• 建议绑定过Vitra的卡立即挂失或销卡,实在不方便的也应该锁卡并设置交易限额(对于锁卡也无法阻止代扣的银行,应立即联系银行客服)

https://www.vitracash.com/

👉🏿 @DocOfCard
T-Mobile 为 Postpaid Magenta Plan 免费提供 5GB 高速漫游流量 📶

#TMobile

👉🏿 T-Mobile Postpaid Plan 支持 SSN/ITIN 注册,有HP,建议一年以上信用记录。3次身份/付款卡验证失败将会被要求带ID到实体店人工验证

Magenta Max Plan:

• 1 line $85/mo, 3 line $170/mo
• 5GB 高速流量:覆盖 210+ 国家 (含大陆)
• 免费不限量漫游流量限速 256 Kbps

Magenta Plan:

• 1 line $70/mo, 3 line $140/mo
• 5GB 高速流量:覆盖 11 个欧洲国家
• 免费不限量漫游流量限速 256 Kbps

https://www.t-mobile.com/cell-phone-plans/international-roaming-plans

LTE漫游大陆:[官网]

• 语音:$0.25/min(WiFi Calling 免费)
• 短信:免费
• 流量:5GB 高速,之后限速 256 Kbps

⚠️T&C:主要使用地必须为美国,在国际漫游前必须先在T-Mobile网络上注册激活,过度漫游可能会被终止或限制服务

👀相关:偷渡新开T-Mobile PayGo eSIM

🫰@DocOfCard / 漫游卡合集
纽约市民卡 IDNYC

#IDNYC #NYC

👉🏿 纽约市民卡(IDNYC),是2015年1月1日前任市长白思豪推出的一个项目,方便所有纽约居民(包括目前没有合法身份的)获取合法的身份证(纽约以外没什么用

https://www.nyc.gov/idnyc [申请表]

申请要求:身份证明 + 地址证明

• 在线填表预约,现场办理
• 要求 14 岁以上
• 其中一份证明要有照片
• 其中一份证明要有出生日期
• 支持外国护照、驾照,支持银行账单
• 除非明确提及,否则不接受过期文件

有什么用:官网PDF

• 部分银行信用社[列表]支持IDNYC开户

👉🏿 @DocOfCard / 其他合集
85.60×53.98卡粉订阅/提醒
号码托管/虚拟号/短信转发方案 #号码托管 #短信转发 电话短信app托管: ❶ 无忧行(官方):仅移动号码 ❷ 华侨通(合作):仅移动号码 ❸ 中国移动WIFI通话助手:仅浙江移动号码 ❹ 中国移动辽宁:仅辽宁移动号码 ❺ 多卡宝(已停产):适用几乎所有国内外卡 ❻ 易博通:内地号、香港号微信托管 ➐ CMLink:仅内地、香港移动号码 ➑ CUniqHK:仅内地联通号码 ➒ CTExcel:仅内地电信号码 官方短信转发: ❶电信:仅部分省市(山西、安徽、厦门等) ❷移动:仅部分省市(上海、北京等)…
多卡宝APP通知即将开始收费,未付费用户将停止服务

#多卡宝

🆕8/1更新:多卡宝修改收费方案,有限保留免费用户接听电话和收发短信功能

👉🏿 多卡宝(Simbox/GlocalMe) 是个手机卡托管设备,它可以装入4张SIM卡,同时待机其中两个。通过 多卡宝app 可以实现远程接打电话、收发短信

https://cn.ucloudlink.com/html/devices-simbox/

• 最开始多卡宝是神器,宣称联通官方合作,不过后来多卡宝出现了电话声音延迟很大、不清楚等问题,短信功能勉强还能用

• 再后来断卡行动多卡宝被下架,还有传言使用多卡宝被警告等

• 多卡宝app上一次更新已经是一年前,最近一次则是4天前,为了更新收费功能?

• 2022年7月1日,多卡宝将开始收取服务费,未付费用户仅可以接听电话和收发信息

9月30日后,未付费用户将停止所有服务

点评:收费维持服务器开支能理解,但据群友[DP][DP]收费 59 元/月/100200分钟

👀相关:号码托管短信转发方案

👉🏿 @DocOfCard / 手机卡合集
Back to Top