iOS系统内早已标注了快充功率?充电头网实测iPhone 13快充头选择

#iPhone #充电器

iOS系统内标注支持的充电器类型:(设置——通用——法律与监管内)

5V1A、5.2V2.4A、9V3A、14.5V2A

充电头网建议:

iPhone 13追求轻便的用户,可以选择带有9V2.22A电压档的20W PD充电器,可以为iPhone 13提供30分钟充入50%电量

iPhone 13 Pro Max用户,可以选择带有9V3A电压档的30W PD充电器,并在边充边玩的过程中提供更佳的充电效果

👀相关:20W快充市场大盘点,37家品牌50款产品逐一看
👀相关:30W快充市场大盘点,23家品牌40款PD充电器逐一看

本文来源:https://www.chongdiantou.com/wp/archives/101160.html
PayPal灰度测试新版超级APP

#PayPal

🆕10/15更新:APP和网站正式启用新版

👉🏿 PayPal 9月21日[宣布]新版一体化超级APP,新版将大幅修改APP页面,并加入新功能和服务。Bill pay、应用内购物、消费返现、管理礼品卡、向朋友家人和企业汇款和收款、二维码收付款、银行账户和卡管理、Buy Now Pay Later、Crypto、慈善捐款等

• 新的个性化仪表盘,方便查看PayPal balance、PayPal Credit余额,快速收款付款、好友转账和付款提醒

• PayPal Savings,由Synchrony Bank合作提供的高收益储蓄帐户,年收益率0.40%,没有最低余额要求和月费,可以在PayPal balance和PayPal Savings之间轻松转账,计划在未来几个月内开始向美国客户推出

• 新的in-app shopping,提供独家优惠和Rewards返现

• 增强的Bill pay支付和管理功能,可在APP内添加、跟踪、查看和支付utilities, TV & internet, insurance, credit cards, phone 等数千家公司账单。支持付款提醒、自动付款,并使用与PayPal帐户关联的任何符合条件的资金来源付款

• 更加直观漂亮的绑定卡查看和管理功能,类似Apple Wallet

点评:越来越像支付宝了,半死不活的[PayPal Key]都不配被提及

👉🏿 @DocOfCard / 银行账户卡合集
广电在深圳启动5G内部友好用户192号段放号测试

#广电 #10099

🆕4/14/23更新: 双百套餐
🆕1/13/23更新: 6元/4GB保号套餐
🆕9/27/22更新: 预计正式商用
🆕9/21/22更新: 友好用户偷渡开户链接
🆕7/20/22更新: 友好用户预约查询
🆕6/27/22更新: 套餐上线,试商用
🆕6/6/22更新: 友好用户预约
🆕6/3/22更新: 删档测试

👉🏿 9月23日, 广电于十七届深圳文博会展启动广电5G内部友好用户192号段放号测试

• 测试期间,将全面检验网络、业务、系统、客服等各方面运转和联动情况,并全面完成与其他运营商的互联互通工作
• 将根据测试情况适时启动5G正式放号商用

▎记录一些链接:

• 开启热点需要 设置APN:cbnet
• 发短信到10099,关闭视频彩铃TDCL,
关闭音频彩铃TDYP,关闭通信助理TDZL,关闭192邮箱TDYX,关闭囯际语音TDGJYY,开通国际业务DGGJYY

✔️携转广电: https://uid.is/192port

• 目前仅开放部分城市移动号码转入
• 目前携转号码无法接收行业短信,比如106短信等,其他正常 [DP]

✔️改双百套餐:#小程序://广电营业厅/iWCraBIUMfaD26o

• 微信小程序链接,需复制到微信内打开

✔️在线销户: https://uid.is/192close

• 需10099申请退网后操作,否则操作失败

👉🏿 @DocOfCard / 漫游卡合集
85.60×53.98卡粉订阅/提醒
Visible iPhone 12 Pro 最低$500到手 #iPhone #Visible #活动 🆕11/6更新:Extrabux现在只有8%返现了[DP] ❶ 注册返现网 Extrabux,新用户$5返现+ Visible链接15%返现 ❷ 在Extrabux网站搜索 Visible,通过Visible购物返现链接进入Visible网站购买 ❸ 购买iPhone 12 Pro(可配合信用卡折扣),需要转入一个现有号码,可以转入GV或者通过eBay买一个号码转入 ❹ Visible月费$…
Visible iPhone 13 返现$200送HomePod Mini

#Visible #iPhone #活动

👉🏿 13活动终于来了,力度一般,第三方的返现比例也没有以前多了,不过对于不想捆绑合约的用户还是可以的

准备工作:

关闭浏览器的 广告屏蔽插件比如adblock 
(如果有)清空Visible购物车
准备一个用来转号的号码,注意号码不要在Visible转号激活前过期
(最好)美区PayPal

开始购买:

⓵ 通过[$30邀请链接]注册Rakuten,并下载安装Rakuten的[Chrome插件]

在Rakuten网站搜索Visible,通过 $15返现链接 进入Visible购买

⚠️观察浏览器插件图标状态,判断返现有没有中断

⚠️ 整个购物过程必须在当前通过返现链接打开的页面中完成

⓷ 使用优惠码 3qlJQg 首月月租降低到$5

⓸ 通过PayPal付款成功率更高(不支持AmEx)

⚠️注意:

Visible手机现在[有锁了],用满套餐61天自动解锁[DP][DP2]
• Visible支持eSIM[DP]无国际漫游
• Visible支持漫游WiFi Calling[DP][DP](可拨打接听电话,发送不出短信)[reddit]

• Visible 无合约,可以漫游激活 [DP][DP]
• 拿到返现需要[卡放手机里]使用 12周付清3个月月租一周后即可拿到返现卡 [DP]
• HomePod Mini只需激活后即可客服兑换
• 转入的号码要在[这个列表]里
手机开机激活要用Visible的卡

🌰个例子:

iPhone 13 Pro 256G:$1080 + 税 [DP]

- $15 Rakuten Cash Back
- $30 Rakuten新用户奖励
- $200 Prepaid Mastercard(可充值Revolut)
(- $25 BofA/Chase target返现)
- $80 HomePod Mini (原价$99)
+ $55 Visible 月租(首月$5,Party Pay加入Reddit_Upvote组第二、三月$25)

= $810 + 税 (苹果官网原价$1099)

iPhone 13 128G$816 优惠后 $546

👉🏿 @DocOfCard
85.60×53.98卡粉订阅/提醒
JPMorgan下周将在英国推出数字银行 #JPMorgan #Chase #消息 🆕9/22更新:Chase UK发放iOS测试版APP下载邀请码,预约登记过的用户可以注册开户了 👉🏿 [CNBC]JPMorgan 向 CNBC 证实,将于下周在英国开设其第一家海外零售银行,一家旨在颠覆银行业市场的纯数字银行 Android iOS(UK) https://www.chase.co.uk/gb/en/ • JPMorgan Chase 最初将只提供带有 rewards 奖励计划的…
英国数字银行Chase介绍

#JPMorgan #Chase #数字银行

成功(英国驾照护照, DP, DP2)
成功(中国护照+信用记录, DP, DP2)
失败(信用记录, DP, DP2)

👉🏿 Chase UK是JPMorgan Chase开设的第一家海外零售银行,这是一家数字银行

Android iOS(UK)

https://www.chase.co.uk/gb/en/

• 9月22日开业,目前仅邀请注册测试阶段,官网加入waiting list等邮件发放注册码
• 通过邮件邀请码注册即可开户

• 开户要求:(不建议新手送人头)
• be 18+
• be a resident of the UK only
• have a UK mobile number
• be a tax resident of the UK
• 支持非英国护照,Soft pull TU[DP]
建议一年以上信用记录再试
• 审批过程可能会电话回访询问地址职业以及是不是UK Resident [DP]
• 通过后也可能电话回访验证居住信息[DP]
🆕2/14/13更新:Chase邮件通知,将开启上报信用,首先是TU

• 无FTF[DP],取现限额£500/天,$700/月
• 开户成功即可使用APP和虚拟卡
• 支持Apple Pay(和Chase US debit冲突)、Google Pay
• 入金仅支持sort code
• 不支持Direct Debits,没有BIC[DP],不支持国际汇款
• Debit卡首年消费1%返现
• 实体卡[]BIN:516767 [DP]

• 有APP内在线客服
FAQ

👀相关:英国🇬🇧信用分和信用报告查询

👉🏿 @DocOfCard / 🇬🇧账户卡合集
银联手机闪付充值上海交通卡满20元随机立减2-5元

#云闪付 #ApplePay #活动

时间:9月17日- 10月8日,08:00至22:00

docofcard.com/go/jkSttW

• 每天1次,活动期间累计2次

👉🏿 @DocOfCard
85.60×53.98卡粉订阅/提醒
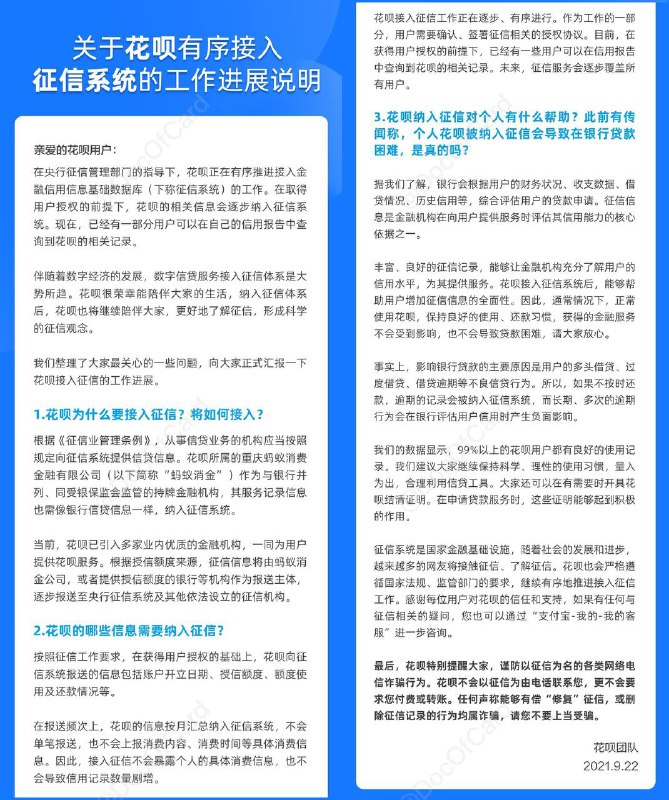
央行确认“花呗”将于近期恢复上报征信 #央行 #征信 #花呗 #白条 #消息 👉🏿 [来源]央行有关部门负责人表示,办理“花呗”业务的小额贷款公司于2015年4月接入征信系统,后因放贷主体发生变更暂停报送信贷业务信息,拟于近期恢复报送 • “京东白条”于2019年5月接入征信系统,信息报送情况良好 • “花呗”和“京东白条”信贷业务信息分别由阿里集团、京东集团旗下小额贷款公司向金融信用信息基础数据库(即征信系统)报送 👀相关:关于花呗上征信的传闻 👀相关:花呗公告接入征信最新进展 👀相关:花呗分拆为…
花呗微博公告接入央行征信系统的最新进展

#花呗 #消息

👉🏿 [公告]称,目前,在获得用户授权的基础上,部分用户已经能够在自己的征信报告中查询到花呗记录,未来征信服务将逐步覆盖全部用户

• 根据用户获得的具体授信额度来源,用户的征信信息会由重庆蚂蚁消费金融有限公司,或是提供授信额度的银行等机构作为报送主体,纳入征信系统

• 当前花呗向报送的相关记录包括账户开立日期授信额度额度使用还款情况

• 在报送频次上,花呗的信息按月汇总纳入征信系统,不会单笔报送,也不会上报具体的消费内容、消费时间等具体信息

• 花呗表示,在通常情况下,正常使用花呗,保持良好的使用、还款习惯,获得的金额服务不会受到影响,不会导致贷款困难

点评:上报类型总归是 “小额贷款”,能上信用卡的就弃了花呗吧

👀相关:关于花呗上征信的传闻
👀相关:央行确认花呗将恢复上报征信
👀相关:花呗分拆为 “花呗” 和 “信用购

👉🏿 @DocOfCard
工行VISA双标卡领微信15元立减金

#工行 #VISA #活动

时间:截止10月31日

要求:工行Visa双标卡持卡人登录e生活小程序即可领取15元微信通用立减金!(每张5元共3张,每张满20元可用) 每人一次,名额有限,先到先得

细则:仅限427010、427018、427019、427020、427029、427030、427039、438126、458441、489734、489735开头的卡,同一微信账户、同一身份证号、同一手机号码、同一终端、同一银行账户,满足以上任一条件均为同一客户

VISA双标卡列表

👀相关:VISA一元购
👀相关:建行VISA一元购
👀相关:中行VISA一元购(缤纷生活-冬奥)

👉🏿 @DocOfCard
#世纪大互通 #支付宝 #微信

• 4月10日,市场监管总局对阿里巴巴集团“二选一”行为处以其2019年中国境内销售额4%的 [罚款] ,计182.28亿元

• 7月24日,市场监管总局对腾讯控股作出责令解除网络音乐独家版权等 [处罚]

• 8月17日,市场监管总局 [公布] 《禁止网络不正当竞争行为规定(征求意见稿)》,将“刷单”、屏蔽广告、“二选一”、数据抓取、大数据杀熟、流量劫持、妨碍干扰、恶意不兼容等纳入《反不正当竞争法》规制范围

• 9月13日,工信部启动互联网行业专项整治行动,重点整治包括恶意屏蔽网址链接和干扰其他企业产品或服务运行等问题

• 9月27日,浙江省市场监督管理局对公牛集团实施垄断协议行为,处以 2020 年度中国境内销售额 3%的罚款,计 2.9481 亿元

• 10月8日,市场监管总局依据《反垄断法》对美团外卖平台滥用市场支配地位的“二选一”行为,责令停止违法行为,全额退还独家合作保证金12.89亿元,并处以其2020年中国境内销售额1147.48亿元3%的 [罚款] ,计34.42亿元

🆕更新进度:

• 云闪付: 支持扫微信支付宝二维码付款
• 淘宝:灰度测试🆕9/27: 正式支持云闪付 🆕9/12/24: 支持微信支付
• 微信: 解除淘宝外链屏蔽
• 淘菜菜: 新增微信好友代付
• 微信小程序:🆕9/22:灰度支持云闪付(微信读书、腾讯视频、猫眼、京东、步步高、瑞幸等)
• 阿里系:🆕9/27:饿了么、优酷、大麦、考拉海购、书旗、淘特、闲鱼、盒马支持微信支付
• 抖音:🆕10/26:支持淘宝、京东、拼多多链接
• 微信:🆕11/8:支持云闪付

👉🏿 @DocOfCard / 银行账户卡合集
JPMorgan下周将在英国推出数字银行

#JPMorgan #Chase #消息

🆕9/22更新:Chase UK发放iOS测试版APP下载邀请码,预约登记过的用户可以注册开户了

👉🏿 [CNBC]JPMorgan 向 CNBC 证实,将于下周在英国开设其第一家海外零售银行,一家旨在颠覆银行业市场的纯数字银行

Android iOS(UK)

https://www.chase.co.uk/gb/en/

• JPMorgan Chase 最初将只提供带有 rewards 奖励计划的 current accounts, 还计划进一步推出 personal loans 个人贷款, investments 投资, 和 mortgages 抵押贷款

• 此举将直接与英国老牌银行 HSBC, Barclays, Lloyds 和 NatWest 以及 Monzo, Starling, Revolut 等数据银行展开竞争

• 这是 JPMorgan 消费银行品牌在其 222 年历史中的首次国际扩张

• Goldman Sachs 高盛 2018 年在英国推出了数字银行 Marcus

👉🏿 @DocOfCard / 🇬🇧账户卡合集
实测微信/WeChat已解除淘宝等外链屏蔽

#微信 #淘宝 #Weixin #WeChat

• 目前仅在一对一聊天中解除屏蔽
• 且每次访问都要多点一下
微信外链管理规范

👀相关:世纪大互通

👉🏿 @DocOfCard
85.60×53.98卡粉订阅/提醒
实现漫游状态下的WiFi Calling over Cellular Data #WiFiCalling #VoWiFi 👉🏿 经群友测试后证实猜测: • 双卡iPhone ,只需把支持WiFi Calling over Cellular Data功能的卡漫游到不支持的网络上(比如中国电信],然后会无服务,继续等下去,就可以实现漫游状态下的WiFi Calling over Cellular Data 实测可实现: • T-Mobile:[DP] • Verizon:[DP] • Cricket:[DP]…
T-Mobile(含MVNO)在中国大陆的漫游WiFi Calling炸了(现已恢复)

#TMobile #WiFiCalling #VoWiFi

🆕9/21更新:群友[DP][DP]T-Mobile VoWiFi现在恢复正常,可直连使用,之前被墙的IP已经解除屏蔽

🆕9/14更新:群友测试,使用漫游数据或路由翻墙后,可以正常WiFi Calling。原因是 T-Mobile VoWiFi服务器
epdg.epc.mnc240.mcc310.pub.3gppnetwork.org (Ultra),
epdg.epc.mnc260.mcc310.pub.3gppnetwork.orgss.epdg.epc.mnc260.mcc310.pub.3gppnetwork.org 的部分IP被墙了[DP]

解决办法:(手机本机翻墙没用)

• 一,在网关上过墙,且线路需要支持UDP
• 二,使用另一张漫游卡的流量
• 三,host/DNS解析到未墙IP
• 四,修改手机WiFi DNS为墙外且能连接的

👉🏿 今日有多位群友[DP][DP2][DP3][DP4][DP5]反馈T-Mobile(含MVNO)在中国大陆的漫游WiFi Calling炸了,你的还好用吗

• WiFi Calling(即VoWiFI)允许您使用WiFi、3G/4G/LTE等数据网络进行通话和短信,而不使用传统的电话网络信号

• WiFi Calling可以解决手机信号弱、国际漫游贵,甚至可以在飞行中连接WiFi使用

• 在手机和运营商都支持的情况下,双卡手机的卡1/卡2还可以在没有WiFi覆盖的时候,使用另外一张卡的流量进行通话和短信,即 WiFi Calling over Cellular Data

• 我介绍过多款支持在中国大陆漫游WiFi Calling的手机卡,比如:2DegreesAISCricket(A)、H2O(A)、MetrobyT-Mobile(T)、Mint(T)、O2Tello(T)、Ting(T)、T-MobileUltra(T)、US Mobile(T)、Visible(V)、Wing(AV)等等

🔗相关:T-Mobile VoWiFi 炸了 (2022)
🔗相关:WiFi Calling over Cellular Data

✔️@DocOfCard / 漫游卡合集
Back to Top