85.60×53.98卡粉订阅/提醒
央行确认“花呗”将于近期恢复上报征信 #央行 #征信 #花呗 #白条 #消息 👉🏿 [来源]央行有关部门负责人表示,办理“花呗”业务的小额贷款公司于2015年4月接入征信系统,后因放贷主体发生变更暂停报送信贷业务信息,拟于近期恢复报送 • “京东白条”于2019年5月接入征信系统,信息报送情况良好 • “花呗”和“京东白条”信贷业务信息分别由阿里集团、京东集团旗下小额贷款公司向金融信用信息基础数据库(即征信系统)报送 👀相关:关于花呗上征信的传闻 👀相关:花呗公告接入征信最新进展 👀相关:花呗分拆为…
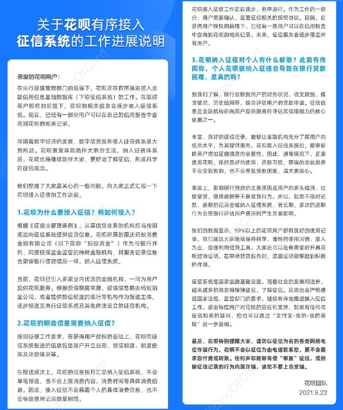
花呗微博公告接入央行征信系统的最新进展

#花呗 #消息

👉🏿 [公告]称,目前,在获得用户授权的基础上,部分用户已经能够在自己的征信报告中查询到花呗记录,未来征信服务将逐步覆盖全部用户

• 根据用户获得的具体授信额度来源,用户的征信信息会由重庆蚂蚁消费金融有限公司,或是提供授信额度的银行等机构作为报送主体,纳入征信系统

• 当前花呗向报送的相关记录包括账户开立日期授信额度额度使用还款情况

• 在报送频次上,花呗的信息按月汇总纳入征信系统,不会单笔报送,也不会上报具体的消费内容、消费时间等具体信息

• 花呗表示,在通常情况下,正常使用花呗,保持良好的使用、还款习惯,获得的金额服务不会受到影响,不会导致贷款困难

点评:上报类型总归是 “小额贷款”,能上信用卡的就弃了花呗吧

👀相关:关于花呗上征信的传闻
👀相关:央行确认花呗将恢复上报征信
👀相关:花呗分拆为 “花呗” 和 “信用购

👉🏿 @DocOfCard
工行VISA双标卡领微信15元立减金

#工行 #VISA #活动

时间:截止10月31日

要求:工行Visa双标卡持卡人登录e生活小程序即可领取15元微信通用立减金!(每张5元共3张,每张满20元可用) 每人一次,名额有限,先到先得

细则:仅限427010、427018、427019、427020、427029、427030、427039、438126、458441、489734、489735开头的卡,同一微信账户、同一身份证号、同一手机号码、同一终端、同一银行账户,满足以上任一条件均为同一客户

VISA双标卡列表

👀相关:VISA一元购
👀相关:建行VISA一元购
👀相关:中行VISA一元购(缤纷生活-冬奥)

👉🏿 @DocOfCard
#世纪大互通 #支付宝 #微信

• 4月10日,市场监管总局对阿里巴巴集团“二选一”行为处以其2019年中国境内销售额4%的 [罚款] ,计182.28亿元

• 7月24日,市场监管总局对腾讯控股作出责令解除网络音乐独家版权等 [处罚]

• 8月17日,市场监管总局 [公布] 《禁止网络不正当竞争行为规定(征求意见稿)》,将“刷单”、屏蔽广告、“二选一”、数据抓取、大数据杀熟、流量劫持、妨碍干扰、恶意不兼容等纳入《反不正当竞争法》规制范围

• 9月13日,工信部启动互联网行业专项整治行动,重点整治包括恶意屏蔽网址链接和干扰其他企业产品或服务运行等问题

• 9月27日,浙江省市场监督管理局对公牛集团实施垄断协议行为,处以 2020 年度中国境内销售额 3%的罚款,计 2.9481 亿元

• 10月8日,市场监管总局依据《反垄断法》对美团外卖平台滥用市场支配地位的“二选一”行为,责令停止违法行为,全额退还独家合作保证金12.89亿元,并处以其2020年中国境内销售额1147.48亿元3%的 [罚款] ,计34.42亿元

🆕更新进度:

• 云闪付: 支持扫微信支付宝二维码付款
• 淘宝:灰度测试🆕9/27: 正式支持云闪付 🆕9/12/24: 支持微信支付
• 微信: 解除淘宝外链屏蔽
• 淘菜菜: 新增微信好友代付
• 微信小程序:🆕9/22:灰度支持云闪付(微信读书、腾讯视频、猫眼、京东、步步高、瑞幸等)
• 阿里系:🆕9/27:饿了么、优酷、大麦、考拉海购、书旗、淘特、闲鱼、盒马支持微信支付
• 抖音:🆕10/26:支持淘宝、京东、拼多多链接
• 微信:🆕11/8:支持云闪付

👉🏿 @DocOfCard / 银行账户卡合集
JPMorgan下周将在英国推出数字银行

#JPMorgan #Chase #消息

🆕9/22更新:Chase UK发放iOS测试版APP下载邀请码,预约登记过的用户可以注册开户了

👉🏿 [CNBC]JPMorgan 向 CNBC 证实,将于下周在英国开设其第一家海外零售银行,一家旨在颠覆银行业市场的纯数字银行

Android iOS(UK)

https://www.chase.co.uk/gb/en/

• JPMorgan Chase 最初将只提供带有 rewards 奖励计划的 current accounts, 还计划进一步推出 personal loans 个人贷款, investments 投资, 和 mortgages 抵押贷款

• 此举将直接与英国老牌银行 HSBC, Barclays, Lloyds 和 NatWest 以及 Monzo, Starling, Revolut 等数据银行展开竞争

• 这是 JPMorgan 消费银行品牌在其 222 年历史中的首次国际扩张

• Goldman Sachs 高盛 2018 年在英国推出了数字银行 Marcus

👉🏿 @DocOfCard / 🇬🇧账户卡合集
实测微信/WeChat已解除淘宝等外链屏蔽

#微信 #淘宝 #Weixin #WeChat

• 目前仅在一对一聊天中解除屏蔽
• 且每次访问都要多点一下
微信外链管理规范

👀相关:世纪大互通

👉🏿 @DocOfCard
85.60×53.98卡粉订阅/提醒
实现漫游状态下的WiFi Calling over Cellular Data #WiFiCalling #VoWiFi 👉🏿 经群友测试后证实猜测: • 双卡iPhone ,只需把支持WiFi Calling over Cellular Data功能的卡漫游到不支持的网络上(比如中国电信],然后会无服务,继续等下去,就可以实现漫游状态下的WiFi Calling over Cellular Data 实测可实现: • T-Mobile:[DP] • Verizon:[DP] • Cricket:[DP]…
T-Mobile(含MVNO)在中国大陆的漫游WiFi Calling炸了(现已恢复)

#TMobile #WiFiCalling #VoWiFi

🆕9/21更新:群友[DP][DP]T-Mobile VoWiFi现在恢复正常,可直连使用,之前被墙的IP已经解除屏蔽

🆕9/14更新:群友测试,使用漫游数据或路由翻墙后,可以正常WiFi Calling。原因是 T-Mobile VoWiFi服务器
epdg.epc.mnc240.mcc310.pub.3gppnetwork.org (Ultra),
epdg.epc.mnc260.mcc310.pub.3gppnetwork.orgss.epdg.epc.mnc260.mcc310.pub.3gppnetwork.org 的部分IP被墙了[DP]

解决办法:(手机本机翻墙没用)

• 一,在网关上过墙,且线路需要支持UDP
• 二,使用另一张漫游卡的流量
• 三,host/DNS解析到未墙IP
• 四,修改手机WiFi DNS为墙外且能连接的

👉🏿 今日有多位群友[DP][DP2][DP3][DP4][DP5]反馈T-Mobile(含MVNO)在中国大陆的漫游WiFi Calling炸了,你的还好用吗

• WiFi Calling(即VoWiFI)允许您使用WiFi、3G/4G/LTE等数据网络进行通话和短信,而不使用传统的电话网络信号

• WiFi Calling可以解决手机信号弱、国际漫游贵,甚至可以在飞行中连接WiFi使用

• 在手机和运营商都支持的情况下,双卡手机的卡1/卡2还可以在没有WiFi覆盖的时候,使用另外一张卡的流量进行通话和短信,即 WiFi Calling over Cellular Data

• 我介绍过多款支持在中国大陆漫游WiFi Calling的手机卡,比如:2DegreesAISCricket(A)、H2O(A)、MetrobyT-Mobile(T)、Mint(T)、O2Tello(T)、Ting(T)、T-MobileUltra(T)、US Mobile(T)、Visible(V)、Wing(AV)等等

🔗相关:T-Mobile VoWiFi 炸了 (2022)
🔗相关:WiFi Calling over Cellular Data

✔️@DocOfCard / 漫游卡合集
85.60×53.98卡粉订阅/提醒
工信部一证通查 - 看看你名下有几张手机卡 #工具 #号码 #SIIM 🆕9/14更新:一证通查已正式上线 👉🏿 群友[DP]工信部信通院查询名下各运营商手机卡数量 https://getsimnum.caict.ac.cn 密码:3618 • 还有个支付宝小程序不过还没上线 • 支付宝:搜索 一证通查 • 微信:搜索 工信微报、工信部反诈专班 👀相关:一证查号、一键查卡、一键解绑 👉🏿 @DocOfCard
全国电话卡一证通查 - 看看你有几张

#一证通查 #工信部

🆕10/15更新:上线一个月,查询量1100多万次,销卡400多万张

🆕9/23更新:工信部要求优化完善用户投诉处理工作机制及流程,做好号卡明细查询、异地号卡销户等工作,并在企业官网、营业网点等各类渠道明示办理流程[详图],不得人为设立业务办理门槛;要进一步畅通客服电话,及时高效受理用户投诉

🆕9/14更新:工信部信通院 全国电话卡一证通查 已正式上线

https://getsimnum.caict.ac.cn

• 支付宝:搜索 一证通查(点击可直达)

• 微信:搜索 工信微报工信部反诈专班

👀相关:
一证通查2.0一键查卡

👉🏿 @DocOfCard / 漫游卡合集
Point Debit - 消费返现的debit卡

#PointDebit

成功(ITIN, DP, DP2, DP3, DP4, DP5)
失败(DP)

🆕7/25:寄了

🆕6/8/22:暂停收取月费

🆕12/11:切换VISA,新卡面,免首年

🆕10/27更新:换银行Column N.A. (VISA)

🆕9/13更新:年费$99,客服确认网页bug,可邮件联系退年费[DP]

👉🏿 Point不是银行

https://www.point.app/terms [iOS]

• 需要SSN/ITIN后4位 (如果网页申请没有秒过,可登录APP输入完整SSN/ITIN继续)
• 无HP,无FTF
• 年费$99,网页申请输入邀请码 SFENG6,可参加首刷送10000点,价值$100可抵年费[如图]
免首年年费,次年$49 [如图]*是BUG

• 2周内完成首次消费送10000点[如图]

👉🏿 持卡福利[如图]:(100点价值$1)

订阅服务5x返点:Netflix, Hulu, HBO Max, YouTube Premium, Spotify, Pandora, Feather, Headspace
外卖/拼车3x返点:DoorDash, Uber Eats, Postmates, Caviar, GrubHub, Seamless, Instacart, Good Eggs, Uber, Lyft, Lime
其它任意消费1x返点

• 每月前两次ATM免手续费,一共最多$8
• 提供手机损坏盗刷保险,购物保险,租车保险,旅行保险
• 偶尔会放出一些限时福利比如Best Buy 5x, Costco 5x, Amazon 5x等

入金支持ACH、Direct Deposit、Venmo、Cash App、Apple Cash
🆕不再支持debit入金
• 提供虚拟卡,开户完成即可看到卡号
• 提供实体卡
• 支持ACH pull,返现提现
• 支持Apple Pay, Google Pay
• 每月两次全球ATM手续费返还,最高$8

⚠️实测:533228(BOC)、520593(ppk)、Credit卡无法充值

⚠️注意:不要尝试多种方式充值失败,会封号[DP]

👉🏿 @DocOfCard / 🇺🇸账户卡合集
85.60×53.98卡粉订阅/提醒
#12status #Delta #SkyMiles 👉🏿 12status送的Delta里程已经全部到账,共 4111 Delta Skymiles
#12Status #Delta #SkyMiles

🆕12Status邮件提醒,2021活动开始了,只需登记即可躺着领SkyMiles

「 One mile for every yard the Seahawks throw on the field at both home and away games during the 2021 NFL Season will be awarded in your Delta SkyMiles® account. 」

「在2021 NFL赛季所有主客场比赛中,海鹰队传球一个yard,Delta送你1 SkyMiles

https://www.12status.com

• 需要有Delta账号
• 需要在10月29日前登记加入
• 12Status仅向18+的WA居民开放,所以老规矩:你的Primary address、Zip code需要 “搬家到” WA,年龄也要达到

• 2016 赛季活动推出 4422 SkyMiles
• 2017 领到 3979 SkyMiles
• 2018 领到 3448+233 SkyMiles
• 2019 领到 4110+602 SkyMiles

👉🏿 @DocOfCard
#一件小事

你大概是第一个辩解的这么清新脱俗的
既已删号
就给你截图留念吧
不知道这条你会爬走吗?
AlipayHK、支付宝(澳门)跨境汇款到支付宝

#支付宝 #AlipayHK #AlipayMO #消息

👉🏿 [大公文匯]AlipayHK联合AlipayMO宣布,7日起可汇款至内地Alipay账户绑定的银行(1类)账户,且享受实时到账、零手续费和优惠汇率

AlipayHK:[DP]

• 认证用户每日最多可汇出港币7999元
• 中级认证用户每年最多可汇港币10万元
• 高级认证用户每年最多可汇港币30万元

AlipayMO:

• 中级认证每日最多可汇出澳门币1万元
• 高级认证每日最多可汇出澳门币3万元

Alipay:

• 收款方每月最多可收5笔,单笔限额5万人民币,年累计不超过50万人民币

👀相关:WeChat Pay HK跨境汇款到微信

👀相关:无853号码开通支付宝(澳门)
👀相关:852号码开通WeChat Pay HK

👉🏿 @DocOfCard / 银行账户卡合集
#Apple

September 14, 2021 at 10:00 a.m. PDT.

Add to calendar
Equifax US免费美国信用分和报告在线查询

#Equifax #信用分

🆕5/5/25更新: 时隔多年,Equifax US app 重新上线 App Store

👉🏿 Equifax US官网提供免费的VS3分数和报告查询,还有收费版支持3家分数和报告

https://www.equifax.com/personal/

• 支持SSN/ITIN
注册可能需要电话人工身份验证
• 信用记录足够可以电话验证秒过,或可能发短信链接给你要求上传/传真证件 [DP]
打电话前准备好自己的个人信息,包括所有信用卡开卡时间、贷款时间、搬家(换地址)时间等

ITIN无法购买收费版🆕9/21/23更新:现在可以付费买3家报告了

👀相关: 美国🇺🇸信用分和信用报告查询

✔️@DocOfCard / 🇺🇸账户卡合集
Back to Top