群 @DocOfCard_chat | 频道 @DocOfCard
🆕4/5更新:中行上海可以在线申请VISA冬奥借记卡(蓝卡)了[DP]
✅
✅ https://cloud.bankofchina.com/sh/html/h5/card/indexreal.html?index=1&apply=direct&applyCode=2020032038406144
• BIN:400515
• 年费:首年免,
• 仅限邮寄上海地址
👉🏿 @DocOfCard / 外币借记卡汇总
#H2O #eSIM
✅ h2owireless.com/plan/minute
•
• 不能直接漫游(*H2O Wireless service is for personal use in the U.S. only.)
• 实测支持漫游WiFi Calling [DP]
• 实测支持漫游WiFi Calling on Cellular Data (*测试时,主卡用的Fi漫游流量)[DP]
• Paygo保号3个月租金最低$10
• 绑定卡AutoPay后优惠10%
• 余额不足30天后将取消账户和号码
• WiFi Calling接打电话/收发短信:$0.05
🆕5/23更新:VoWiFi只能短信,接打电话直接就挂了,要重启才能继续VoWiFi[DP],不知道是个案还是bug还是限制
• [PureTalk]和H2O同属TelRite应该也可以漫游WiFi Calling
👀相关:USMobile WiFi Calling
👀相关:Tello WiFi Calling
👉🏿 @DocOfCard / 漫游卡合集
网信办、工信部、公安部、市场监管总局四部门联合发布《常见类型移动互联网应用程序必要个人信息范围规定》,5月1日起施行
✅ http://www.cac.gov.cn/2021-03/22/c_1617990997054277.htm
《规定》明确了地图导航、网络约车、即时通信、网络购物等39类常见类型移动应用程序必要个人信息范围,要求其运营者不得因用户不同意提供非必要个人信息,而拒绝用户使用App基本功能服务
#云闪付 #无界卡 #活动
活动时间:截止6月30日
活动内容:报名后,每个季度完成至少6天、每天至少1笔不少于20元的银联二维码支付(被扫)交易,将获得免费的互联网会员类权益的季度兑换资格 [DP]
✅ https://billcloud.unionpay.com/upwxs-rsmobile/signUp/wallet/gtownwj5/index?channel=7
• 每人每季度限享一次,共3万个名额
• 京东PLUS(季卡)、腾讯视频VIP(季卡)、知乎盐选(季卡)、Keep(季卡)四选一
• 更多银联无界卡权益看这里
👉🏿 @DocOfCard
#阿里小号 #重要
👉🏿 群友[DP]接到阿里通信10029客服电话,北京和浙江的移动阿里小号将于2021年5月1日零时下线,届时将无法使用,未到期客户将按时长进行退费处理
• 目前联通号码不影响[客服]
• 赶紧换绑!赶紧换绑!赶紧换绑!
👀相关:阿里小号不要绑定联通亲情号!
👀相关:腾讯推出微小号业务(仅联通)
👀相关:号码托管/虚拟号/短信转发方案
👉🏿 @DocOfCard
#eBay #SFBuy #活动
🆕5/1更新:5月后Sfbuy不转运[Ultra]了,不要再寄了
🆕4/30更新:美国流向部分产品需做AES申报的公告
• 根据美国出口管制要求,以下场景需要请您按要求进行AES申报。如果未按要求进行AES申报,会导致您的包裹无法从美国出境,届时海购丰运将无法为您提供转运服务
• 场景一:同一类产品,同一收件人,价值超过2500美金,所有流向目的地均需做AES申报
• 场景二:电子产品,ECCN号码不在EAR99条款之列,例如手机、电脑、硬盘、游戏卡、CPU 等有数据储存、加密、处理功能、通讯功能的物品等等,目的地为中国内地及中国香港均需做AES申报
活动时间:4月1日 - 5月15日
活动内容:在[eBay转运俱乐部]下单的中国内地用户 (注册地址选择中国内地)并使用海购丰运(SFBUY)转运,海淘单一商品(可多件)
• 重量>1KG的包裹首1KG免国际转运费
• 重量≤1KG 的包裹国际转运费只需1元
*赠送的运费券是可以合箱后共享使用的,所以就有更多骚操作可以用
• 优惠券将于包裹入库时发放,60天有效
• 仅限注册地在中国内地的eBay账号参与活动,每个eBayID每月最多1票
• 优惠券仅可抵用美国到中国内地线路使用
• [禁寄物品]
👉🏿 @DocOfCard
#足迹 #工具 #APP
👉🏿 足迹是一款通过GPS 数据帮助用户记录人生轨迹的APP
✅ apps.apple.com/app/id1225520399
• 支持导入相册GPS数据、GPX数据文件
• 支持导入和导出APP生成的CSV数据
• 支持百万级别GPS数据展示
• 支持按时间段查看轨迹
• 支持普通/省电/耗电/运动模式后台记录
• 支持国内国际地图,支持多种颜色配色
• 支持使用数据生成个性壁纸
• 支持iOS 14小组件
• 部分高级功能需订阅$1.49/年
• 隐私:无需登录,本地存储可备份iCloud
👉🏿 @DocOfCard
#微小号
• 2024年1月31日:正式停止全部服务
• 目前仅支持绑定联通号码开通
• 号码为“话机通讯”提供的171虚拟号 [DP]
• 月费10元,需身份证+人脸实名认证
• 可接打电话、收短信、发(10条)短信
• 不支持国际漫游、彩信、增值业务
• 不支持110等1、9、400、800、00号段
• 类似阿里小号,打电话发短信扣本机话费
👀相关:号码托管/虚拟号/短信转发
👉🏿 @DocOfCard / 漫游卡合集
#USMobile
⚠️本文已过期,更新内容:https://t.me/DocOfCard/2097
■ Build your own plan:
✅ https://www.usmobile.com/plans
• 最低:$1.5/50短信+$2/75分钟+[税费$3]
• 使用优惠码 CHATSIM 免费领实体卡
• 漫游激活必须通过转入号码的方式[DP]
• 需购语音包才能接打电话,都计费[DP]
• 不支持漫游,只能WiFi Calling
📶 白卡T-Mobile(GSM LTE)网络:
• 支持WiFi Calling[DP][reddit],需转入号码激活[DP],直接激活无法开启[DP]
📶 黑卡Verizon(Super LTE)网络:
• 支持漫游WiFi Calling[reddit][DP]
• 支持eSIM (Beta) [官网],eSIM可能无法漫游激活
• 支持5G UWB [官网]
👀相关:USMobile国际数据漫游eSIM
👀相关:H2O WiFi Calling
👀相关:Tello WiFi Calling
👉🏿 @DocOfCard / 漫游卡合集
#Google #消息
👉🏿 3月26日,Google今日[宣布]成立[Android Ready SE Alliance]技术联盟,用于SE安全芯片标准的研发和推广,以确保安卓系统原生支持内置安全芯片的设备,使得手机平板和同属 Android的 WearOS、Android Auto、Android TV 等智能设备可用于数字密钥(digital keys)、电子驾照(mobile driver’s license)、身份证(national ID)、电子护照(ePassports)、数字货币钱包(eMoney solutions wallets)等
■ Google同时推出了首个用于设备内置SE安全芯片的应用StrongBox,可实现:数字钥匙、驾驶证、身份证、电子护照、电子钱包、数字货币等功能
#中行
👉🏿 群友[DP][飞客论坛]有用户发现中行上线了三款带芯片的银联VISA双标卡
• 金卡链接 • 白金卡链接 • 无限卡
发行时间:截止2022冬奥残奥结束
有效期5年,结束后不续发,会有替代产品
• 白金卡BIN:409670[DP]
• 金卡BIN:438088
• 年费:免首年、12笔免次年
• 可报名5倍积分,一年最多36万分
• 实测可以绑定:[DP]
支付宝、微信、云闪付、WeChat Pay HK、AlipayHK、Apple Pay(需要从中行的手机银行里添加[DP])
👀相关:信报/账单/还款独立的银行
👉🏿 @DocOfCard / 银行账户卡合集
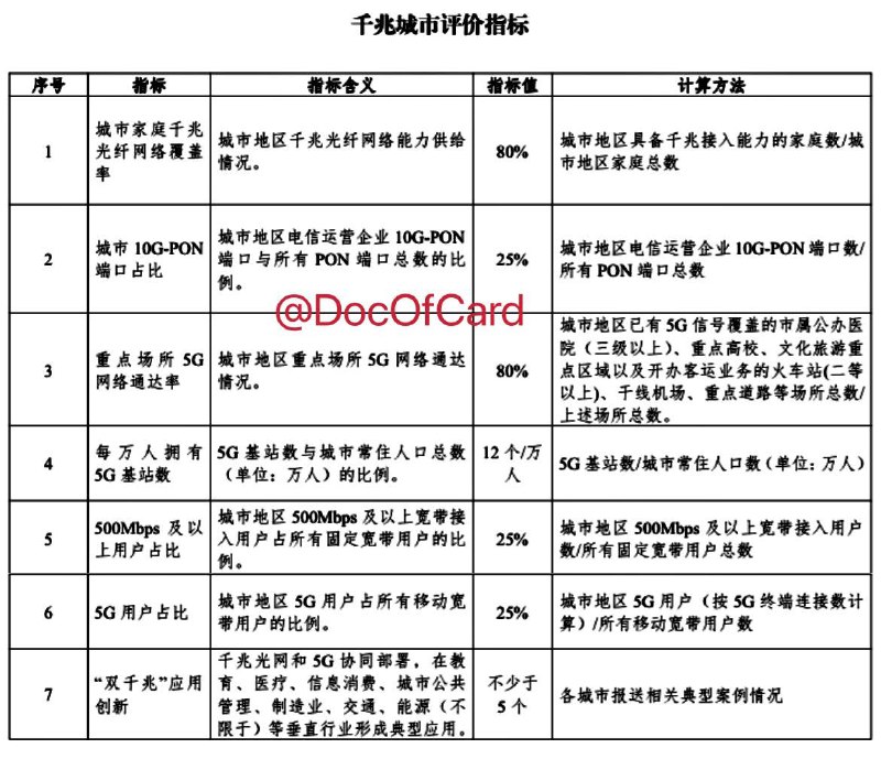
#5G #消息
• 通知原文 • 通知解读
■ 在城市及重点乡镇进行万兆10G-PON设备规模部署(2021年底 500 万个、2023年底1000万个)。按需开展支持千兆业务的家庭和企业网关(光猫)设备升级
■ 互联网网间带宽扩容10Tbps,网间访问性能与欧美发达国家趋同。提升互联网国际出入口带宽能力,改善国际互联网访问体验
■ 加快推动5G SA规模部署,适时开展基于5G毫米波的网络建设
■ 新增5G基站超过60万个, 基本实现:2021年底县级以上、部分重点乡镇覆盖;2023年底乡镇级以上、重点行政村覆盖。交通枢纽、大型体育场馆、景点等流量密集区域的实现深度覆盖
■ 首次明确“建设千兆城市”指标(如图),2021年底建成20个以上“千兆城市”;2023年底超过100个
🆕5/1更新:红包雨活动[续期到8月31日]
🆕3/25更新:红包雨活动[续期一个月][DP]
• 工行、建行连通卡目前不支持绑定云闪付
🆕3/25更新:连通蓝盒子[四大全新卡等级]
• 追梦 MEMBER:普卡?
• 心赏 SELECT:金卡?
• 至迈 MAX:白金卡? 广发鼎级臻石卡
• 巅峰 ICON:钻石卡?
👀相关:连通AE卡合集
👀相关:信报/账单/还款独立的银行
👉🏿 @DocOfCard / 银行账户卡合集
#动账提醒 #短信提醒
✅ docofcard.com/go/sZ582p
• Google Sheets任何人可编辑模式
• 空白格子表示不清楚有没有
👉🏿 @DocOfCard / 🇨🇳厉害卡合集
#SWIFT #央行 #消息
👉🏿 [澎湃新闻]3月23日,中国人民银行发布[消息]称,为进一步提升跨境金融网络与信息服务水平,保障SWIFT境内用户合法权益和业务连续性,环球银行金融电信协会(SWIFT)与 中国人民银行清算总中心、跨境银行间支付清算有限责任公司(CIPS)、央行数字货币研究所(DCI)和 中国支付清算协会(PCAC)在北京成立了金融网关信息服务有限公司
■ [金融网关]为中国境内和境外金融信息网络之间的一个关口,统一向中国境内SWIFT用户提供约定服务,主要包括两项内容:一是建立并运营金融报文服务的本地网络集中点,为用户提供与SWIFT主干网的稳定、韧性强和安全的连接; 二是在中国境内建立并运营本地数据仓库,用于对跨境交易报文进行数据存储以及事后监测和分析
点评:数字人民币跨境、人民币国际化、监管跨境金融风险、应对被迫脱离SWIFT威胁
👉🏿 解读:https://mp.weixin.qq.com/s/u5QojQVBEjhHRBsHj7EgNg
#Aqua
🆕1/11/2023更新:群友[DP]另一张 Advance 卡,无FTF
• 这是一张Credit Builder信用卡
• 建议一年信用历史通过ClearScore里的Aqua Pre-Approved申请
• 有英国驾照/税号也可以[直接冲][DP]
(有条件的建议使用私人地址建立信用)
• 申请需要护照,英国漫游ip(CMLink, 3)
• 可以绑定 Monzo, Monese 账户自动还款
• 上报Equifax、TransUnion信用
• APP可以查TransUnion信用分和详细报告
• 支持Apple Pay, Google Pay
• 2.95% 的FTF
✅ https://www.aquacard.co.uk
• 申请后一周内email提示申请结果。如果申请成功,再一周后email开户账号。如果地址有问题,则会要求提供地址证明[DP]
• PIN信和卡信分开寄送
• PIN只能在ATM修改[FAQ]
• Mastercard卡BIN:557098
• NewDay Ltd registered in England and Wales, authorised and regulated by the Financial Conduct Authority (FCA)
■ 更多Credit Builder Card:
• Capital One Classic Credit Card
• Barclaycard Forward Credit Card
👀相关:英国信用卡Bip Credit Card
👀相关:英国信用卡Post Office Classic Credit Card
👀相关:英国🇬🇧信用分和信用报告查询
👉🏿 @DocOfCard / 🇬🇧账户卡合集