群 @DocOfCard_chat | 频道 @DocOfCard
#Google #消息
👉🏿 3月26日,Google今日[宣布]成立[Android Ready SE Alliance]技术联盟,用于SE安全芯片标准的研发和推广,以确保安卓系统原生支持内置安全芯片的设备,使得手机平板和同属 Android的 WearOS、Android Auto、Android TV 等智能设备可用于数字密钥(digital keys)、电子驾照(mobile driver’s license)、身份证(national ID)、电子护照(ePassports)、数字货币钱包(eMoney solutions wallets)等
■ Google同时推出了首个用于设备内置SE安全芯片的应用StrongBox,可实现:数字钥匙、驾驶证、身份证、电子护照、电子钱包、数字货币等功能
#中行
👉🏿 群友[DP][飞客论坛]有用户发现中行上线了三款带芯片的银联VISA双标卡
• 金卡链接 • 白金卡链接 • 无限卡
发行时间:截止2022冬奥残奥结束
有效期5年,结束后不续发,会有替代产品
• 白金卡BIN:409670[DP]
• 金卡BIN:438088
• 年费:免首年、12笔免次年
• 可报名5倍积分,一年最多36万分
• 实测可以绑定:[DP]
支付宝、微信、云闪付、WeChat Pay HK、AlipayHK、Apple Pay(需要从中行的手机银行里添加[DP])
👀相关:信报/账单/还款独立的银行
👉🏿 @DocOfCard / 银行账户卡合集
#5G #消息
• 通知原文 • 通知解读
■ 在城市及重点乡镇进行万兆10G-PON设备规模部署(2021年底 500 万个、2023年底1000万个)。按需开展支持千兆业务的家庭和企业网关(光猫)设备升级
■ 互联网网间带宽扩容10Tbps,网间访问性能与欧美发达国家趋同。提升互联网国际出入口带宽能力,改善国际互联网访问体验
■ 加快推动5G SA规模部署,适时开展基于5G毫米波的网络建设
■ 新增5G基站超过60万个, 基本实现:2021年底县级以上、部分重点乡镇覆盖;2023年底乡镇级以上、重点行政村覆盖。交通枢纽、大型体育场馆、景点等流量密集区域的实现深度覆盖
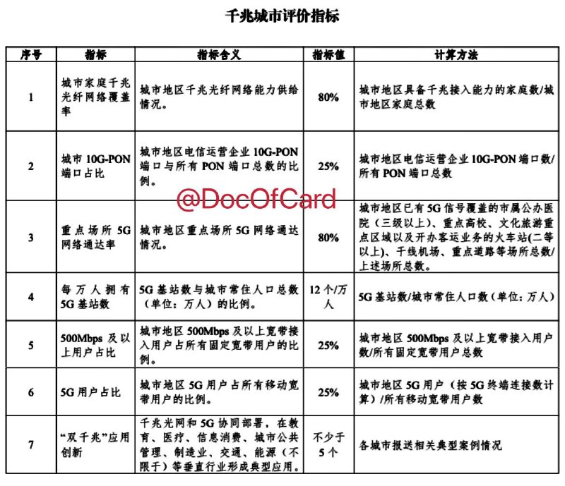
■ 首次明确“建设千兆城市”指标(如图),2021年底建成20个以上“千兆城市”;2023年底超过100个
🆕5/1更新:红包雨活动[续期到8月31日]
🆕3/25更新:红包雨活动[续期一个月][DP]
• 工行、建行连通卡目前不支持绑定云闪付
🆕3/25更新:连通蓝盒子[四大全新卡等级]
• 追梦 MEMBER:普卡?
• 心赏 SELECT:金卡?
• 至迈 MAX:白金卡? 广发鼎级臻石卡
• 巅峰 ICON:钻石卡?
👀相关:连通AE卡合集
👀相关:信报/账单/还款独立的银行
👉🏿 @DocOfCard / 银行账户卡合集
#动账提醒 #短信提醒
✅ docofcard.com/go/sZ582p
• Google Sheets任何人可编辑模式
• 空白格子表示不清楚有没有
👉🏿 @DocOfCard / 🇨🇳厉害卡合集
#SWIFT #央行 #消息
👉🏿 [澎湃新闻]3月23日,中国人民银行发布[消息]称,为进一步提升跨境金融网络与信息服务水平,保障SWIFT境内用户合法权益和业务连续性,环球银行金融电信协会(SWIFT)与 中国人民银行清算总中心、跨境银行间支付清算有限责任公司(CIPS)、央行数字货币研究所(DCI)和 中国支付清算协会(PCAC)在北京成立了金融网关信息服务有限公司
■ [金融网关]为中国境内和境外金融信息网络之间的一个关口,统一向中国境内SWIFT用户提供约定服务,主要包括两项内容:一是建立并运营金融报文服务的本地网络集中点,为用户提供与SWIFT主干网的稳定、韧性强和安全的连接; 二是在中国境内建立并运营本地数据仓库,用于对跨境交易报文进行数据存储以及事后监测和分析
点评:数字人民币跨境、人民币国际化、监管跨境金融风险、应对被迫脱离SWIFT威胁
👉🏿 解读:https://mp.weixin.qq.com/s/u5QojQVBEjhHRBsHj7EgNg
#Aqua
🆕1/11/2023更新:群友[DP]另一张 Advance 卡,无FTF
• 这是一张Credit Builder信用卡
• 建议一年信用历史通过ClearScore里的Aqua Pre-Approved申请
• 有英国驾照/税号也可以[直接冲][DP]
(有条件的建议使用私人地址建立信用)
• 申请需要护照,英国漫游ip(CMLink, 3)
• 可以绑定 Monzo, Monese 账户自动还款
• 上报Equifax、TransUnion信用
• APP可以查TransUnion信用分和详细报告
• 支持Apple Pay, Google Pay
• 2.95% 的FTF
✅ https://www.aquacard.co.uk
• 申请后一周内email提示申请结果。如果申请成功,再一周后email开户账号。如果地址有问题,则会要求提供地址证明[DP]
• PIN信和卡信分开寄送
• PIN只能在ATM修改[FAQ]
• Mastercard卡BIN:557098
• NewDay Ltd registered in England and Wales, authorised and regulated by the Financial Conduct Authority (FCA)
■ 更多Credit Builder Card:
• Capital One Classic Credit Card
• Barclaycard Forward Credit Card
👀相关:英国信用卡Bip Credit Card
👀相关:英国信用卡Post Office Classic Credit Card
👀相关:英国🇬🇧信用分和信用报告查询
👉🏿 @DocOfCard / 🇬🇧账户卡合集
#招行 #连通 #活动
报名时间:至2021年4月30日
交易统计时间:至2021年6月30日
👉🏿 特邀连通 AE金卡/绿卡 客户,报名次月起,连续2个月消费满1.5万元可获赠2年希尔顿金卡会籍,有效期至2023年3月31日
查询是否被邀请:掌上生活 → 我的 → 右上角消息 → 活动
👉🏿 @DocOfCard
#CUniqHK #3HK #消息
👉🏿 之前 [3HK推出新DIY储值卡] 和 [3HK漫游内地由联通改为移动] 的时候就有小道消息推测CUniqHK和3HK合作出现了问题,今天群友[DP]CUniqHK用户收到短信:
已經完成網絡升級,請10分鐘後熄機再開。返到香港如手機冇法自動登網,可以喺手機 設定>>行動數據>>網絡選擇中關閉自動搜網之後,手動選擇CUniq HK、UNICOM HKT或者UNICOM CSL、UNICOM PCCW
CUniqHK更换香港运营网络为csl,实锤双方合作出现问题
👀相关:CUniqUK 10/31/2020 停止服务
👀相关:CUniqUS 9/20/2020 停售新卡
👉🏿 @DocOfCard
#GroupTranscribe #APP
👉🏿 [Group Transcribe]采用微软人工智能语音技术,可以通过手机对会议不同发言者进行收音、语音识别、翻译及转录保存,免费
• 手撕客服的时候带上它
#工行
🆕5/22/22更新:偷渡链接,需要参考这里修改地区码:
https://elife.icbc.com.cn/OFSTCARD/creditCard/apply.do?channel=206GYEBEBBK000000000000000&areacode=地区码&prodNo=460000671¶PromoCode=EB000地区码00000000000&apply_Type=2&untlno=000000000
🆕4/2更新:目前仅面向金融行业、500强优质群体办理,需要工作证
🆕3/25更新:已下线,改内部邀请[DP]
• 本卡为专属版(大白金卡),不是无界卡
• 本卡为银联单币种卡,磁条+PBOC非接芯片卡,卡片有效期为10年[官网]
• 目前仅线下纸质和智能柜台可申请
• 年费2000,满15笔或1万可免当年年费
✅ https://mp.weixin.qq.com/s/n85pGikrAW-2rfKaPtgrWw
• 2021年新开卡可获赠7个服务点:舒适型接送机(2点)、商务车豪华型接送机(3点)、快速安检2人次(1点)、代泊代取3天(1点)
■ 权益:2021年12月31日前
• 贵宾厅:1点兑1贵宾厅权益(可携伴扣点),消费2万第二年送7个服务点,未满赠2点,无限次工行自营贵宾厅,20万积分抢兑无限次龙腾(可吃饭)
• 航空意外险:400万
• 航班延误险:4小时/ 境内500元/境外1000元,年上限5000元
• 行李延误险:4小时/境内200元/境外500元,24小时/境内500元/境外1000元,年上限5000元
• 1元机场停车
• 1元机场高铁贵宾厅
• 自助餐买一送一
• 容时3天,容差10元:还款日后3天内、10元内差额不算逾期不影响征信
👀相关:这些龙腾还可以吃饭
👀相关:信报/账单/还款独立的银行
👉🏿 @DocOfCard || 银行账户卡合集
#Bestbuy #AppleMusic #活动
✅ bestbuy.com/site/6451501.p
• 仅Apple Music新用户
• 上次买过的账号也可以买
• 每个AppleID只能用一次优惠码
• 购买后30分钟内会邮件发送激活码
• 激活地址: apple.co/BBYredeem
• 注意免费结束后会$9.99/月自动续费,不想续费的可以直接取消,不影响免费时间
👀相关:京东免费领5个月Apple Music(中区)
👀相关:Target免费领4个月Apple Music/TV/iCloud(美区)
👉🏿 @DocOfCard
👉🏿 适合 保号+应急,真香!
✅ 138港币15G,30天,超出后128kbps
✅ 268港币40G,365天,送5G社交流量
• 可选eSIM、实体卡(寄香港)
• 可携号转台
• 充值HK$200即可延期一年
• (内地)接听/致电回港HK$8每分钟
• (内地)致电内地号码HK$6每分钟
• (内地)致电其他国家HK$25每分钟
• (内地)发送短信HK$3.5每条
👉🏿 当然如果你「只需要收短信」,不介意「无法发短信,无法接打电话」,那 ClubSIM保号卡eSIM:HK$6/年 更适合你
#交通联合 #交通卡 #工具 #数据
全国交通(地铁)支付方式数据:[bug]
✅ m.mpaypass.com.cn/traffic
移动支付数据:
✅ m.mpaypass.com.cn/paymentdata
移动支付牌照:
✅ m.mpaypass.com.cn/pay
全国交通(地铁)支付方式数据:[bug]
✅ m.mpaypass.com.cn/traffic
移动支付数据:
✅ m.mpaypass.com.cn/paymentdata
移动支付牌照:
✅ m.mpaypass.com.cn/pay